
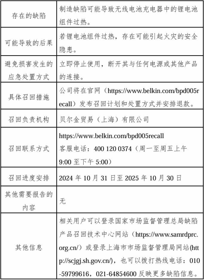
市市场监管局介绍,贝尔金贸易(上海)有限公司自2024年10月31日至2025年10月30日召回2023年4月8日至2024年4月27日生产的belkin牌适用于Apple Watch的快速无线充电器+10K移动电源,共计5915件。详见↓
召回原因
制造缺陷可能导致无线电池充电器中的锂电池组件过热,存在可能引起火灾的安全隐患。
召回措施
消费者立即停止使用该产品,断开其与任何电源或其他产品的连接。公司将在官网(https://www.belkin.com/bpd005recall)发布召回计划并安排退款。
召回联系方式
客服电话:400 120 0374(周一至周五上午9:00至下午5:00)

