我局官微“上海统计”已开设专栏“理论应用”,内容聚焦前沿理论、立足全球视野,以传播现代统计方法、实践和成功案例为主,助推统计人科研水平提高和统计事业的改革发展,欢迎大家及时关注分享。
本期推送“联合国经济及社会理事会关于国民账户体系更新进展概览”一文,原文源自联合国统计委员会第五十五届会议报告。联合国统计委员会第五十五届会议议程中讨论并决定国民账户体系的更新事宜,尤其是2008年国民账户体系的修订版更新进展。更新后的标准预计于2025年提交审议,被称为“2025年国民账户体系”。
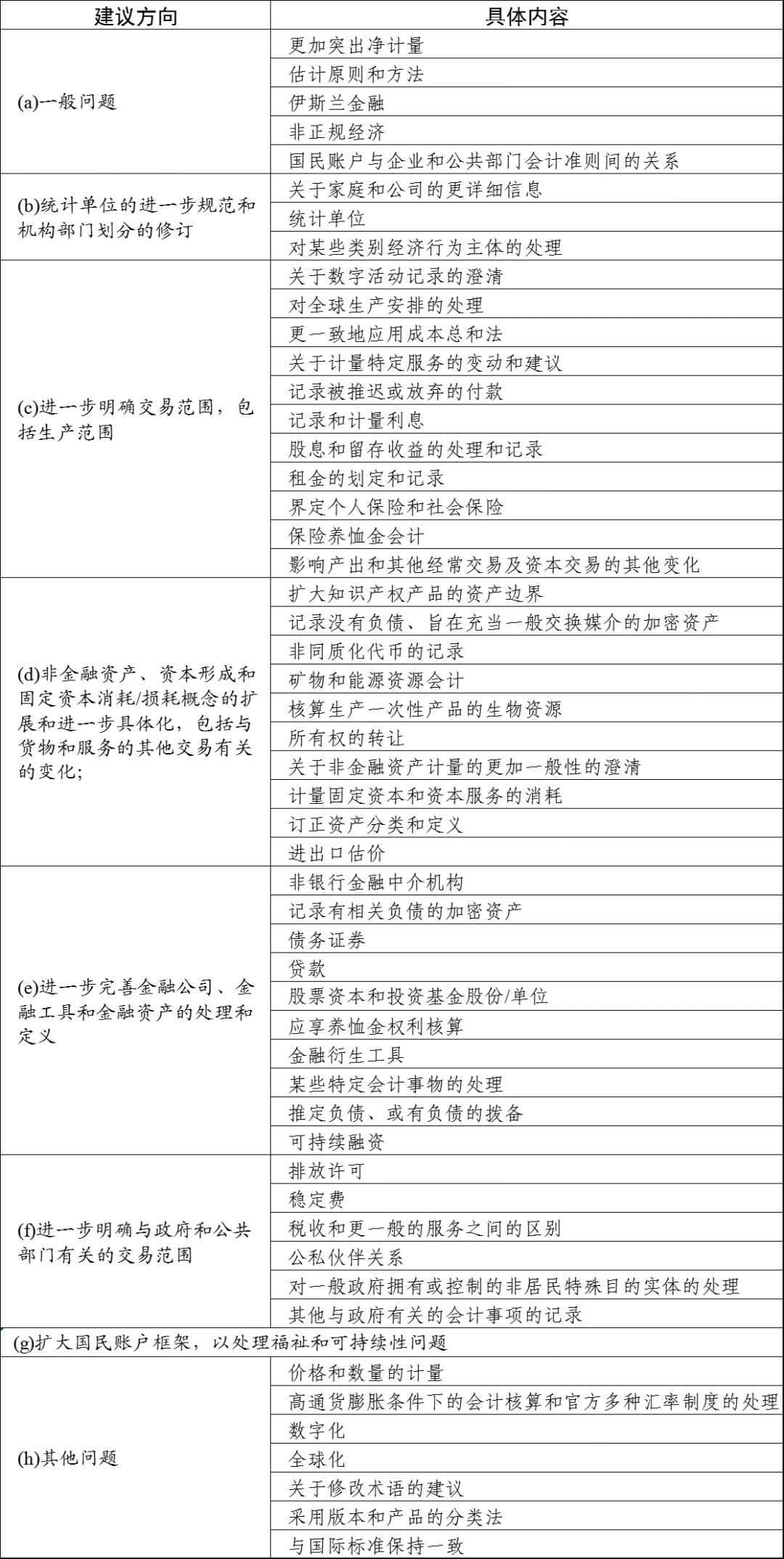
更新的八类问题

国民账户体系更新进展
实施过程分为两个阶段
2022-2023年初为第一阶段,对最终确定某些指导说明建议进行必要测试。第二阶段针对核心指标进行早期试验,其中优先关注数据资产、加密资产及自然资源会计处理等问题。
编制汇编指南的任务小组与发布时间
针对四个关键领域成立任务小组制定汇编指南,初步及中期版本指南预计2024年和2025年初发布。
实施战略的制定、材料评估与提交审议
与专家组协作制定含六大核心要素及五个执行方案的实施策略。2024年细化并征求意见,2025年确认并将实施战略提交给统计委员会第五十六届会议审议。
外联与协作
外联活动作为国民账户体系(SNA)更新工作的重要组成部分,有三大目标:持续向各国传达2008年SNA更新的最新动态;通过全球协商促进更新建议的讨论;与各国协作进行新建议的测试和早期执行。
协作方面,2008年SNA更新工作强调与其他宏观经济统计团队的合作,尤其是与《国际收支手册》团队的紧密协作,还与多个国际机构在多方面协作。
研究议程问题进展
国民账户咨询专家组会议概况
2023年,国民账户咨询专家组召开了三次会议,其中两次线上,一次线下。会议核心目标为:指导2008年国民账户体系(SNA 2008)更新的工作计划,审阅并提供任务组起草的指南说明的终稿咨询,以及审议2025年国民账户体系章节草案,咨询专家组的两次会议与国际货币基金组织(IMF)国际收支统计委员会联席举办,旨在确保SNA2008更新与《国际收支手册》第六版的一致性。
国民账户体系研究议程评估进展
截至2023年11月,咨询专家组已批准64份指导说明发布,并向统计委员会第五十四届会议提交了SNA研究议程的全面评估,促成了数个议题说明的审议。2025年后SNA研究研究方向已经初步完成了一个研究议题列表,将更新并全球咨询后由统计委员会最终批准。确立研究议程后,将进行优先排序并组建专门工作组起草指导指南,进行提交审议和全球协商。同时将考虑SNA2025与其他宏观经济统计标准的一致性并探索方法汇报。
SNA2008更新建议概览
已编制SNA2008更新建议清单反映了经济运作方式因数字化、全球化及对福祉与可持续性的重视而发生的深刻变化。每项建议基于广泛技术研究与全球协商形成,专家组在确保建议合理性和原则一致性的同时,承诺将与各国合作解决并保持透明。
2008年国民账户体系更新是一个综合进程,旨在提升统计质量、增强宏观经济统计的国际可比性、适应数字化、福祉考量及可持续性。
编撰:上海对外经贸大学 姚佳敏 沈雨尉
供稿:市统计学会
审核:杨荣