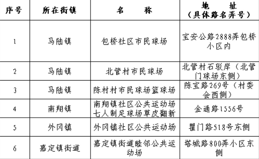
作为2024年度嘉定区为民办实事项目之一,嘉定今年已新(翻)建6处市民球场,不仅为热爱运动的市民提供了更加安全、舒适的场地,也进一步丰富了嘉定区的体育设施资源。清单详戳↓

10月28日,记者在马陆镇包桥小区看到,翻建后的市民球场焕然一新,独特醒目的紫色调,时尚又充满活力。
“脚感太好了!”伴着韵律十足的背景音乐,在新开辟的广场舞场地上,居民张阿姨和小姐妹运动正酣,“政府办了件实实在在的暖心事,出门2分钟就到了。我们现在每天来两趟,场地大又舒服,跳舞、跳操,想怎么运动就怎么运动。”
不仅是老有所乐,此次改造还特别规划出1片亲子活动区,并重新升级篮球场、网球场和塑胶跑道,以更好地满足多元人群的运动娱乐需求。“场地很亮丽,是我们马陆葡萄的颜色,看着心情很好!而且还增加了旋转门来阻断车辆,运动起来也更安全。”居民王女士说。

记者了解到,包桥社区市民球场建于2005年12月,健身场所面积3000平方米,存在功能单一、设施老化等问题。如今,篮球场铺设全新材料面层,广场则设置舒适度更高的室外硅PU、丙烯酸、塑胶地坪步道,场地周围增设数个时尚休闲座椅,围网监控及照明也都进行同步更新。
“马陆镇已经完成新一轮公共运动场所更新计划,接下来将重点翻新辖区内的步道和超限的健身苑点。”马陆镇文化体育服务中心副主任李于清说。

除了改善小区的运动环境外,公共区域设施的优化与升级也备受市民关注。
位于南翔镇金通路1558号的南翔镇社区公共运动场七人制足球场,由于地处人口密集区,这里也成为周边居民和足球爱好者们频繁光顾的场所。然而,建成投用十余年来,足球场的草皮和配套设施逐渐出现不同程度的磨损和损坏,为此,相关部门于今年对该足球场实施全面翻新。

“我们重新铺设了高质量的草皮,还对足球场的配套设施进行了全面升级,包括球门、照明设施、观众席等。”南翔镇文化体育服务中心相关工作人员介绍,翻新后的足球场吸引了更多足球爱好者前来踢球和观看比赛,平均人流量和使用率提升约40%。
据统计,嘉定目前共有市民球场89处160片。明年,区体育部门将加大排摸力度,深化对公共运动场等体育设施的投入与管理,旨在提供更加优质、便捷的体育服务,进一步推动全民健身事业的蓬勃发展。
喜欢就点个“赞”和“在看”吧~↓↓↓↓