我的位置: 上观号 > 上海经信委 > 文章详情

企业技术中心捷报频传!94家技术中心斩获2023年度上海市科学技术奖79项大奖!

转自:上海经信委 2024-10-26 15:53:28

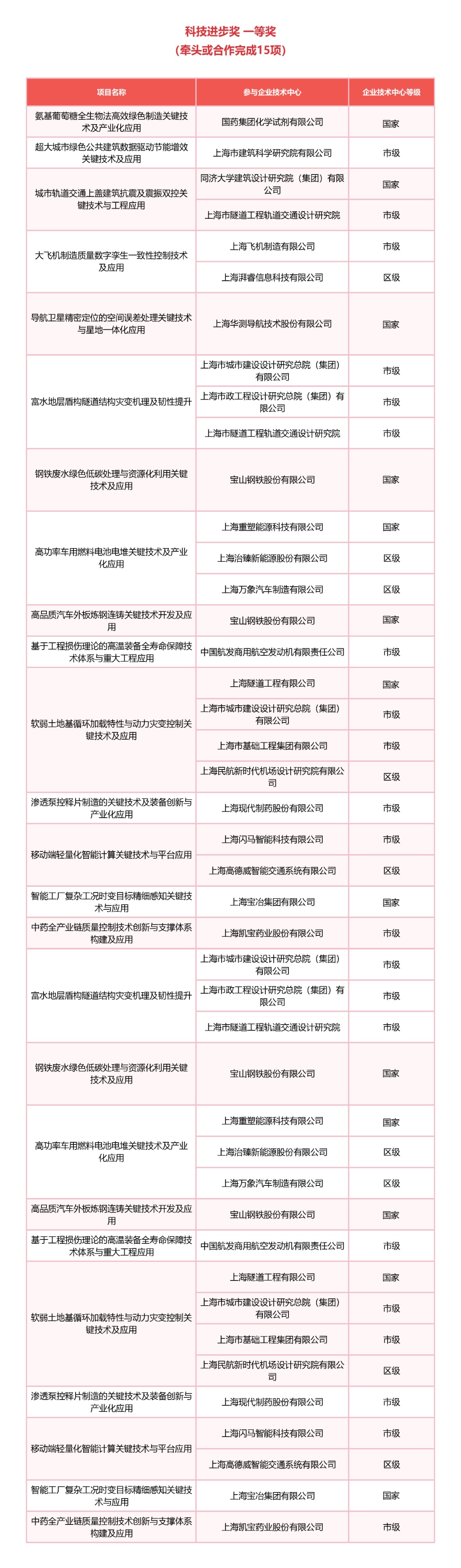
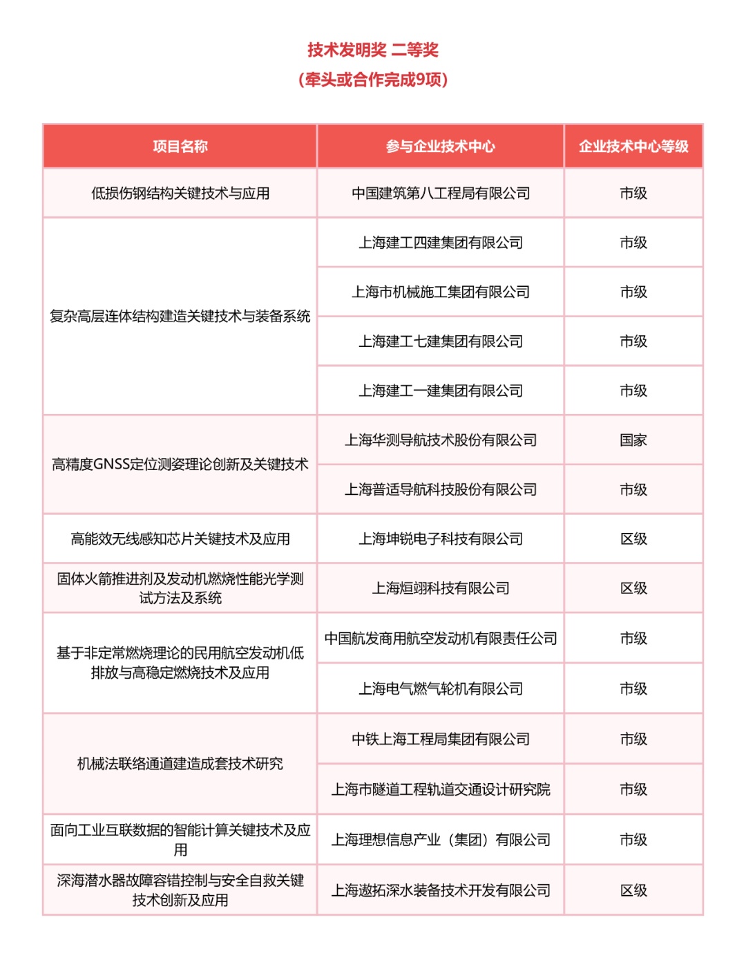
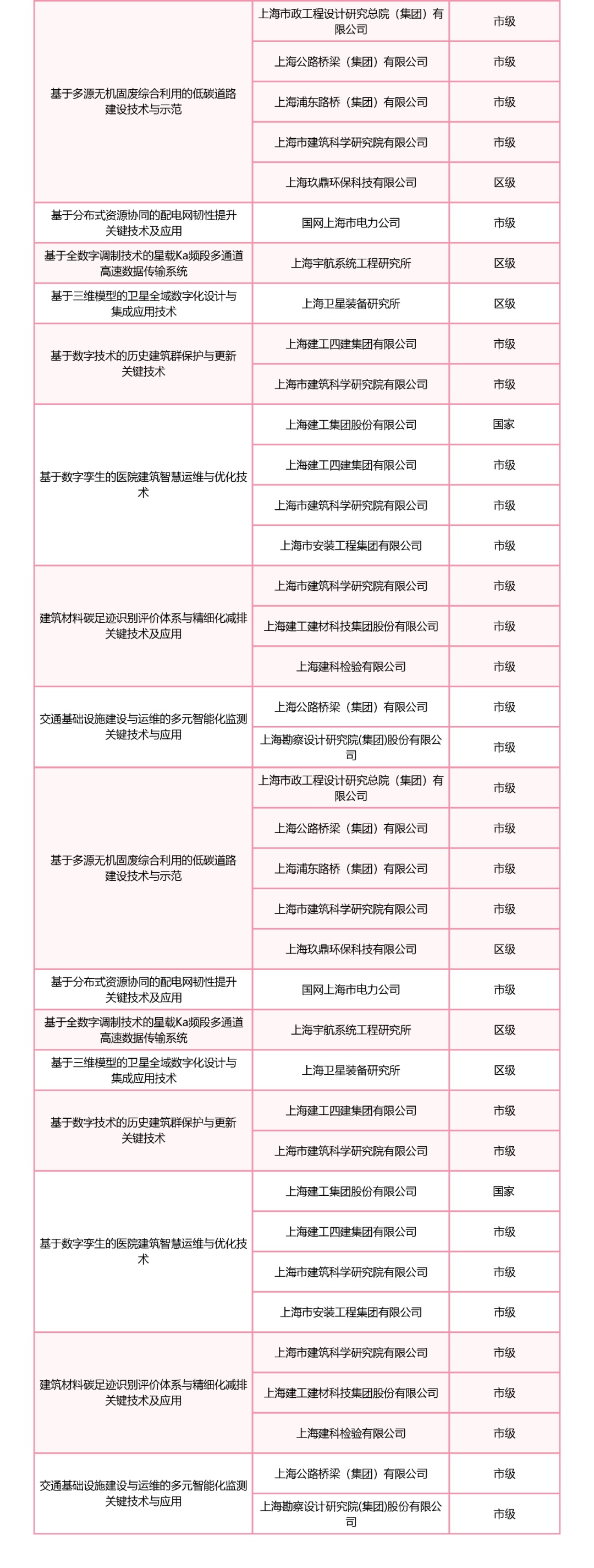
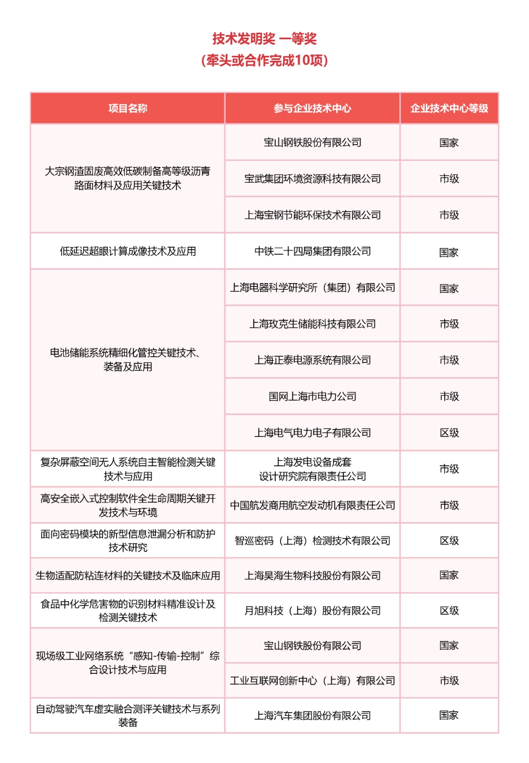
根据《上海市科学技术奖励规定》(沪府令8号),通过市科学技术奖评审委员会评审,市科学技术奖励委员会审定,经上海市人民政府批准,2023年度上海市科学技术奖授奖214项(人)。共有94家拥有区级以上企业技术中心的单位获奖,累计获奖129家次,合计获奖项目79项,占本市企业参与获奖项目的55.24%。其中:

17家企业获得技术发明奖一等奖

15家企业获得技术发明奖二等奖

27家企业获得科技进步奖一等奖

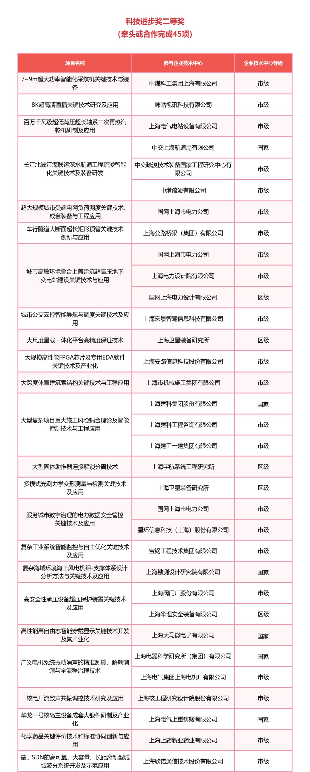
70家企业获得科技进步奖二等奖

欢迎转发,但请注明出处“上海经信委”

觉得不错请点赞!

转载自:上海企业技术中心创新联盟