临近“双11”,喜欢买买买的你每天收到大量快递。然而,拆快递时若不小心,可能危及生命和健康。 近日,65岁的陈女士(化姓)在拆快递后揉了下眼睛,中午眼睛就开始发痒、红肿,于是她立即前往医院就诊。经医生检查,陈女士患上了眼部带状疱疹。医生分析,可能是她平时不爱运动,身体抵抗力弱,拆完快递后没有洗手直接揉眼睛,从而导致了病毒感染。
带状疱疹竟会长到眼睛里?
带状疱疹是由水痘带状疱疹病毒侵犯脊髓神经根引起的感染性疾病,皮肤表现以红斑、水疱为主,且伴有疼痛。身体任何部位都可发病,包括胸部、腹部及四肢,尤其当病毒累及头、面(特别是眼睛)时,症状最为严重。

医生介绍,陈女士患的眼部带状疱疹是带状疱疹的一种特殊临床类型。患者会先出现单侧眼睑的肿胀、眼充血,疼痛较为剧烈,若医治不当可能会导致角膜炎、角膜溃疡、结膜炎等症状,严重者会影响视力,甚至继发脑炎等。
而且随着病情的演变,很多患者在疱疹干燥、结痂后会遗留缠绵日久的并发症——带状疱疹后神经痛(PHN)。
带状疱疹有多痛?
带状疱疹后神经痛(PHN)是带状疱疹最常见的并发症,其疼痛超过了女性分娩的疼痛,可达最高的十级疼痛。疼痛性质多样,常呈烧灼样、撕裂样、刀割样、针刺样、电击样等。
约9%~34%的带状疱疹患者会发生PHN,30%~50%的带状疱疹后神经痛患者疼痛持续超过1年,部分甚至达10年或更长。一旦感染上了带状疱疹,将会给我们的生活、工作和心理带来极大的危害,严重影响了患者的身体健康和生活质量。

由于PHN持续时间比较长,调查显示:有45%患者情感受到中重度干扰,表现为焦虑、抑郁、注意力不集中等;有60%患者曾经或经常有自杀想法;有超过40%患者伴有中重度睡眠障碍及日常生活干扰;有80%患者家属表示,照顾患者对其生活造成了中重度影响。
诱发带状疱疹的危险因素有哪些?
年龄是引发带状疱疹最重要的危险因素,年龄越大越容易患病,病情也愈加严重。

其次,患有基础性疾病的人群:如患糖尿病、高血压、免疫性疾病等慢性疾病和免疫抑制治疗(化疗、激素治疗等)也是引发带状疱疹的重要因素。
再次,平时健康状态较差、免疫力低下的人群:如精神压力大,常劳累、休息睡眠不足、缺乏锻炼的人群,也容易引发带状疱疹。
带状疱疹会传染吗?
带状疱疹具有传染性。其病毒存在于疱疹、疱液和渗液当中,病毒主要通过飞沫或接触皮损传播,皮损结痂之前,也有传染性。
因此,患者要注意以下事项
1
最好避免亲密接触抵抗力低的人群,做好隔离,以免传染他人。
2
切勿接触患者的个人物品,如毛巾、脸盆等。也不要直接接触患者的破溃水疱,否则可能感染病毒并发病。
如何预防带状疱疹?
带状疱疹是由于机体免疫力功能减退时,激活潜伏在脊髓神经后根神经节内的病毒而发病。所以预防带状疱疹,首先要提高机体免疫力:可以通过适当运动,规范作息习惯,避免熬夜,保证充足休息等方式来提高机体的免疫力,以减少带状疱疹的发生。

此外,接种带状疱疹疫苗是预防带状疱疹最经济最有效的手段。由于带状疱疹的发病日趋年轻化,建议针对40岁及以上人群,应该尽早接种带状疱疹疫苗,从而远离带状疱疹的危害。
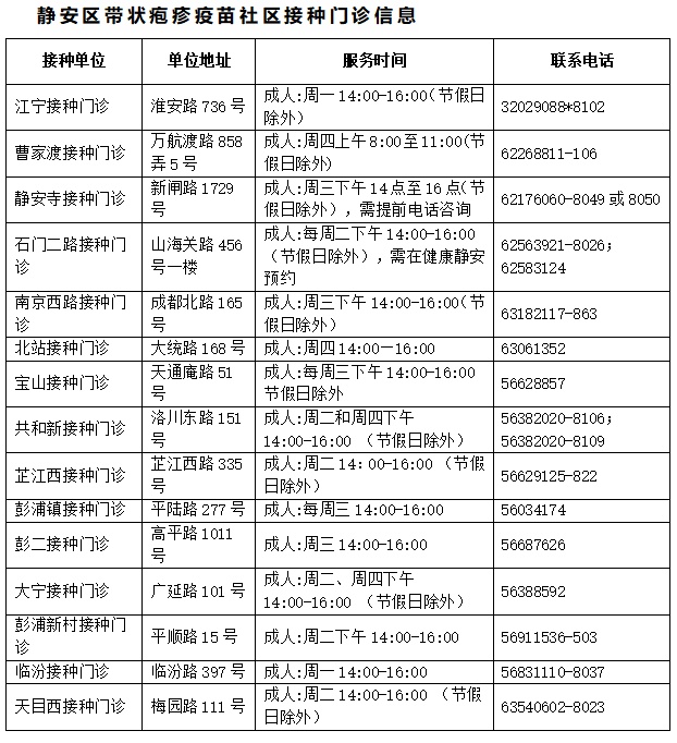
附:静安区带状疱疹疫苗社区接种门诊信息
(2023年7月版)

如有变动,以门诊具体工作安排为准
编辑:陈攻
部分资料来源:区疾控中心
图片:图虫创意
上海静安官方微信综合自央视新闻、钱江晚报、新民晚报