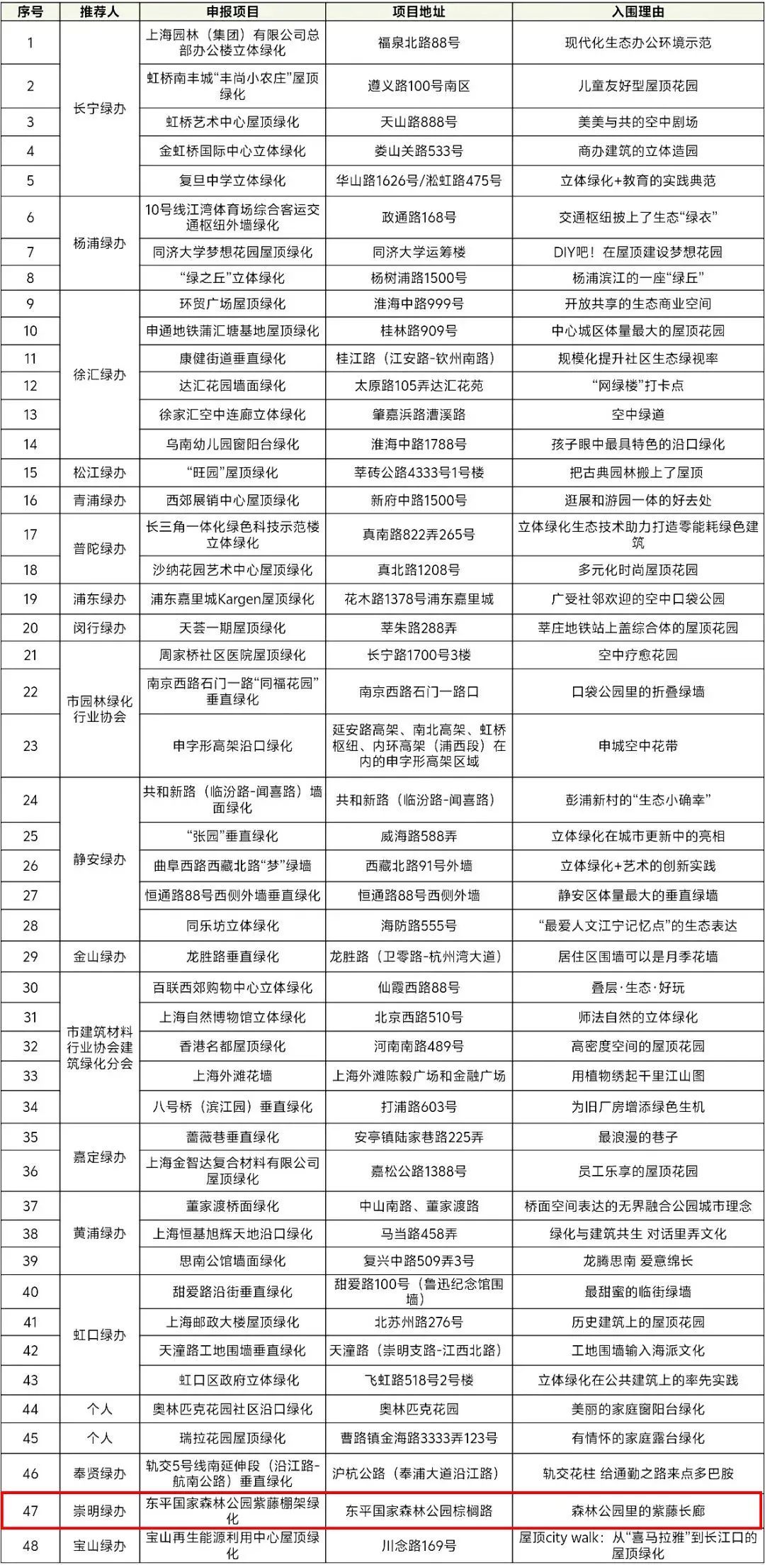
为进一步总结、分享和传播上海立体绿化实践成果,深化立体绿化社会参与机制,凝聚广大社会力量共建共治、共谋发展,本市绿化部门于3月启动了2024上海“我眼中的立体绿化”优秀案例征集传播活动。 主办方收到了来自全市16个区、园林绿化行业协会、建筑材料行业协会、个人等申报的立体绿化案例近150个。经专家组评审,对申报材料进行审核,项目实地走访,本市共有48个立体绿化项目获得优秀案例入围资格,其中崇明东平国家森林公园的紫藤棚架绿化项目入围! 棚架绿化(崇明) 屋顶绿化 垂直绿化 沿口绿化 2024上海“我眼中的立体绿化”优秀案例入围名单 (排序不分先后) 来源:绿色上海 编辑:陆海华







