10月20日,全国首届高校数字金融案例大赛落下帷幕,大赛旨在通过剖析数字金融发展过程中机构数字化转型与企业技术创新的背后逻辑,引导青年学子关注数字金融发展,为全国高校青年学子提供一流的金融科技创新展示平台与载体,培养新时代跨学科的创新复合型人才。

本次大赛由全国金融专业学位研究生教育指导委员会和中共上海市委金融委员会办公室联合指导,上海交通大学主办,上海交通大学上海高级金融学院(高金)承办,友邦人寿保险有限公司、高金智库-信也科技联合研究实验室协办,并得到合作伙伴全球领先的支付技术公司VISA的大力支持。
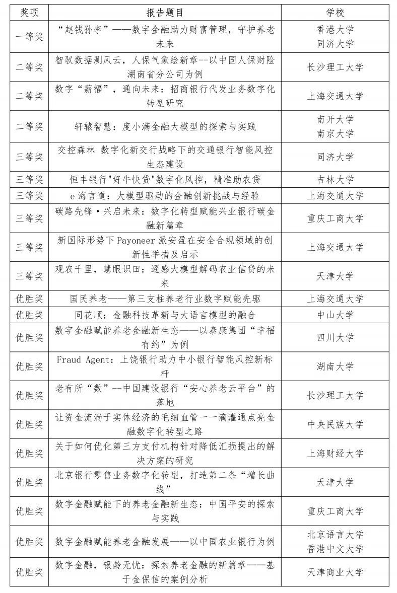
大赛以数字金融为核心主题,围绕“人工智能大模型应用”“金融机构数字化转型”“促进跨境支付便利”和“数字金融赋能养老金融发展”四大研究方向展开,吸引了来自全国各地逾百所高校共250支队伍报名参赛,通过初赛选拔,共有17所高校的21支队伍脱颖而出晋级10月19日举办的决赛。
最终,来自香港大学和同济大学的“‘赵钱孙李’——数字金融助力财富管理,守护养老未来”荣获一等奖。来自长沙理工大学的“智驭数据测风云,人保气象绘新章--以中国人保财险湖南省分公司为例”、来自上海交通大学的“数字‘薪福’,通向未来:招商银行代发业务数字化转型研究”、来自南开大学和南京大学的“轩辕智慧:度小满金融大模型的探索与实践”荣获二等奖。

上海交通大学副校长蒋兴浩代表大赛主办方为颁奖仪式致辞。他指出,通过这次大赛可以带动交流,引导更多青年学子关注我国数字金融发展,并提出了三点希望:一是希望以赛促学,推动广大青年学子为新时代金融事业注入蓬勃活力,并成为国家经济金融发展的生力军;二是希望大赛深化协作,推动高校之间和学校与政府、企业之间的密切合作,促进产学研共建和繁荣,合力推动数字金融高质量发展;三是希望大赛不断推陈出新,使得每一届比赛都结合国家对数字金融发展的新论断、新要求,在守正基础上持续创新,成为提升实践能力、交付研究成果的卓越平台。

中共上海市委金融委员会办公室副主任葛平为颁奖仪式致辞。他表示,上海市政府近两年来加快建设全球金融科技中心,已经在产业生态集聚、重大试点实施、发展环境优化等方面取得了积极成效。上海市政府9月份印发《上海高质量推进全球金融科技中心建设行动方案》,明确要求打造上海金融科技人才高地。他希望本次大赛能够助力挖掘和发现高素质的复合型人才和有潜力的金融科技项目,推进上海金融科技中心建设。

高金副院长李峰发布并解读了最新报告《全周期金融科技人才认证培育体系标准白皮书2024》,本白皮书是《全周期金融科技人才认证培育体系标准1.0》基础上形成的金融科技人才市场分析专项报告。白皮书课题组梳理了国内外金融科技学位与非学位项目的特色与主要课程,并基于1052份招聘方问卷和1046份求职方问卷的调研结果,从各方聚焦点开展多维度分析国内金融科技人才供需情况的主要特点。此外,还对高金现有课程体系进行了全面升级,构建了更为完善的全周期金融科技人才培养体系,设计了高金金融硕士金融科技项目、MBA金融科技项目、CGFT认证和企业定制培训共四个领域的金融科技培养项目,设计了包括入门概论、金融基础、数量基础、法规伦理、战略思维、基础技术、核心技术、实践应用和前沿专题共九个模块构成的课程体系,致力于为全社会输出多层次多维度的金融科技人才。

中国人民大学原副校长、国家一级教授、全国金融专业学位研究生教育指导委员会副主任委员吴晓求发表讲话。他指出,各类新技术都在向金融学注入新的生命力。相对于传统金融,由于市场化和技术革命,当前金融的形态、风险形成、监管理念和准则都发生了深刻变化。大学必须研究重大的基础理论,高校的金融教育体系也需要紧跟时代需求,以高水平的研究带动高水平的人才培养。在这次大赛中,同学们通过问卷调研等方式分析讨论案例,也是从经济金融角度探索研究中国社会结构发生了哪些变化。

高金首任理事长屠光绍发表总结讲话。他祝贺本次大赛的成功举办和完美收官,向大赛组织方、各支持单位和所有参赛同学表示感谢。他表示,本次比赛参赛者来自全国各高校,踊跃参与的人数之多令人振奋;参赛案例的质量很高,其体现的课堂学习与深入实践结合的作风令人欣喜;各参赛队成员之间的有效协作、形成合力的团队精神令人赞扬。他表达了四点期待:一是期待大赛效用持续扩大,通过总结和复盘这次数字金融案例大赛,为下一步数字金融人才培养提供更多的启示;二是期待教育体系特别是高校更好地适应金融高质量发展,在专业设置、教学体系、课程设计和师资队伍等数字金融人才培养方面有更多的优化;三是期待有关各方为数字金融人才的培养提供更好的生态,除了政府和高校,还需要金融机构和实体企业的大力支持;四是期待数字金融人才不断涌现、不断成长,作为数字金融发展的第一资源,为做好金融五篇大文章、加快建设金融强国提供更有力的支撑。
获奖队伍名单

本文来源:上海交大上海高级金融学院
扫码关注我们