为推进上海科创中心建设,做好科技金融大文章,在上海市金融工会工作委员会指导下,上海市银行同业公会于2024年7月至9月开展了2024年度科技金融专项立功竞赛,评选并表彰一批在支持战略性新兴产业和先导产业发展方面具有创新性、可推广性的优秀产品和服务案例。

本次活动得到会员单位的大力支持和积极响应,共收到37家会员单位申报的54个项目。公会对所有积极参与本次活动、为上海科技金融工作做出杰出贡献的单位表示衷心的感谢。
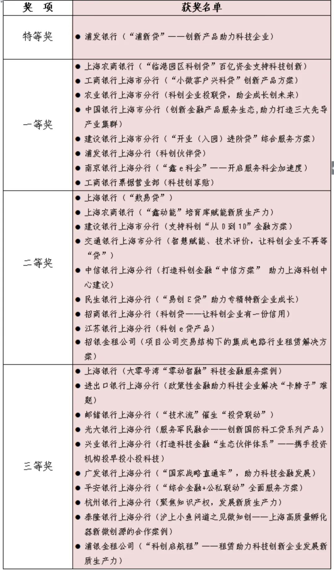
经评审,浦发银行荣获特等奖,上海农商银行、工商银行上海市分行、农业银行上海市分行、中国银行上海市分行、建设银行上海市分行、浦发银行上海分行、南京银行上海分行、工商银行票据营业部荣获一等奖,另有19家金融机构分获二、三等奖。
2024年度科技金融专项立功竞赛获奖名单

我们提供上海银行业的资讯,与TA共同成长。这里是上海市银行同业公会微信平台。
欢迎赐稿:editor@shbanking.cn
扫码关注我们
获取更多银行资讯
长三角微信矩阵
江苏省银行业协会
浙江省银行业协会
安徽省银行业协会
宁波市银行业协会