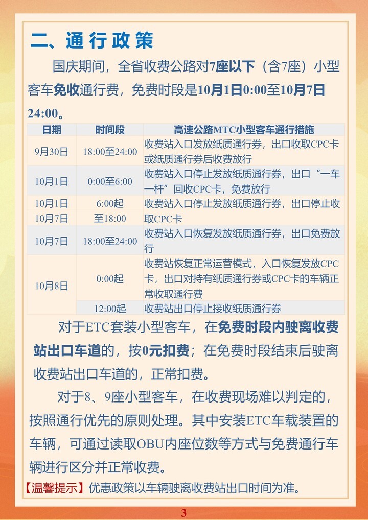
交汇点讯 9月26日,江苏省交通运输厅联合多部门召开2024年国庆假期公众出行服务新闻发布会。记者在会上获悉,国庆假期,全省收费公路对7座以下(含7座)小型客车免收通行费,免费时段是10月1日0:00至10月7日24:00。
流量预测:预计全省高速公路日均出口流量424万-444万辆,普通国省道日均断面流量约为14130-14690辆,同比分别增长约7.5%、3%。高速公路、普通国省道流量最高日预计均为假期前一天(10月1日),流量分别达到457万-479万辆、16760-17430辆。
温馨提示:国庆期间,省内有G25长深高速、G40沪陕高速等10个高速公路路段施工,其中苏北地区3个、苏中地区4个、苏南地区3个,请过往车辆驾驶人员谨慎通行或提前绕行。


































新华日报·交汇点记者 田墨池