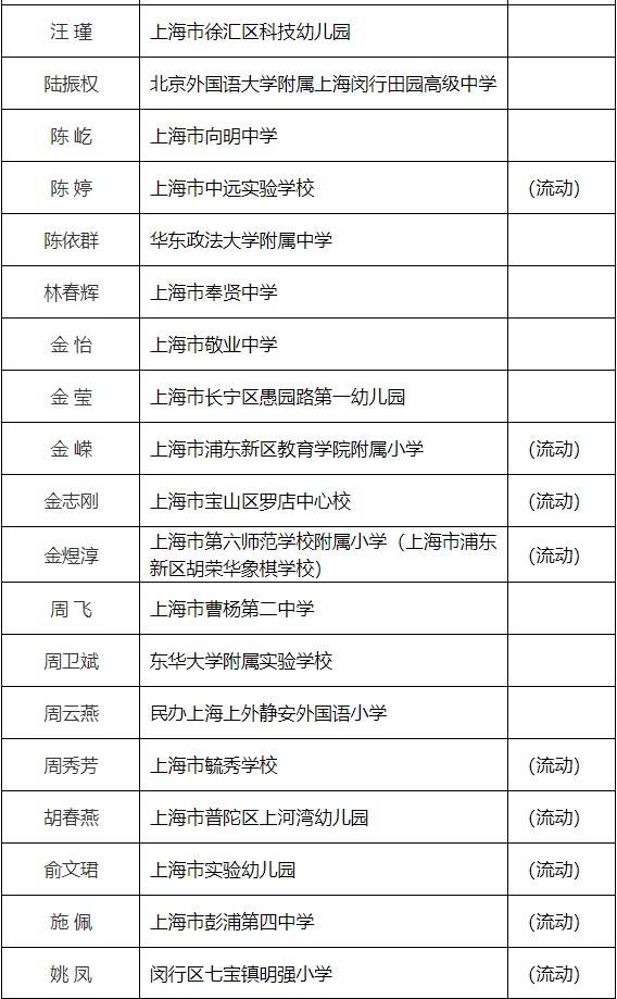
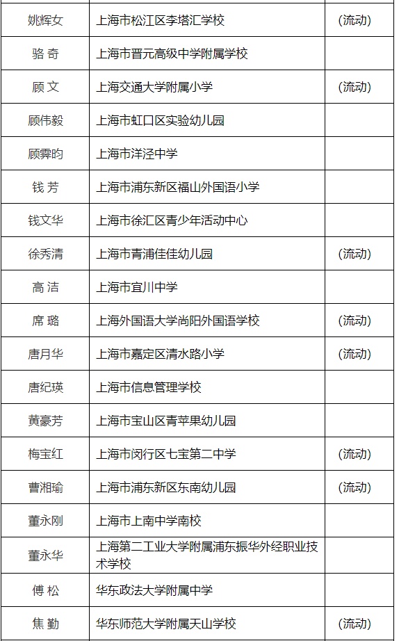
根据《上海市教育委员会关于开展2024年中小学校长职级评审和认定工作的通知》(沪教委人〔2024〕22号)精神,经个人申报、区教育局和相关部门考核推荐、专家评审,拟认定79名同志具备中小学特级校长职级资格(含书记对应特级校长职级资格)。名单如下↓↓





现定于2024年8月22日至2024年8月28日对特级校长人选进行公示。如有异议,请在公示期内向上海市教师专业发展工程领导小组办公室书面提出,并签署真实姓名或加盖单位公章。
联系地址:大沽路100号3012室;
邮编:200003;
传真:23116831;
联系人:沈老师、程老师;
联系电话:23116679、54036445。

来源:上海市教委官网