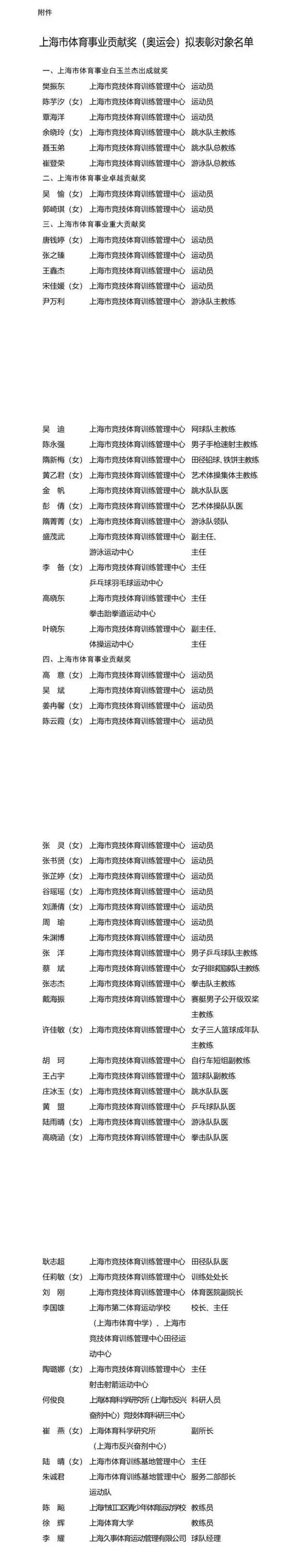
8月23日,上海市体育局发布关于“上海市体育事业贡献奖”拟表彰对象的公示,决定表彰一批在第33届夏季奥林匹克运动会中作出突出贡献的上海运动员、教练员和有关人员。
其中樊振东、陈芋汐、覃海洋、余晓玲、聂玉弟、崔登荣拟获上海市体育事业白玉兰杰出成就奖。奥运女子拳击冠军吴愉、奥运艺术体操团体冠军郭崎琪则拟获上海市体育事业卓越贡献奖。此外,还有多位奥运参赛选手以及教练员、管理人员拟获上海市体育事业重大贡献奖、上海市体育事业贡献奖。

沪团团来送福利啦!青春上海独家精美徽章共3款,你心动了吗?
想要想要!如何才能获得呢?
点亮本文【在看】与【点赞】,并在评论区留言互动;当【在看】数达到200时,评论点赞第一的小伙伴将免费获得一套徽章哟~
