
开学在即
上海各大高校将迎来学生返校高峰
一大批新生也将陆续踏入高校
开启新的人生旅途
为进一步提升高校学生返校出行体验,全力做好暑运保障工作,市交通委联合市教委指导本市“出行即服务”(MaaS)平台“随申行”推出“高校迎新返校专区”。
该专区汇聚自上海“两场三站”交通枢纽始发至全市69所高校149个校区的出行信息,并提供10条自主要枢纽直达21所高校校区的定制专线预约购买服务,集定制专线预定、迎新接驳线查询、枢纽交通指引、地铁公交“一码通行”等功能,方便高校学子高效安排返校行程。
即日起至9月30日,高校学生登录“随申行”APP或微信小程序进入“高校迎新返校专区”,即可轻松获取自枢纽场站至高校校区的一站式出行解决方案。来看详情↓
如何进入“高校迎新返校专区”?
1.手机扫码进入专区

2.打开“随申行”APP或微信小程序
首页点击活动页面即可一键进入专区

“高校迎新返校专区”
提供哪些出行服务?
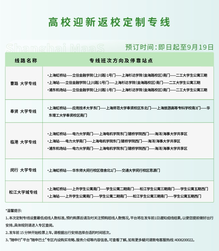
返校定制专线今起可预定:
10条线路自主要枢纽始发
直达21所高校校区
本次“高校迎新返校定制专线”开设由虹桥枢纽、上海站、浦东机场三大枢纽始发前往曹路、奉贤、临港、闵行、松江大学城等高校校区共10条线路,为学生提供从枢纽到校门的无缝出行服务。

高校迎新接驳线一键查询
除点到点直达的定制专线外,专区还特别为2024级的新生们汇总了沪上各大高校迎新接驳线的交通信息,提供自枢纽直达高校的接驳线,或“地铁+接驳线”联程出行的信息查询服务,方便新生们一键获取运营时间、上车点等具体信息。
公共交通智能行程规划
在MaaS大数据平台的交通数据赋能下,学生还可以在专区内直接查询自“两场三站”出发至高校校区的公共交通出行方案。“随申行”提供运营时间内的地铁/公交线路、首末班车时间、发车间隔等实时信息,并支持直接在专区内使用“随申码”(上海城市出行码)乘坐地铁、公交,实现“一码通行”。
如何使用“高校迎新返校专区”?
进入专区,在顶部选择始发的交通枢纽和目的地学校校区,系统将自动展示返校出行方案,包含“高校迎新返校专线”(若有)及公共交通路线规划。
以“上海虹桥站”至“交通大学”为例↓

随申行“高校迎新返校专区”首页
搜索枢纽至高校校区
1.如你想要搭乘“定制专线”,点击“预约购票”,跳转至定制专线列表,在“线路列表”下按需选择校区,点击班线进入,可查看对应设置的站点校区、上车点与行经路线,选择班次、乘车日期等,即可点击购票。


“随申巴士”定制专线
预约购买界面示意
购票成功后可根据页面提示“查看车票”,“随申巴士”首页也将自动显示“我的车票”,并查看各枢纽定制专线上车点指引攻略。


购票成功后,“随申巴士”将显示车票及各枢纽
上车点指引攻略
2.2024级的新生们,如果你的学校提供迎新接驳线,可同时在“高校迎新返校专区”的出行推荐方式下找到该接驳线信息,并根据发车时间及上车点安排行程。

高校迎新接驳线示意
以查询当日数据为准
3.同时,专区“公共交通”列表还将提供多种搭乘公交、地铁的联程出行方案,为选择公共交通出行的学生们提供便利。点击“乘车码”,即可打开“随申码”(上海城市出行码)一码乘坐公交、地铁。

公共交通智能行程规划示意