
全球范围内约25%-35%的乳腺癌在绝经前被诊断,约接近10%的女性处于小于40岁的育龄高峰,中国年轻乳腺癌患者的比例有20%,其中35%的患者有生育愿望,期望在治疗后获得妊娠分娩的机会,因此卵巢功能和生育力保护成为她们最关心的问题。
乳腺癌综合治疗对育龄期患者卵巢功能和生育的影响
乳腺癌综合治疗,除了手术,还包括化疗、放疗、内分泌治疗和靶向治疗等。化疗药物的细胞毒性主要影响卵泡生长成熟,最终导致卵巢功能早衰,生育能力下降。放疗具有生殖细胞毒性,2Gy的放射剂量足以破坏一半的卵母细胞;激素受体阳性患者使用内分泌治疗药物他莫昔芬虽对生殖腺无毒性,但存在致畸风险,可诱发闭经。目前暂无乳腺癌靶向治疗损伤卵巢功能的报道。
卵巢功能抑制(OFS)联合内分泌治疗应用于乳腺癌治疗数十年,被证实能够显著降低年轻乳腺癌的复发风险,使中高危绝经前激素受体阳性乳腺癌患者有更好的生存获益,同时也保护了患者的卵巢功能。
育龄期乳腺癌患者卵巢功能抑制和生育力保护
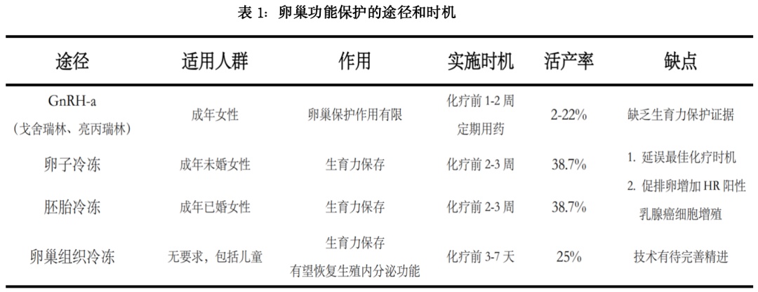
“卵巢功能抑制”指通过手术、放疗或药物抑制卵巢产生雌激素,称为“去势治疗”。促性腺激素释放激素激动剂(GnRHa)已替代“去势手术”成为当前绝经前激素受体阳性乳腺癌首选的去势药物,通过对垂体持续刺激,抑制垂体分泌促黄体生成素(LH)和促卵泡激素(FSH),雌激素的分泌量随之减少,从而下调雌激素水平,减少乳腺癌治疗所致的卵巢功能损害。

乳腺癌治疗后的生育时机
根据《中国抗癌协会乳腺癌诊治指南与规范(2021年版)》建议:乳腺原位癌患者手术和放疗结束后、淋巴结阴性的浸润性癌手术后2年、淋巴结阳性的浸润性癌手术后5年可考虑生育,对于需要辅助内分泌治疗的患者需在受孕前3个月停止内分泌治疗,直至生育后哺乳结束再继续内分泌治疗。
乳腺癌患者常见的性健康问题及维护
几乎所有的乳腺癌患者都担心性生活会影响术后康复甚至导致癌症复发,这种担忧是没有科学依据的。乳腺癌患者手术后待伤口完全愈合,完成放化疗及靶向等治疗后完全可以重启性生活。研究表明性生活对雌激素分泌的影响几乎可忽略不计,性欲的产生和性行为的发生并不影响乳腺癌预后。
但乳房缺失、皮肤瘢痕、化疗脱发及色素沉着等问题仍持续困扰患者,使他们感到失落和自卑,也对性表达失去信心,丧失性生活的兴趣,如与其伴侣进行性生活时常常有性沟通障碍和性欲下降,隐瞒不愉悦性感受,使两性关系逐渐出现裂痕、疏远甚至分离。于此同时,乳腺癌综合治疗特别是内分泌治疗引起雌激素水平下降,也造成阴道干涩和性交痛。
建议有外形需求的患者进行乳房重建以恢复乳房外形;使用去疤痕贴、激光整形等方式减少术后瘢痕增生;性生活时与伴侣真诚沟通,坦诚表达需求和担忧,必要时寻求专业人员的帮助。

及时有效的生育力保护可帮助育龄期患者顺利渡过乳腺癌综合诊治的敏感时期,加上适度和谐的性生活可以增进夫妻感情,增强患者战胜疾病的信心,以最好的身心状态,度过治疗期,开启新的幸福生活。
(文中图片来自网络)

上海市健康科普专项计划项目
(编号:JKKPZX-2023-A26)

供稿:陈丽萍、汪洁
审核:汪 洁
校审:戴 云
预约就诊请关注公众号:
(配图源自网络,如有侵权请通知删除)
欢迎关注同仁医院官方微信服务号