用户名:
密 码:
验证码:
看不清
忘记密码?
模糊搜索
作者搜索
标题搜索
正文搜索
摘要搜索
查看新版>>
登录
注册
首页
视频
在场
观观观察局
文汇视讯
文汇艺术
文汇大家聊
文汇馆长说
文汇青年营
潮探007
冲呀花花采访团
魔都三棱镜
汇演
艺见
许蜜桃
我不是唐亿森
速瞰天下
书人茶话
顾问天下
上海时刻
晏秋秋
江江三人行
饭小兔的美学洞窟
Biu比由
文汇科代表
解放日报谢飞君
文汇讲述
新聚场
政情
@康平路
直通200号
伴公汀
上海一周
反腐记
抗战·上海寻迹
交汇点
市政厅
经济
财经连线
产业观察
金融区块链
流量研究所
市场解码
任我行
产经
市场
城生活
财经
城事更新
文化
文旅乐游
文化观澜
文艺清单
文化视点
独家探班
观众席
片场视听
文汇人文之城
台前幕后
文化生活
副刊
新民艺评
朝花时文
海上记忆
上书房
笔会
文汇文艺评论
文汇文艺百家
文汇读书
夜光杯
民生
民声直通车
上海辟谣平台
人民建议
读者
城市的味道
帮侬忙
上海滩
民生调查
侬好上海
谈天
文汇集结号
汇帮忙
区情
浦江眼
前沿风
郊野笔记
上海屋檐下
海上755
区域
Yeah!上海
十六区
郊野大地
评论
观见
时评
文汇时评
文汇微言
新民眼
思想
上观学习
思想汇
学林
论苑
文汇智库
文汇学人
文汇讲堂
深度
纵深
原点
申观察
新民周刊
科创
创新之城
科创前沿
科学新知
科科哒
教卫
教育在线
文汇教育
教育星球
学堂有名堂
医声医事
哎哟不怕
健康生活
第医线
康健园
医本正经聊天室
体育
运动+
文汇体育
新民体育
新民场外音
厉苒苒
东方体育日报
社会
说法
案页
十二公民
新瞰点
新民法谭
新音频
长三角
华东局
江南
城市志
要闻
时政要闻
国内
港澳台
北京来信
山海情
风物
京华传真
国际
世界观
大局观
海外惊奇
文汇环球
国际视点
深海区
侨梁
浩峰说
天下
早读
纵览
时事
话媒堂
上官河
汇闻
新民早报
视觉
图数图说
见识录
大视界
数据洋葱
文汇视觉
图个明白
新民印象
直播
文学报
新批评
文学现场
世界文学
品牌
健面谈
文创+
大区势
企示录
一起来
科创上海
微观上海
车天下
品牌汇
教育汇
文旅在线
新民汇
新民亲选
援疆风采
喀什风情
爱我国防
新民小记者
万象
专题
直播
上观号
电子报
解放日报
文汇报
新民晚报
上海日报
新闻晨报
上海法治报
社区晨报
东方体育日报
文学报
浦东时报
新民周刊
上海宣传通讯
我的位置:
上观号
>
今日闵行
>
文章详情
新一批公益活动可预约,涵盖无人机编程、音乐心灵疗愈等课程
转自:
今日闵行
2024-03-12 18:00:23
为满足不同年龄段居民对家门口党群服务中心的需求,莘庄镇社区党群服务中心一批
辐射青少年、成年不同群体的公益课程
正式开启预约。
青少年课程
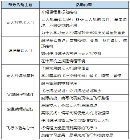
无人机飞机编程
无人机飞行编程活动,将编程与无人机飞行相结合,将带学生探索无人机技术,学习编程的原理和方法,学会用编程来控制无人机,并且使用编程和操纵杆体验未来的飞行科技。这将是一次令人兴奋的体验,让学生亲身感受到编程如何影响飞行控制。
活动需使用计算机编程,需要学生自带笔记本电脑。
活动人群
3—6年级
活动时间
3月16日开始,周六16:00—17:00,为期10周
活动地点
莘庄镇社区党群服务中心(莘庄镇莘西南路158号2号楼一楼)
备注:
学生上课需自带笔记本电脑,缴纳60元/次课时费及20元/次材料费
小主持口才训练营
发声、表达、自信——通过活动学习将帮助孩子成为生活和学习中的自信者!无论是校内活动、家庭聚会还是其他场合,孩子们将学习如何掌控舞台、灵活运用语言和情绪,成为一个出色的主持人。通过活动,孩子们将发展口才、沟通和演讲技巧,对自己更有自信,锻炼表达能力和领导能力。
活动人群
1—5年级
活动时间
3月16日开始,周六13
:
30—14
:
30,为期10周
活动地点
莘庄镇社区党群服务中心(莘庄镇莘西南路158号2号楼一楼)
备注:
学生需缴纳包括材料费在内的60元/次费用
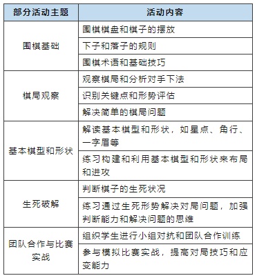
围棋少年侠
围棋少年侠旨在帮助孩子们培养逻辑思维、战略规划和决策能力。在课程中,孩子们将学习围棋的基本规则和技巧,从入门到逐步提升,掌握不同阶段的战术技巧和对局策略。通过围棋的学习和实践,将培养
孩子们的
耐心、集中注意力和解决问题的能力。在友好的竞技氛围中,他们还能结识新朋友,享受团队合作和个人成长的乐趣。
活动人群
2—5年级
活动时间
3月16日开始,周六14:50—15
:
50,为期10周
活动地点
莘庄镇社区党群服务中心(莘庄镇莘西南路158号2号楼一楼)
备注:
学生需缴纳包含棋盘棋子在内的60元/次学具费用,欢迎零基础和基础较薄弱的学生报名。
成人活动
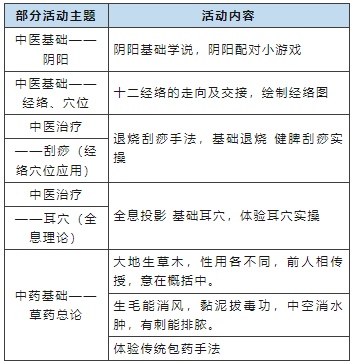
中医智慧养生
中医养生博大精深,活动旨在传递中医文化的起源和历史,以及中医在日常生活中的应用等知识,轻松了解中医的核心理念和实用技巧。通过简单易懂的方式和语言,以通俗生动的方式,向学员介绍中医养生的基本原理,使他们能够在生活中灵活运用中医养生的智慧,为自身和家人创造更健康的生活。
活动人群
成人
活动时间
3月16日开始,周六9:30—10
:
30,为期6周
活动地点
莘庄镇社区党群服务中心(莘庄镇莘西南路158号2号楼二楼)
备注:
公益收费60元/次
音乐心灵疗愈
音乐冥想体验活动中,要把身体看作是一个失调的乐器,那么一些特殊乐器的声音可以使整个身体共鸣振动起来,身体将重新构建它的系统。透过这一场音乐冥想体验,使体验者收获身心的治愈,重新找回工作与生活的热情。
活动人群
成人
活动时间
3月16日开始,周六10:45—11:45,为期6周
活动地点
莘庄镇社区党群服务中心(莘庄镇莘西南路158号2号楼二楼)
备注:
公益收费60元/次
上课日期具体安排
青少年课程
3月16日、3月23日、3月30日、4月13日、4月20日、4月27日、5月18日、5月25日、6月1日、6月15日
成人课程
3月16日、3月23日、3月30日、4月13日、4月20日、4月27日
报名方式
扫描下方二维码,选择“活动报名”跳转至小程序注册报名。
报名时间
即日起至3月14日12:00截止。
客服信息
请有意向报名的学员请加入活动咨询群,咨询活动具体内容。
扫描二维码加入群聊
收费说明
活动收费包含讲师授课费和材料费等部分,均为公益性成本性收费,费用由活动承办方收取,莘庄镇社区党群服务中心不收取任何费用。
退费说明
由于公益活动名额有限,次数固定,为确保孩子们在过程中能够持续学习并获得系统的知识,希望家长们能妥善安排时间,尽量减少请假的次数。请假和退课情况,将按线上报名时所签订电子合同的条款约定执行。
注意事项
1. 请扫描活动二维码进行报名,额满即止。待后台审核通过后,将由工作人员通知家长报名成功信息;
2. 活动全程将为孩子统一购买意外险,保费由平台承担,故报名时请准确填写家长电话、学生姓名、学生身份证号码等信息;
3. 报名成功的学生请准时活动,如有事不能前来,务必于活动开始24小时前联系老师,如无故缺席,将取消后续活动的报名资格;
4. 所有解释权归活动主办方所有。
智能机器人科普研学营
当下,科技以高端、高效、智能化的方式,改变和丰富着我们的生活。涵盖物理、编程、机械、人工智能等多学科知识科普的智能机器人科学实践探索从“小”入手,带领孩子们一起探索智能机器人的奥秘。
智能机器人科普研学活动以学习智能机器人搭建为主,从而掌握软件编程、电机、控制器等智能模块原理,激发孩子的创造能力,培养孩子的工程思维、逻辑思维能力等,使孩子热爱科技,拥有适应、改变和创造未来世界的人工智能素养。
活动对象
6—9岁学龄儿童
活动地点
莘庄镇社区党群服务中心(莘西南路158号2号楼204室)
活动周期和时间
智能机器人科普研学活动一期24课时,每周一次,每次2课时(45分钟/课时),共计12次课。
周六研学班(下午1:30—3
:
00)
3月23日、3月30日、4月6日、4月13日、4月20日、4月27日、5月4日、5月18日、5月25日、6月1日、6月8日、6月15日
周日研学班(下午1
:
30—3
:
00)
3月24日、3月31日、4月14日、4月21日、5月5日、5月12日、5月19日、5月26日、6月2日、6月9日、6月16日、6月23日
备注:
20人为一班,招满开班,具体时间以实际开班为准。
活动须知
研学费用
1. 研学活动收费80元/课时,每次2课时,每期1920元(含材料费、保险费)。活动收费包含讲师授课费和材料费等部分内容,均为公益成本性收费,费用由活动承办方收取,莘庄镇社区党群服务中心不收取任何费用。活动中需要使用的电脑,由活动承办方提供,学员无需自带。
2. 活动全程由活动承办方为孩子统一购买意外险。
3. 公益活动名额有限,次数固定,如有请假和退课情况,将根据签订的协议条款约定执行。
报名方式
报名时间:
即日起至报满即止。
报名通道:
扫描下方二维码预约报名,报名结果以电话或短信通知为准,并线下签订协议收取活动费用。
咨询电话:
19521299828 梧桐老师
备注:
所有解释权归活动主办方所有
注:莘西南路158号内部设有免费停车场,供广大车主停放车辆。
编辑:
王梓
供稿:
辛向荣
转载请注明来自今日闵行官方微信
(点击图片查看)