
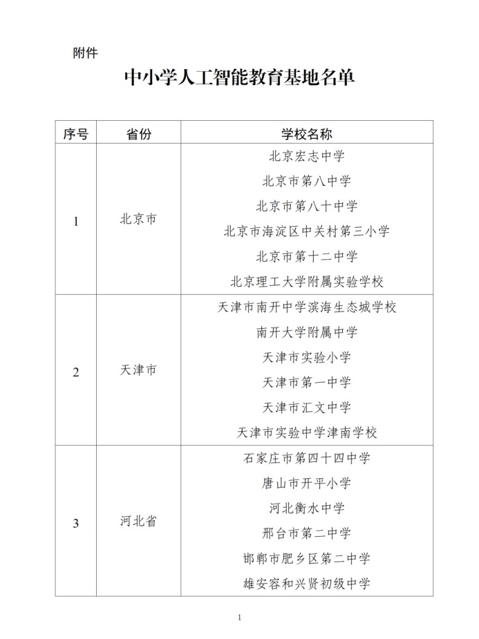
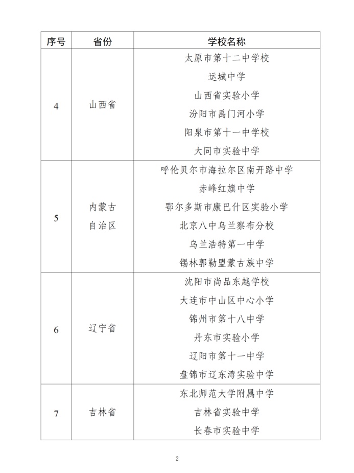
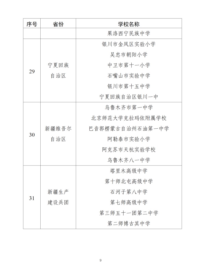
近日,教育部公布了中小学人工智能教育基地名单。各省级教育行政部门根据推荐要求,认真组织在人工智能课程教学、师资配备、实验环境建设等方面具有较好基础的中小学校积极申报,经各省级教育行政部门严格审核推荐、教育部集中公示,最终确定了184个中小学人工智能教育基地。其中,上海复旦大学第二附属学校、上海市浦东新区张江高科实验小学、上海市卢湾高级中学、上海市位育中学、中科院上海实验学校、上海市虹口区曲阳第四小学入选,一起看名单↓↓↓









本次中小学人工智能教育基地推荐,旨在通过基地试点,进一步探索人工智能教育的新理念、新模式和新方案,形成可推广的优秀案例和先进经验,推动中小学人工智能教育深入开展。
教育部将加强对基地工作的指导,促进各基地更加重视人工智能教育,积极探索人工智能教育实施方式,以中小学信息科技、通用技术等课程为主要依托,进一步丰富教育教学资源,创新教与学支持服务方式,开展师资培训指导,扩大人工智能教育覆盖面和受益面,在人工智能校本课程建设、学科融合、教学方式变革、数字教育资源共建共享、教师数字素养培育、学生全面发展等方面发挥示范引领作用,带动区域人工智能教师专业化水平不断提升。教育部将指导各省级教育行政部门加强对基地的督促检查,为基地开展人工智能教育提供必要的支持。教育部还将积极挖掘宣传各基地探索人工智能教育的先进做法,选取典型经验、优秀课例、优质资源在国家中小学智慧教育平台上线,推动更多中小学校探索开展人工智能教育。