我的位置: 上观号 > 上海市场监管 > 文章详情

全国都在嗓子疼,到底是怎么回事?6 招缓解→

转自:上海市场监管 2024-02-03 18:09:32

近日,嗓子疼的人突然多起来了。#嗓子疼#话题今日也登上微博热搜,引发广泛关注。

不少网友发文说,嗓子肿得连水都咽不下去,咽口水像是“针扎”一样的疼,浑身没力气,去医院一看,确诊为咽喉炎。

微博截图

咽与喉其实是两个部位,喉位于咽的前下方,它俩距离较近,发炎的时候经常一起出现。

什么是咽喉炎?嗓子痛,如何缓解?什么情况一定要就医?围绕这些大家关注的热点问题,本文进行详细解读。

什么是咽喉炎?

咽喉炎是一种常见的咽喉部疾病,指发生在咽喉黏膜及周围淋巴组织的炎症反应。

70%~80% 的咽喉炎由病毒引起,比如流感、新冠病毒感染、EB 病毒感染、链球菌感染等都是比较常见的咽痛原因。

除了病毒,咽喉炎还可由细菌或粉尘、烟雾等物质刺激,或过敏性鼻炎或鼻窦炎、胃食管反流病等引发。
无论病因如何,大多数咽喉炎患者发病初期都以咽干、咽痒、咽部灼热为主要表现。当炎症侵及喉部,则出现咳嗽和声音嘶哑、发声费力,甚至失声的表现,继有咽喉疼痛等症状,且吞咽时加剧。

此外,咽痛还常伴有颈部疼痛或肿胀,以及发热、头痛、乏力等不适。
整体来说,急性咽喉炎一般全身症状较轻,以局部症状为主,多数可在 7~10 天内自愈,只要多休息,多喝水,注意保护嗓子,比如不吃质地粗糙或辣的食物就行。

版权图片,转载使用可能引发版权纠纷

这 6 个方法可有效缓解嗓子痛

很多咽喉炎的患者,嗓子痛得比较严重,咽一口口水都疼得受不了,有没有什么方法能缓解呢?

1

口服止痛药

口服止痛药对减轻成人急性咽喉炎的疼痛非常有效,其中对乙酰氨基酚和布洛芬是最常使用,安全性最高的止痛药。

药物通常在 1~2 小时内起效,除缓解咽痛症状,还可缓解咽痛可能伴随的症状,如发热或头痛。

不过,在用药止痛的时候,一定要注意几点:
  • 一定要按说明书推荐的用量进行服用。即使有多个症状,也不要自行加量,尤其是小朋友用药的时候。

  • 避免跟其他感冒药一起服用,尤其是复方感冒药。很多复方感冒药中也含有对乙酰氨基酚或布洛芬,混用很容易导致药物过量;

  • 对于肾功能障碍或肝功能障碍等人群,要在医生指导下使用。

2

吃点冰的东西

冰块、冷冻冰棒、冰淇淋、冷冻酸奶等非常冷的食物具有麻木作用,可暂时减轻或缓解吞咽疼痛。

如果嗓子特别疼,可以尝试把冰块或冰棒含在嘴里,这样持续的时间能更长一些。注意摄入常温液体或冷饮可能无效,一定要冰的食物。

3

尽量选择吃温热的东西

与刺激性食物与常温液体相比,嗓子疼的人更容易耐受温热的液体和食物,比如温水、茶、鸡汤、粥等。

注意,是温热,不是烫,过烫的食物或液体可能烫伤我们的咽喉,加剧疼痛。

4

吃点润嗓子的食物

蜂蜜、硬糖在一定程度上也可缓解嗓子疼,尤其是含有薄荷成分的润喉糖。

目前市面上常见的润喉糖通常都含有薄荷成分,具有麻醉作用,吃下去后感觉凉凉的,能让人暂时忘记嗓子的疼痛。

但注意,这种薄荷糖 6 岁以下儿童慎用,可能对神经有抑制作用。

5

多喝水

美国疾控中心(CDC)和英国国民保健署(NHS)等机构都建议嗓子痛的患者多喝水,多喝水有益于疾病的恢复。

选择常温水、冷水、温水都可以,只要避免过烫即可。

6

改善空气湿度,避免空气污染

空气太干、空气污染会加剧嗓子疼,可以通过加湿器改善环境湿度,有助于缓解嗓子疼症状。

要注意的是,使用加湿器时,尽量选择纯净水或煮开放凉的水,或选择有除菌功能的加湿器。每次使用加湿器后,按照说明书做好清洁。

还要注意远离二手烟,避免暴露于烟草烟雾,防止烟雾刺激加重咽痛。

版权图片,转载使用可能引发版权纠纷

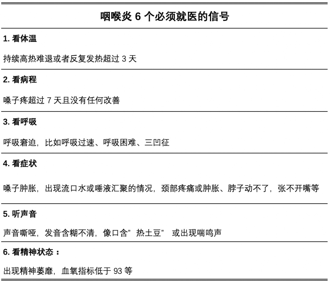
重度咽喉炎,可危及生命

这 6 种情况,一定要及时就医

重度咽喉炎比较罕见,但其有气道梗阻风险,严重可危及生命。因此学会识别危险信号,及时就医,非常重要。

当出现以下 6 种情况时,意味着引起嗓子疼的疾病可能存在一些风险,需要及时就医:

图源:作者制作

参考文献

[1] UTD:成人急性咽炎的对症治疗
[2] UTD:成人急性咽炎的评估
[3] UTD:儿童咽痛的评估

来源:科普中国

在看点这里