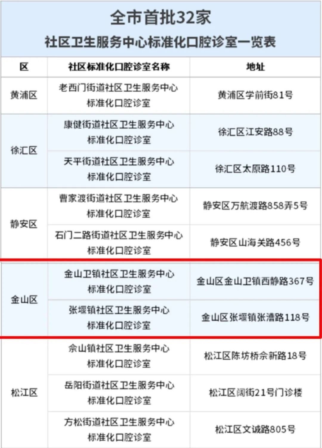
市卫生健康委介绍,社区标准化口腔诊室是依托社区卫生服务中心,满足社区居民口腔常见病、多发病基本诊疗和口腔保健需求的社区口腔综合服务平台。为促进居民获得“家门口”适宜的口腔诊疗和保健服务,全市顺利完成首批32家社区卫生服务中心标准化口腔诊室建设,其中,金山区金山卫镇社区卫生服务中心和张堰镇社区卫生服务中心标准化口腔诊室建成。 目前,金山卫镇社区卫生服务中心和张堰镇社区卫生服务中心均设置独立的口腔诊室,包括候诊区、诊疗区、模型室、消毒供应室、放射检查区域、口腔宣教区等,符合医疗机构感染防控管理、卫生学布局和流程要求,可以给社区居民提供宽敞、舒适、温馨的就诊环境。




两家社区卫生服务中心的口腔科设备齐全,配备了口腔综合治疗台、光固化灯、超声洁牙喷砂一体机、根尖定位扩根仪、口腔摄片机、超声清洗机、高温蒸汽灭菌器等设施设备。此外,还可以开展龋齿充填、根管治疗、窝沟封闭、牙周洁治、牙齿拔除、固定义齿修复、活动义齿修复、全口义齿修复及颌面外科等诊疗项目,满足辖区居民的口腔疾病诊疗需求。同时,为提升居民口腔保健意识,口腔科定期开展口腔保健咨询服务,由口腔科医师为辖区居民提供基础口腔健康教育和指导。


金山卫镇社区卫生服务中心口腔科现有2名医生、2名护士,张堰镇社区卫生服务中心口腔科现有2名医生(其中1名已通过副高职称评审)、2名护士,均为中级职称。依托医联体平台,定期安排医护人员至上级医疗机构进修学习,提升口腔业务能力,拓展互联网远程会诊。

在日常工作中,两家社区卫生服务中心还积极拓展功能社区服务覆盖面,进一步扩大功能社区的建设范围和辐射带动作用,开展中小学生口腔普查普治、窝沟封闭、涂氟,养老院老年人口腔检查,职业人群口腔卫生宣教等口腔预防保健活动。
随着首批两家社区卫生服务中心标准化口腔诊室的建成,金山的社区口腔服务能级大大提升。接下来,金山将在持续巩固社区口腔诊室建设成效的基础上,深入推进社区标准化口腔的建设,进一步满足居民“家门口”多层次社区口腔诊疗和保健服务需求。
金山卫镇社区卫生服务中心口腔门诊
时间:
周一至周五全天
地点:
金山卫镇社区卫生服务中心2号楼2楼口腔诊室
咨询电话:
021-57260373
张堰镇社区卫生服务中心口腔门诊
时间:
周一、四、五全天
地点:
张堰镇社区卫生服务中心1号楼北2楼口腔诊室
咨询电话:
021-57213280
记者 | 杨惠聪 朱磊
通讯员 | 姚佳玲
编辑 | 沈彦菲
责编 | 潘婷