最近
淘宝对外发布了
关于变更《淘宝平台争议处理规则》的
公示通知
该通知从26日开始正式生效
相关话题一度冲上热搜第一

根据新规,卖家在淘宝平台上获得过多差评或违规记录,一旦收到投诉,可能面临直接退货退款或仅退款的判定。这也意味着,自拼多多和抖音之后,又一家电商平台推出了“仅退款”的售后机制。
这一机制目的是为了给消费者提供更好的用户体验,同时对那些长期服务不到位、质量不可靠的商家采取更严格的举措。

从调整之后的新规来看——
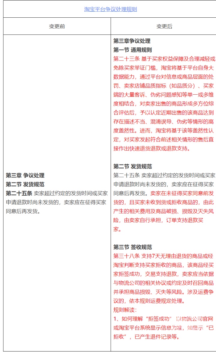
■ 第一条为“新增淘宝基于平台自身大数据能力,识别多维度结合,对于买家发起符合相关情形的售后,做出快速退款或退货退款的规则依据”。
简单说,如果卖家差评或者违规情况过多,一旦被投诉,卖家会被平台直接判定退货退款或仅退款。
■ 变更第二条关于发货规范:“针对卖家存在延迟发货、强制发货的且未经买家同意的情形”,由此产生的相关费用及商品破损、损毁及灭失风险,由卖家自行承担,订单支持退款买家。
这也意味着,如果卖家在未经买家允许的情况下,延迟发货、强制发货,系统支持买家“仅退款”。
■ 第三条则是有关“7天无理由退货”商品或买家拒收的商品,支持买家在拒签后申请退款。
不少网友表示
新规有利于保护消费者
但是如何在商家和消费者之间
取得平衡
也非常考验平台

与此同时,京东开放平台近日宣布对售后服务管理规则进行调整,其中最引人注目的是新增的退款不退货执行标准。据悉,该规则将于12月29日正式生效。与此同时,《京东开放平台交易纠纷处理总则》也进行了更新,新增了对用户仅退款的支持,该调整已于今日生效。

据了解,“仅退款”是拼多多率先推出的售后机制,即当消费者向平台申请“仅退款”后,如果商家在48小时内未进行操作,系统则会默认商家同意退款申请,自动发起退款。
如今,除了低价策略,“仅退款”的售后机制正逐渐成为电商行业标准。今年9月21日,抖音电商也在《商家售后服务管理规范》中更新了一条有关“仅退款”的规则。
“仅退款”在很大程度上保护了消费者权益,但也对于商家来说,也意味着不确定性和风险。
对此,淘宝提出了大数据的解决方案。新规将根据卖家的实际经营作出判断,从而决定对于买家的快速退货退款或退款请求是否支持。相当于为卖家规辟了“羊毛党”薅羊毛的风险。另外,淘宝也为商家提供快捷申诉通道,30天以内的订单商家都可以提起申诉。
来源:东方网
编辑:凌姗珊
• end •
往期精彩回顾
喜报!东方美谷核心区36家企业获上海市2023年度高新技术企业认定
传统手艺,“带带”相传!奉贤的90后、00后有见过吗?
扩大“朋友圈” 共绘“同心圆”——“上美海湾·五联工程”区域化党建联盟启动!
奉贤这家社区可以直接挂护士门诊号啦!涉及PICC维护、伤口护理、糖尿病教育等
定了!奉城这里拟新建一所初中,效果图首次曝光→