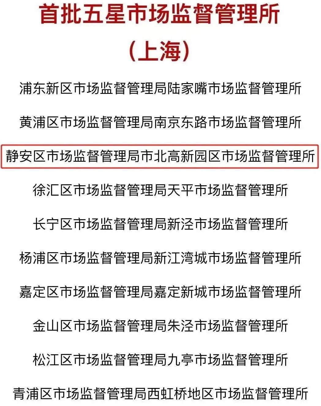
静安区市场监督管理局市北高新园区市场监督管理所于2021年1月组建成立,是静安区首个专门为产业园区企业发展提供各类服务的市场监督管理所。

“身边的市场所”
提供一站式服务,足不出园办业务
该所坚持推动建立健全业务标准体系、保障标准体系、服务标准体系,为办事群众和企业提供“一站式服务”。
该所设立企业登记许可业务窗口,成为上海首家可办理企业登记许可事项业务的市场监督管理所,实现“园中事园中办”。针对新设和新迁入企业的需求,该所上门问诊把脉。此外,该所积极指导个体户办理“个转企”转型升级业务,辖区企业获颁静安区首张“个转企”营业执照。

“智慧的市场所”
科技赋能监管,质量效果双提升
该所充分运用市北高新园区大数据产业基地的优势,搭建起“区块链市北高新园区智能监管平台”,探索建立以数字化、信息化为支撑的高效集约综合监管新模式,加强执法力度,坚决守住安全底线。
智能监管平台以楼宇监管为重点,以食品、特种设备监管为基础,以“互联网+监管”为特色,利用现有监管数据,互联“天鹰”食品安全智能远程监管系统、食品追溯系统、从业人员健康管理系统、园区监控等,通过3D建模、远程监控、区块链技术等,将市场监管的各项数据进行整合分析,满足重点区域监控、重点企业监管、企业信用分级、违法行为预警等监管需要。
通过科技赋能、数据筛查等新型方式,该所查办的多起案件入选总局2023民生领域案件查办“铁拳”行动典型案例(第八批)和市局食品安全风险隐患排查整治专项行动第二批典型案例。

“创新的市场所”
党建引领基层治理,自治共治唱主角
该所党支部结合自身职能和数字化政府发展理念,打造“智惠通”党建品牌,组建“智小北”服务团队,推动智慧监管、惠企便民、政企融通。该所设立“智小北”网络普法直播间,在“3·15”“6·18”“11·11”等重要节点通过直播授课、互动答疑等方式,对园区企业和辖区居民开展普法宣传,为市场主体提供一站式咨询服务,受到企业和社会群众的广泛好评。
该所坚持“自治优化、共治共享、慧治发展”理念,助力区域经济社会发展。为提升监管服务效能,优化营商环境,今年,该所牵头园区内知名电商企业上海宝尊电子商务有限公司等7家单位,成立“市北电商云盟”,《中国消费者报》《长三角消保委联盟公众号》《劳动报》《新闻晨报》等主流媒体作专题报导。依托“云盟”的成立,该所不断探索优化消费环境新路径,努力开创市北高新园区电商行业精细化、系统化、数字化的多元社会治理新格局,助力推动营商环境再优化、区域经济能级再提升。

静安区市场监督管理局将努力推动各市场监督管理所对标先进、学习先进,真抓实干、奋勇争先,着力建设一支政治坚定、能力过硬、公正严明、人民满意的干部队伍,为推动经济社会高质量发展作出更大贡献。
(信息来源:静安区市场监督管理局)