我的位置: 上观号 > 上海科技 > 文章详情

14条举措支持国家重大科技基础设施建设发展,一图读懂这个政策措施

转自:上海科技 2023-12-20 21:20:21

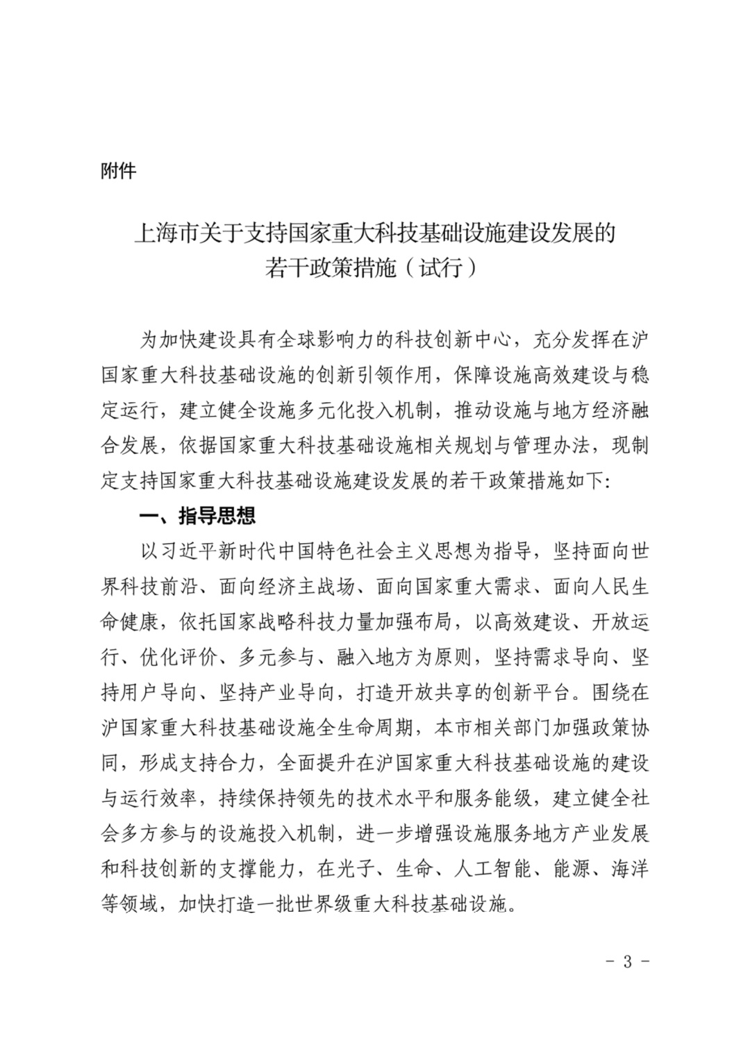
国家重大科技基础设施(以下简称“设施”)是为探索未知世界、发现自然规律、实现技术变革提供极限研究手段的大型复杂科学研究系统,是突破科学前沿、解决经济社会发展和国家安全重大科技问题的物质技术基础。设施是国家创新体系的重要组成部分,也是上海建设国际科技创新中心的重要支撑。在国家部委的支持下,上海已建、在建和规划建设的设施共计20个,涵盖光子、物质、生命、能源、海洋等多个领域


为充分发挥设施的创新引领作用,保障设施高效建设与稳定运行,建立健全设施多元化投入机制,推动设施与地方经济融合发展,强化设施人才留引,经市政府同意,市发展改革委、市财政局、上海科创办、市科委、临港新片区管委会五部门联合印发了《上海市关于支持国家重大科技基础设施建设发展的若干政策措施(试行)》(沪发改规范【2023】18号)(点击“阅读原文”可查看全文),自2024年1月1日起试行,有效期至2025年12月31日


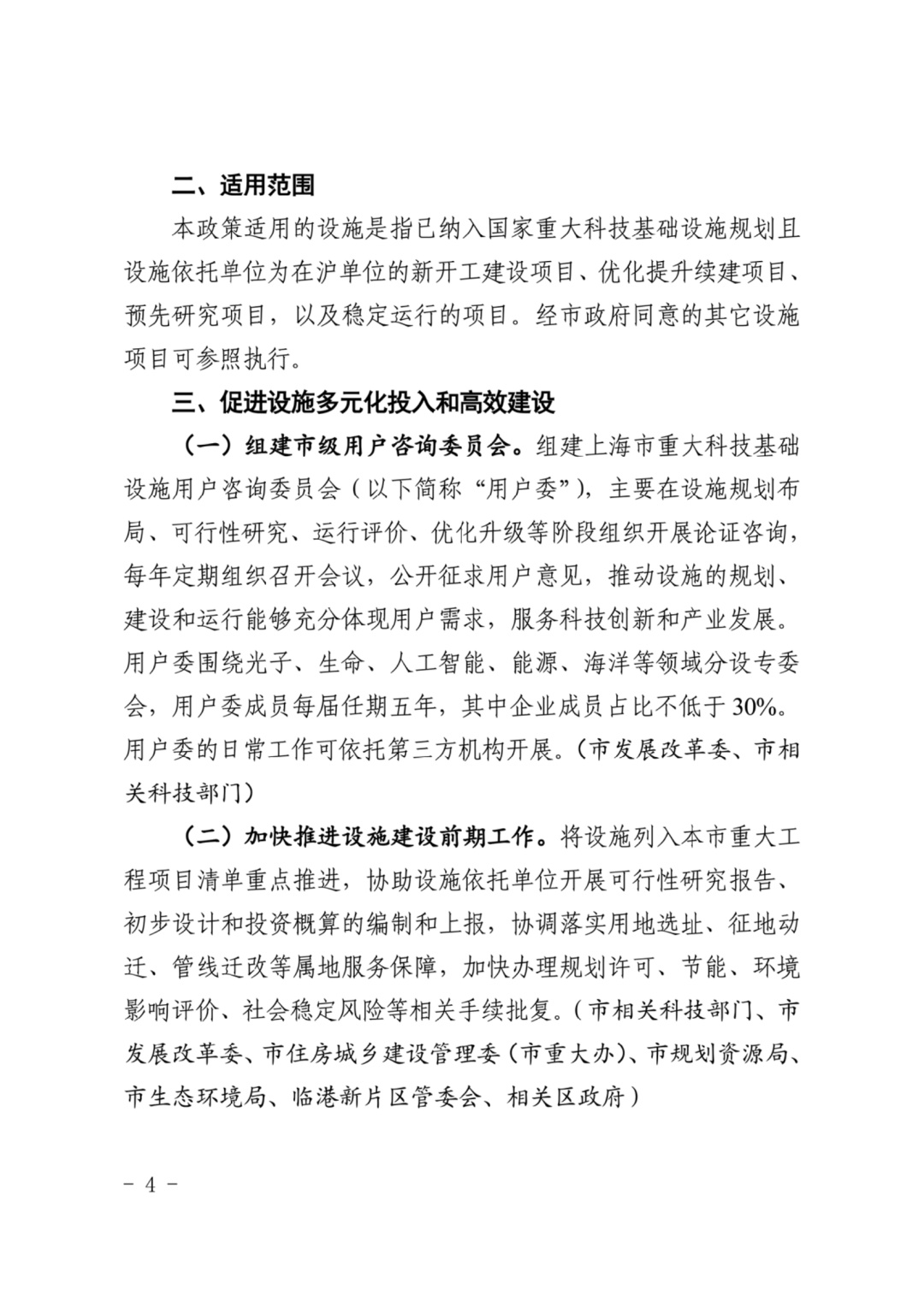
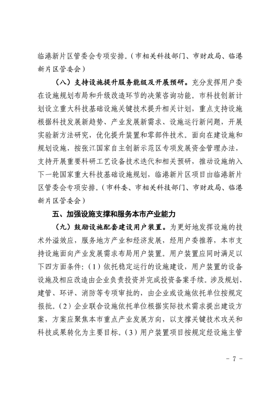
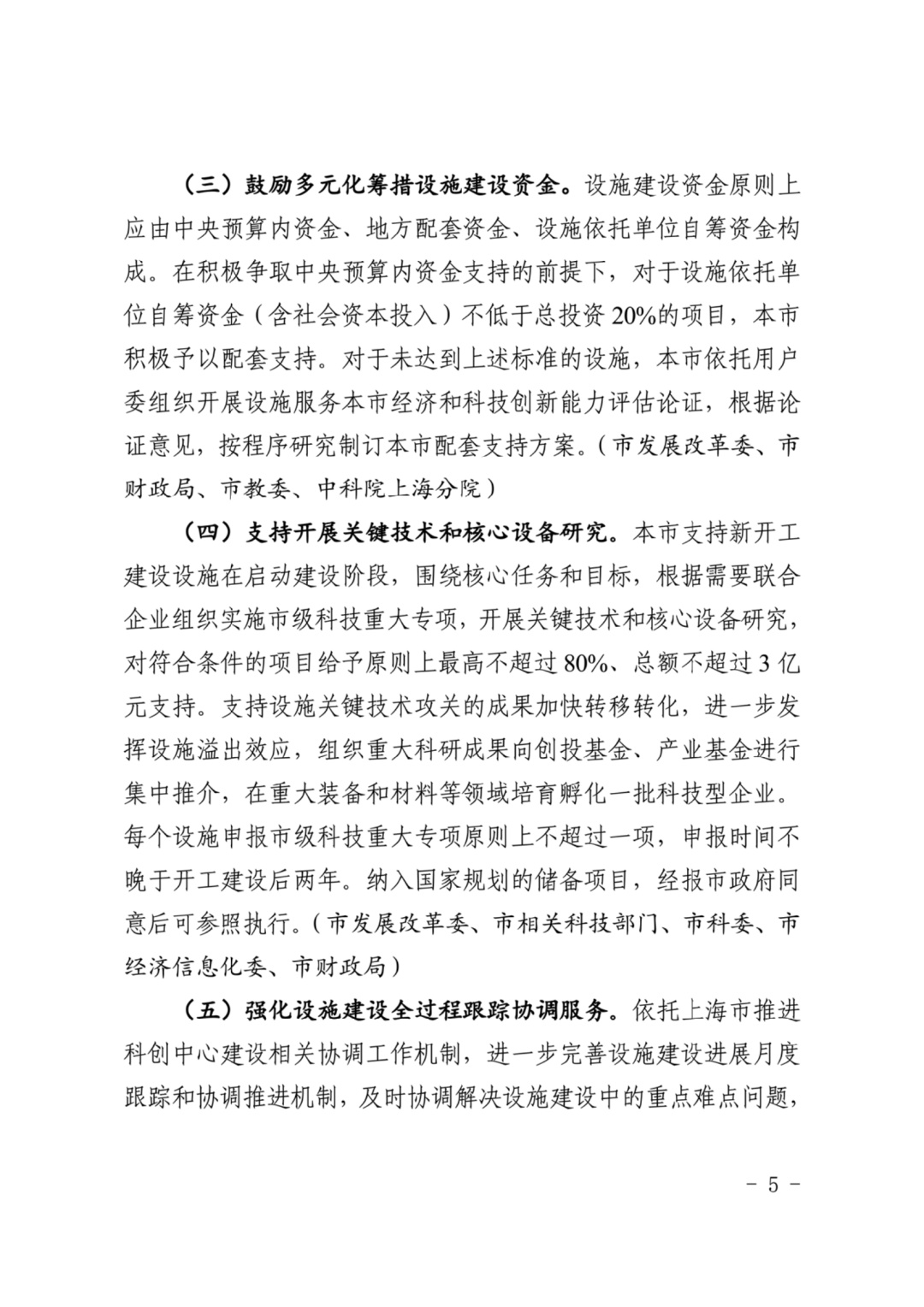
《若干措施》共六部分14条举措,包括促进设施多元化投入和高效建设、保障设施稳定运行和开放共享、加强设施支撑和服务本市产业能力、做好设施关键要素保障等。政策适用于已纳入国家重大科技基础设施规划的项目,经市政府同意的其它设施项目可参照执行。

<
滑动查看下一张图片
>

一图读懂《若干措施》




来源:上海发展改革

编辑:拾



↓分享

↓点赞

↓在看