大连海关所属大连周水子机场海关在监管进境航班时,1名入境旅客在通过海关固定式核辐射监测门时引发报警,经现场关员复查,该旅客携带的一袋“保健石”核辐射超标,辐射量达105微西弗每小时,超出现场本底值1050倍。仪器分析结果显示为放射性物质钍-232,该物质被列入世界卫生组织国际癌症研究机构1类致癌物清单。


辐射值超标,对人体到底有多大伤害
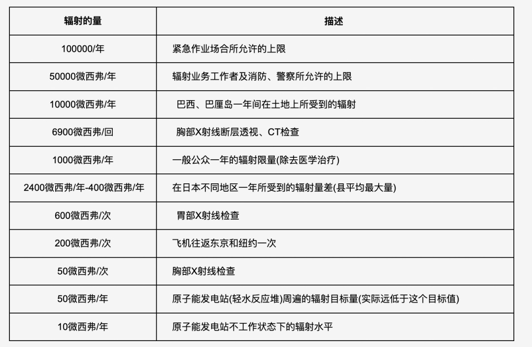
微西弗:放射性剂量的计算单位之一。1微西弗(μSv)=0.001毫西弗(mSv)。
本底值:一般指没有外接人为干扰下,自然环境本身所产生的相关数值。
当短时辐射量低于100毫西弗时,对人体没有危害;
短时辐射量在100到500毫西弗时,末梢血管淋巴球减少;
短时辐射量在500到1000毫西弗时,恶心呕吐,白血球减少;
短时辐射量在2000到4000毫西弗时,产生射线疾病,如骨髓和骨密度遭到破坏,红细胞和白细胞数量极度减少,有内出血、呕吐、腹泻等症状;
短时辐射量大于4000毫西弗时,危及生命。

来源:人民日报
编辑:殷建华