近日,全国多地出现以流感、肺炎支原体感染为代表的呼吸道疾病患者。“阿奇霉素”作为一种有效治疗支原体肺炎的药物,在网上热度不减。阿奇霉素什么时间吃效果好?需要吃多久?服用有哪些注意事项?今天就来为你一一解答。

为什么阿奇霉素是治疗支原体肺炎的首选药物?
由于支原体是一种没有细胞壁的病原菌,而大家所熟悉的青霉素和头孢菌素等抗生素都是通过破坏细胞壁发挥作用,因此对肺炎支原体基本无效。
目前,能够有效对抗支原体的药物主要是大环内酯类抗生素,包括阿奇霉素、红霉素、克拉霉素等。其中,阿奇霉素因为半衰期长、组织浓度高,使用疗程短的优势,成为了治疗支原体肺炎的中流砥柱。
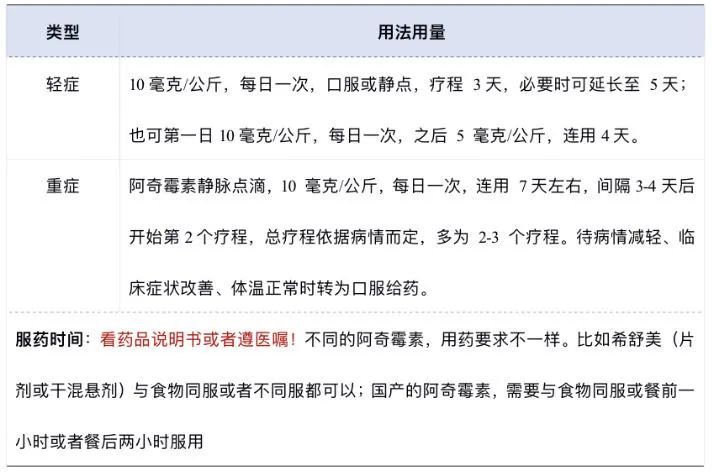
用于治疗肺炎支原体肺炎,指南推荐阿奇霉素用法用量如下表:

阿奇霉素属于浓度依赖型抗菌药物,半衰期长达35至48小时,可以持续在体内发挥抗菌效应,因此每天服药一次即可。早晨或晚上,空腹或与食物同服都可以。每天尽量保持在相近的时间服用即可。

最新指南推荐轻症患儿口服给药,疗程3~5天;重症患儿静脉给药7天,停药3~4天为1个疗程,可重复疗程直至病情症状改善、体温正常时转为口服给药。具体还是需要根据患者个体情况,遵医嘱服用。阿奇霉素吃的时间过长,剂量逐渐累积,增加的未必是疗效,反而可能是不良反应。
不可以!这样做可能导致药物过量诱发不良反应。阿奇霉素属于浓度依赖型抗菌药物,通俗地讲,阿奇霉素代谢较慢,半衰期(药物在体内代谢1/2的时间)长达35~48小时,停药后阿奇霉素依然能在体内持续作用3~4天。所以,停药后药物还可以作用一段时间,使病情逐渐好转。
不可以!阿奇霉素是治疗药物,并非预防药物。未感染病原菌却使用阿奇霉素使其无用武之地,反而可能发生药物相关不良反应。另外滥用阿奇霉素更可导致耐药菌的产生,当真正感染支原体肺炎时可能面临阿奇霉素耐药/无效的情况。
确认有无过敏史。有阿奇霉素、红霉素等大环内酯类药物过敏的患者禁用。
既往使用阿奇霉素出现胆汁淤积性黄疸或肝功能不全,请勿使用。
有心脏疾病的患者,如QT间期延长、心律失常病史、未纠正的低钾低镁血症、正在服用IA型和III型抗心律失常药物的患者等均不建议服用阿奇霉素。
用药后可能出现恶心、呕吐、腹泻、腹痛、消化不良、头晕、皮疹等副作用。但若出现肝炎症状(如发热、乏力、食欲差、皮肤或眼睛发黄、瘙痒等)或皮肤过敏症状,请立即停药就诊。

如碳酸氢钠、碳酸镁、铝酸铋等,可能降低阿奇霉素疗效,用药期间如需服用这类药,应间隔1-4小时。
可能降低含活菌成分的保健品(如益生菌制剂)的疗效,如需合用,间隔至少2小时。
当阿奇霉素与辛伐他汀合用时,有报道可能导致肝损伤病例,需控制辛伐他汀的日剂量,并加强监测。
联用可使地高辛血药浓度升高而发生毒性反应,因此需要注意观察心律,有条件时应监测地高辛血药浓度。
合用可能增强口服抗凝药的抗凝作用,合用时应密切监测凝血酶原时间。
曾有其他大环内酯类药与麦角胺、双氢麦角胺合用导致急性麦角中毒,表现为严重外周血管痉挛和感觉迟钝,尽量避免联用,如与麦角胺、双氢麦角胺合用时应密切监测。
阿奇霉素禁用于已知对阿奇霉素、红霉素、任何大环内酯类或酮内酯类药物过敏的患者。
阿奇霉素禁用于既往使用阿奇霉素有胆汁淤积性黄疸/肝功能障碍病史的患者。
编辑 / 樊陆佳
来源 / 健康中国 中国医科大学附属盛京医院 上海市第六人民医院 绵阳市中心医院
转载请注明来自上海黄浦官方微信
1. 百年花园里弄“门面”焕新,这“三个字”又苍劲复原了!
2. 主题教育丨爱在冬日暖在“新”!这里架起“暖心桥”