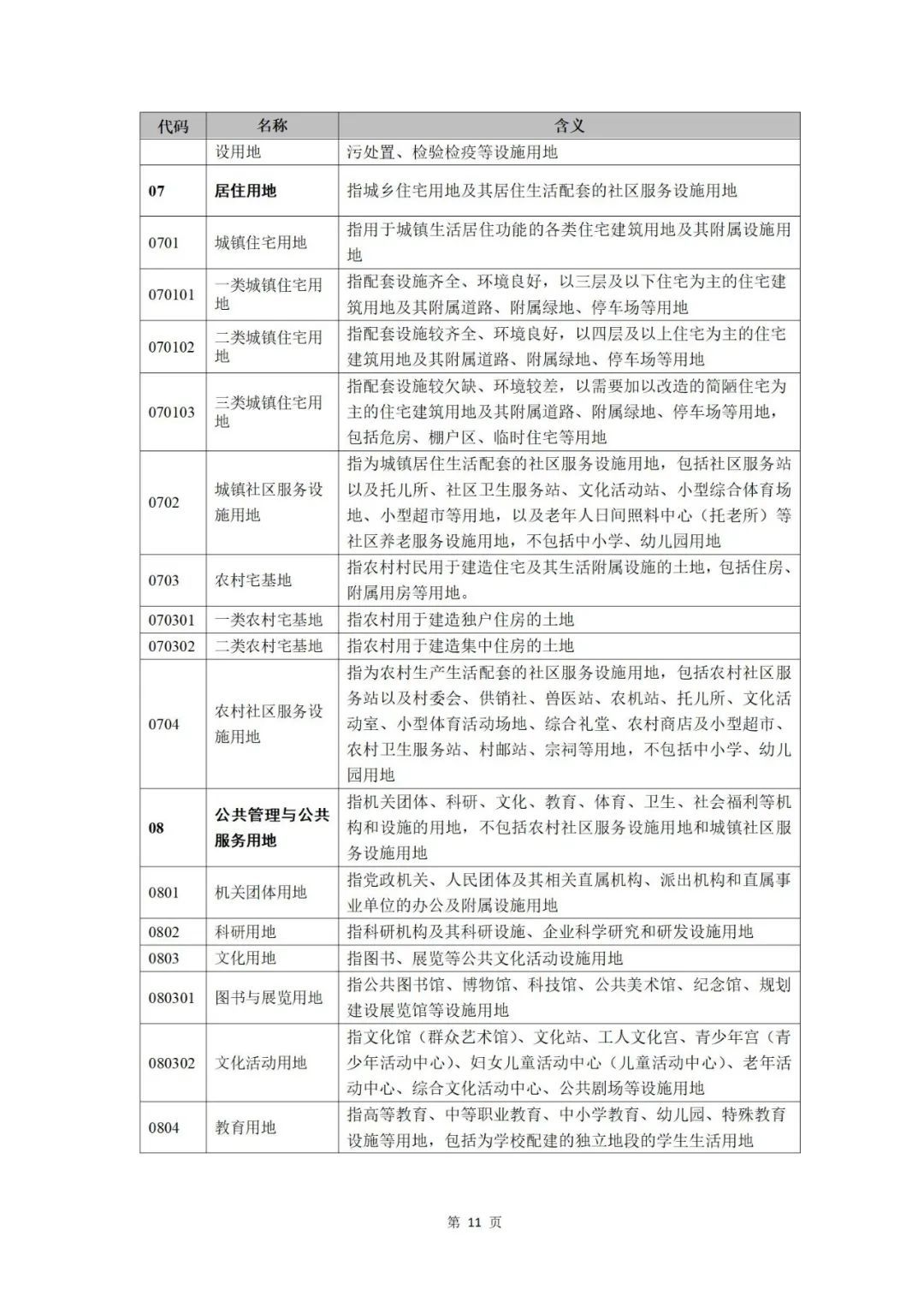
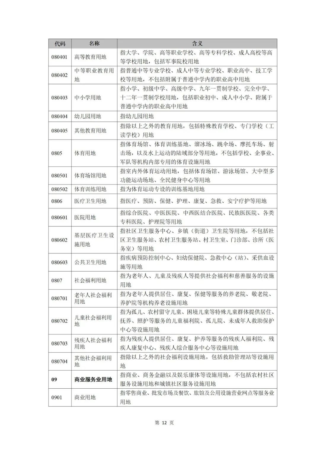
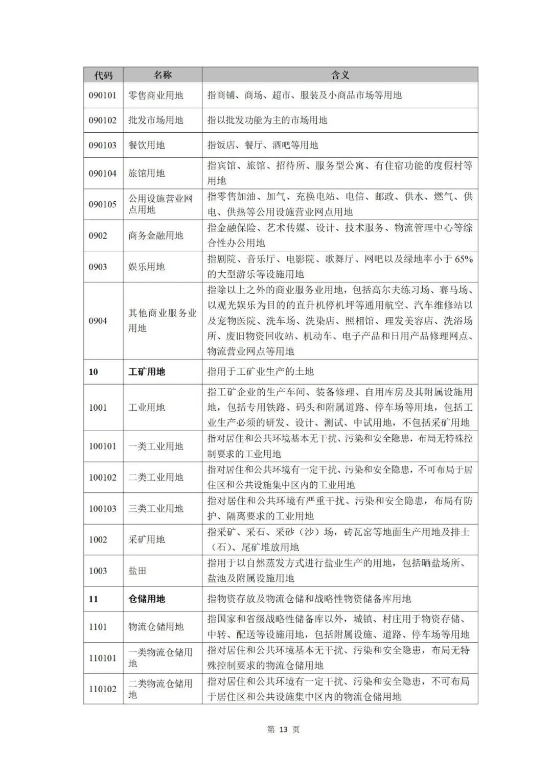
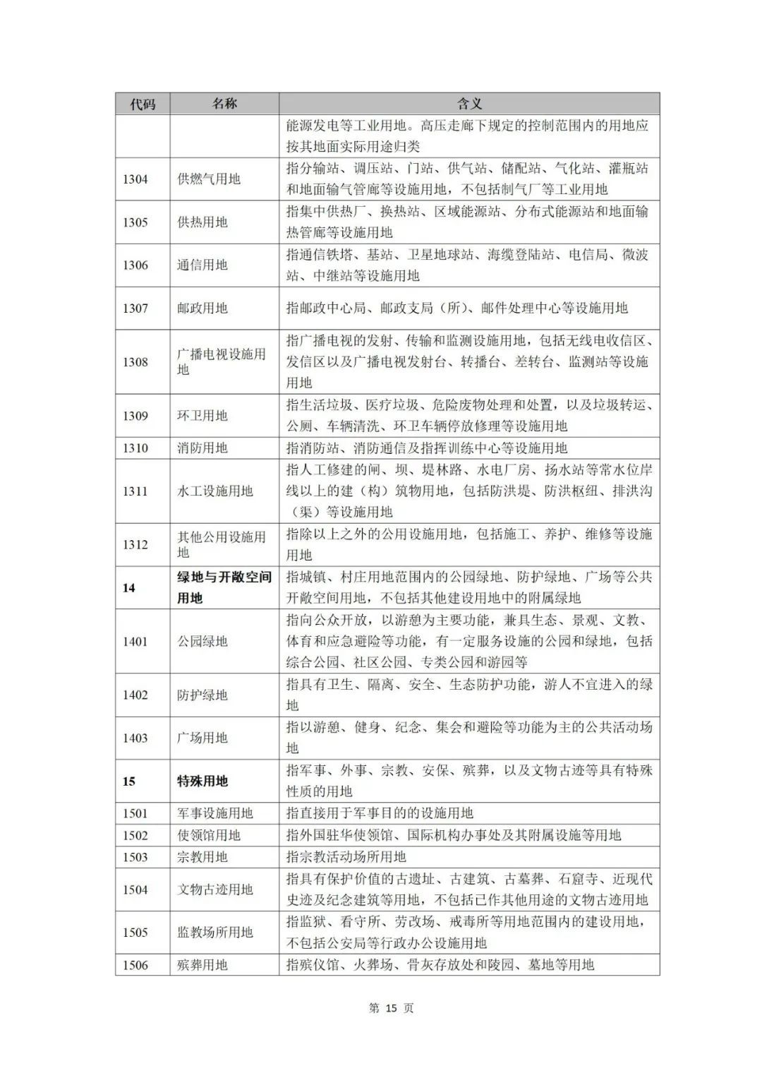
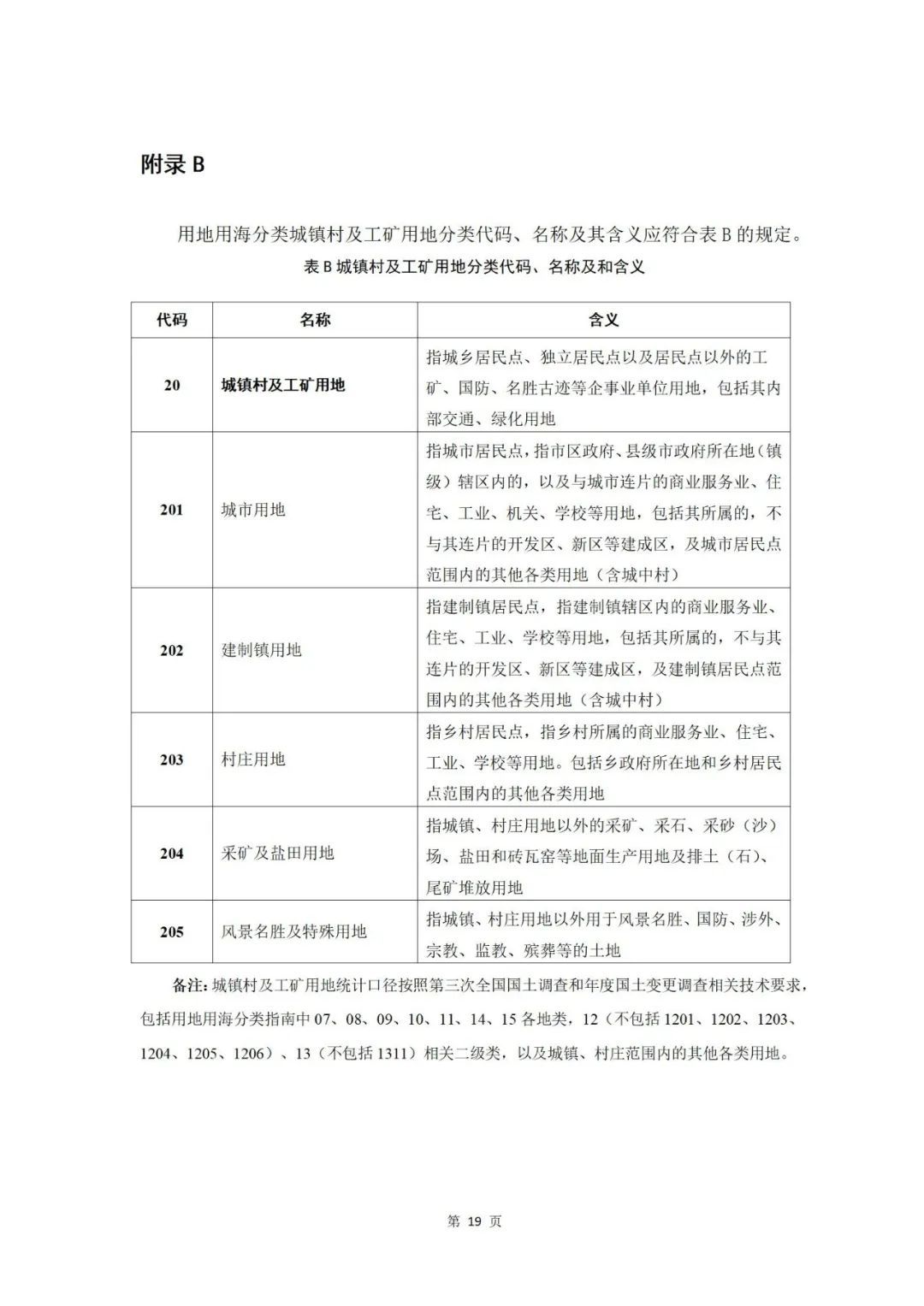
自然资源部关于印发《国土空间调查、规划、用途管制用地用海分类指南》的通知
2020年11月,部印发了《国土空间调查、规划、用途管制用地用海分类指南(试行)》(以下简称《分类指南》)。《分类指南》试行三年来,为各级自然资源主管部门统一行使全民所有自然资源资产所有者职责、统一行使所有国土空间用途管制和生态保护修复职责,建立健全统一调查监测和确权登记制度,推进“多规合一”的国土空间规划体系建设并监督实施,全面规范自然资源管理,促进生态文明建设等方面发挥了重要积极作用。
根据《分类指南》试行情况,结合自然资源调查监测、国土空间规划编制及“三区三线”划定、国土空间用途管制、耕地保护监督、自然资源开发利用、用地用海审批和执法监管的实际需要,以及更好满足自然资源精细化管理需求,部决定对《分类指南》予以修订并正式施行,现印发你们,请遵照执行。
《国土空间调查、规划、用途管制用地用海分类指南》 .doc





























