我的位置: 上观号 > 上海嘉定 > 文章详情

哪能办丨电动车上牌业务怎么办?

转自:上海嘉定 2023-11-08 07:40:11

在“上海嘉定”各大平台上,经常有粉丝带着各种疑问求助小嘉,原来那些我们不以为意的常识,却让有的市民焦头烂额。为此,小嘉推出“哪能办”栏目,请相关部门解答市民困惑。

你的电动自行车上牌了吗?
新买的电动车怎样上牌?去哪里上牌?
上牌时有什么注意事项?
小嘉告诉你“哪能办”

关于非机动车登记上牌

相关法律法规规定

一、根据《上海市非机动车安全管理条例》《上海市非机动车管理办法》及《上海市非机动车登记规定》等相关法律法规规定,电动自行车、残疾人机动(电动)轮椅车要上道路通行的,应当经本市公安机关交通管理部门登记,取得非机动车号牌。

自行车、残疾人手摇轮椅车实行自愿登记。

二、外省市号牌非机动车需要在本市通行的应当经本市公安机关交通管理部门登记,取得本市非机动车号牌,但本市实行自愿登记的非机动车除外。

三、国家对电动自行车实行强制性产品认证制度,未获得强制性产品认证的电动自行车,不予登记上牌。

四、本市对符合国家和本市标准要求的残疾人机动(电动)轮椅车实行产品目录管理制度。未纳入产品目录的残疾人机动(电动)轮椅车,不予登记上牌。残疾人机动(电动)轮椅车仅限于符合条件的下肢残疾人员申请登记上牌,每人可以登记一辆。

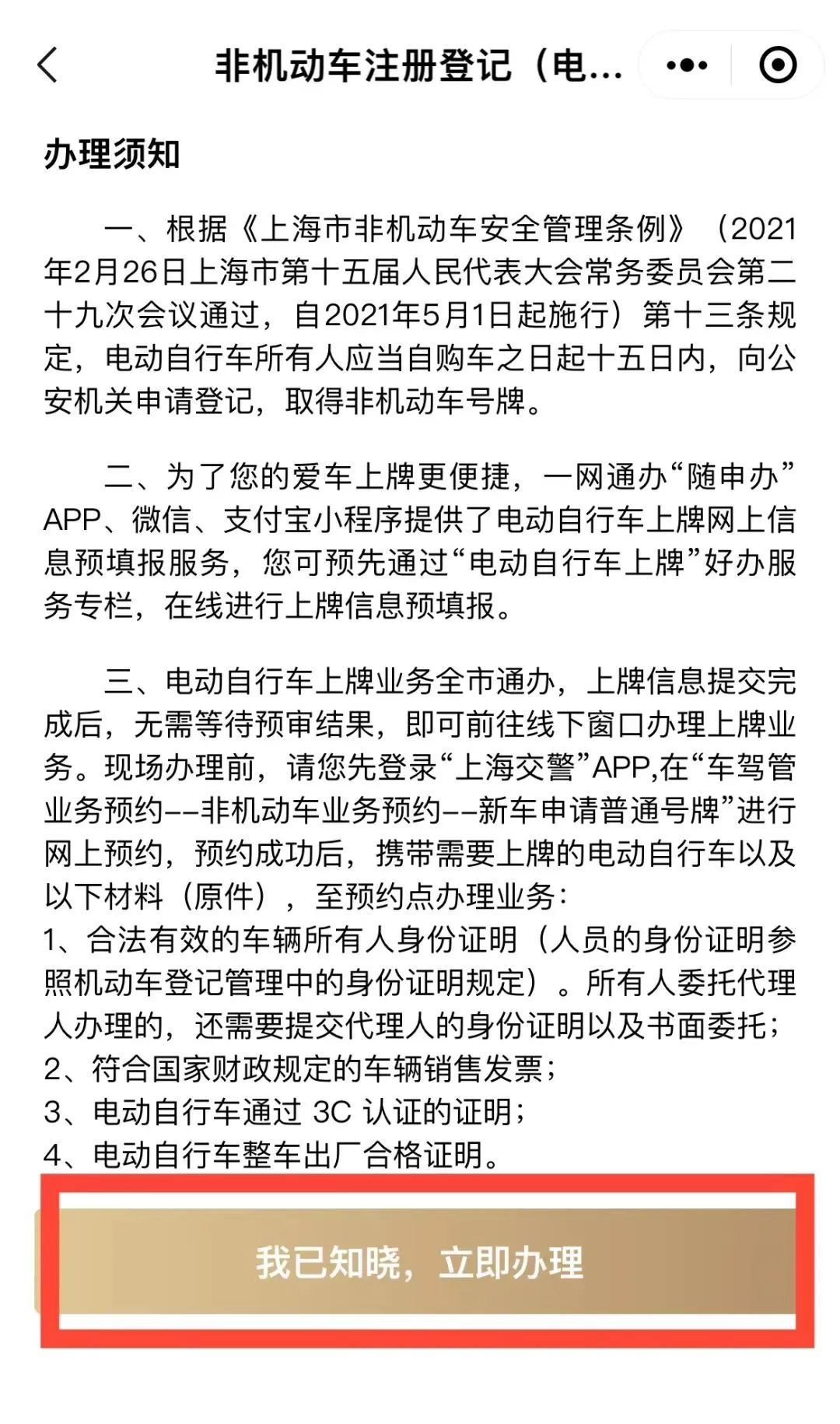
五、非机动车所有人应当自购车之日起十五日内向区公安机关交通管理部门申请注册登记。

电动自行车如何上牌?

1.通过手机下载“上海交警”APP,进行用户注册,并进行实名认证。认证通过后,点击“车驾管业务预约”。

2.选择“非机动车业务预约”,按照你需要办理的业务,进行选择预约。

若你是普通自用新购电动自行车,选择“电动自行车新车注册登记普通号牌”;

若你是申领快递外卖专用号牌,请选择“新车申请快递外卖专用号牌”;

若你是普通自用电动自行车需转快递外卖专用号牌,请选择“旧车换发快递外卖专用号牌”。

3.最后,输入电动自行车车辆整车编码,选择确认办理地点和预约时间,即可完成预约。

温馨提示:
年满60周岁、身体残疾、孕妇等特殊情形的,窗口开设了绿色通道。

电动自行车去哪里上牌?什么时候去?

注:以上便民上牌点仅办理电动自行车上牌业务。电动自行车注销、转移登记、补牌等业务需前往嘉定区非机动车管理窗口办理(除注销业务外,其他业务均需交验车辆)。

温馨提示:
除上述预约程序外,为节省现场受理时间,你可以“快办”扫码,提前预填好相关车辆上牌信息,缩短现场办理时长。

步骤如下
(点击查看大图

电动自行车现场上牌时还需哪些材料?

1.交验电动自行车。查验包含车辆外形和合格证是否一致、重量、整车编码、铭牌、电机号、轮胎尺寸、电池品牌容量、时速和限速报警器是否安装等内容。

2.个人的身份证明等合法有效原件,车辆所有人委托代理人办理的,还需提交代理人的身份证明原件以及书面委托。

3.符合国家财政规定的车辆销售发票(实名)。

4.电动自行车通过3C认证的证明。

5.电动自行车整车出厂合格证明。

6.公安机关交通管理部门认为需要提交的其他证明、凭证。

工作人员核验比对后,
将发放非机动车号牌。

申领快递外卖专用号牌需要哪些材料?

申领快递外卖专用号牌所需材料与上述材料一致。现场办理时,工作人员会询问登记其他相关信息。

温馨提示:
本市对符合国家和本市标准要求的电动自行车实行产品目录管理制度。未纳入产品目录的电动自行车不得在本市销售和登记上牌。你可以在“上海市自行车行业协会”官网或者关注微信公众号“上海市自行车行业协会”直接查询,看看打算购买的电动自行车是否在目录内。

交警提醒

驾驶电动自行车上路行驶

不仅要按规定登记上牌
骑行时还要严格遵守
交通法律法规
平安出行

撰稿:彭晓妍(见习)

资料来源:嘉定交警

编辑:卓明霞

立即加星标,每天看好文

喜欢就点个“赞”和“在看”吧~