我的位置: 上观号 > 今日闵行 > 文章详情

闵行区美育戏剧特色联盟展演活动开幕啦!有你的学校吗?

转自:今日闵行 2023-11-02 14:26:50

“怒发冲冠,凭阑处、潇潇雨歇。抬望眼、仰天长啸,壮怀激烈。”一群小学生以情景剧+朗诵的形式演绎《满江红》……

这不是一场普通的儿童话剧,而是一次“教育戏剧”展示演出。

“教育戏剧”是一种运用戏剧来促进儿童素养发展的综合教育。老师和孩子一起借用表演、游戏、道具来参与到故事和角色之中,通过心理共鸣、即兴表演来促进儿童的知识体验和情感的发展。

11月1日,闵行戏剧美育联盟的31所成员学校的孩子们、老师们一起来到上海戏剧学院闵行附属学校新剧场,共同参与2023上海国际戏剧教育创想周暨闵行区美育戏剧特色联盟展演活动

学生亲身参演 体验时代风貌

31所学校大部分来自浦江戏剧教育园区,演出人员包括公民办中学、小学、幼儿园各学段学生。他们带来了《开天辟地》《跨越百年的传承》《致敬英雄》等多部话剧。

“身临其境的参与演出,让我更直观的了解顾振烈士,仿佛我身处在那个时代一样,对于我们学生来说是一个特别好的锻炼机会。”参演的同学说道。

话剧《吾尼的英雄——顾振》深入挖掘浦江镇本土爱国抗日英雄顾振烈士的故事,在历史的基础上改编形成了一部感人至深的红色校园原创剧。剧中的每一个演员都来自闵行区美育联盟的成员学校,整部剧从创作到展演的全过程,不仅让师生们经历了戏剧排练的过程,还得到了对戏剧、人文、历史的切身感悟。

“戏剧活动中的‘开火车’朗读最有意思了。一人一句不能错,错了要从头开始,这让我们有了挑战欲,练习也更积极了,渐渐放开手脚,自信地在课堂上展现自我。”上海戏剧学院闵行附属学校童谣表演社的学生表示,戏剧课程使自己的思维能力、口头表达能力、想象能力、观察分析能力都得到了提高。

“古诗学唱是我们非常喜欢的一项活动,课堂中我们配动作、看视频,学唱了不少古诗,既巩固了已学的古诗,又学了新的古诗,在音乐节奏中加深了记忆,不仅提高了艺术素养,同时文学知识也提升了很多。”文馨学校古诗词吟诵社团的学生告诉记者。

活动外场,“戏娃”们开启了丰富多彩的嘉年华活动。包括艺术互动、浦江戏剧教育园区戏剧节目小舞台展演、各校特色摊位展示等,让孩子们感受浸润式的戏剧情境体验,激活戏剧美育感官。

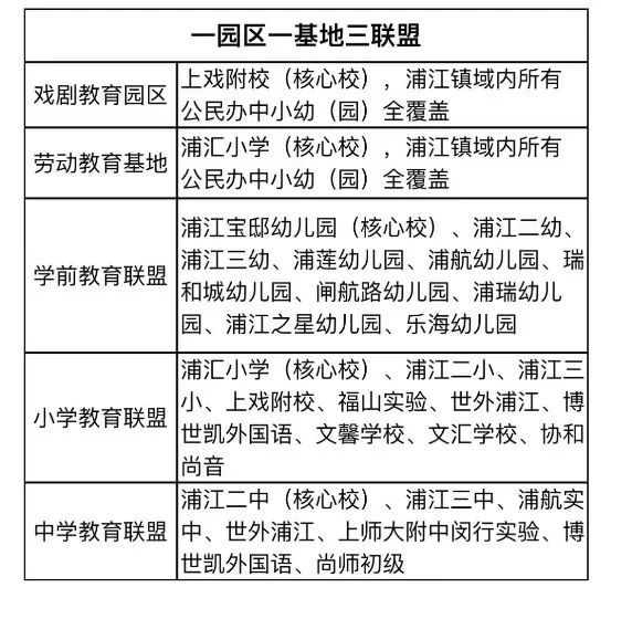
近年来,浦江镇构建了"一园区一基地三联盟”学区办学布局,即一个浦江戏剧教育园区、一个劳动实践基地、三个教育联盟,形成“两纵三横”的紧密型学区建设模式(如下图)。

该模式以区域戏剧美育联盟盟主校上海戏剧学院闵行附属学校作为核心引擎,构建戏剧美育生态链,实现区域内戏剧教育“三共享”——课程共享、师资共享、活动平台共享

11月将举行一系列教育戏剧活动

当天的活动也拉开了第四届2023上海国际戏剧教育创想周的序幕。本届国际戏剧教育创想周将以 “戏剧+”相融合的形式持续开展各类戏剧艺术教育活动。

11月初将开展校园科普剧、科普秀巡演。把科学知识和科学实验通过戏剧表演的形式呈现出来。科普剧主要是传递生活中的科普知识,科学秀是呈现科学实验的探究实践

同时还设计了戏剧活动参与互动体验区,结合科学、艺术、美术、工艺等综合学科核心素养,让学生浸润在“戏剧+科技”的体验中,启迪智慧,探索创新,提高艺术科技素养。

上海戏剧学院将在上戏附校新剧场,为浦江戏剧教育园区各学校、幼儿园的师生带来教育示范剧《强娃》的展演。该剧由上海戏剧学院戏文系创作,取材于雨果的小说《悲惨世界》。运用通篇押韵的台词、抒情的现代舞、一人多角的演绎,表达了与人为善的道理。

“学生们比较期待戏剧课,也很喜欢戏剧游戏。老师会用观影、分析、讲授、实践等多种方式促进学生学习。”上海世外教育附属浦江外国语学校的戏剧指导王老师认为,教育戏剧能够培养学生的欣赏、表演、设计、分析、团队协作等方面的综合能力。

近年来,闵行区持续推进文化高质量发展,尤其是“从娃娃抓起”。比如,“浦江沪剧节”创设4年来,让最年轻参与者的年龄从首届的40岁降到8岁,为百年沪剧传承注入新鲜血液。持续开展7年的闵行美育特色联盟,涵盖合唱、管乐、舞蹈、戏剧等特色,切实优化了区域内美育教育资源配置……通过为未成年人创造丰富多彩的精神文化氛围,也为提升区域文化软实力注入持久动能。

编辑:宋诗清

供稿:浦小江

转载请注明来自今日闵行官方微信

(点击图片查看)