我的位置: 上观号 > 上海嘉定 > 文章详情

工行、农行、中行、建行、邮储、交行,集体宣布

转自:上海嘉定 2023-10-31 18:07:50

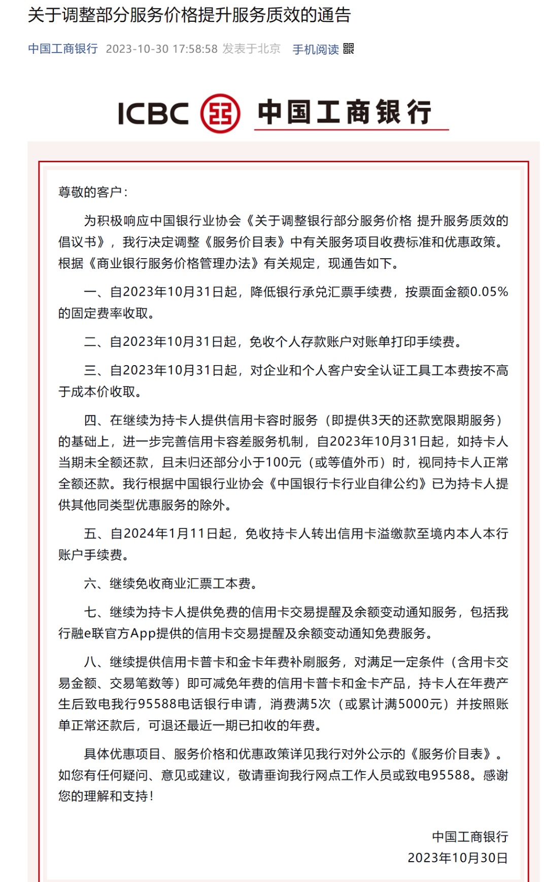
中国工商银行、中国农业银行、中国银行、中国建设银行、交通银行和中国邮储储蓄银行10月30日分别发布公告,在继续实施已有减费让利政策的基础上,积极推出惠企利民措施,进一步减轻实体经济经营成本和金融消费者负担。

农业银行的公告显示:

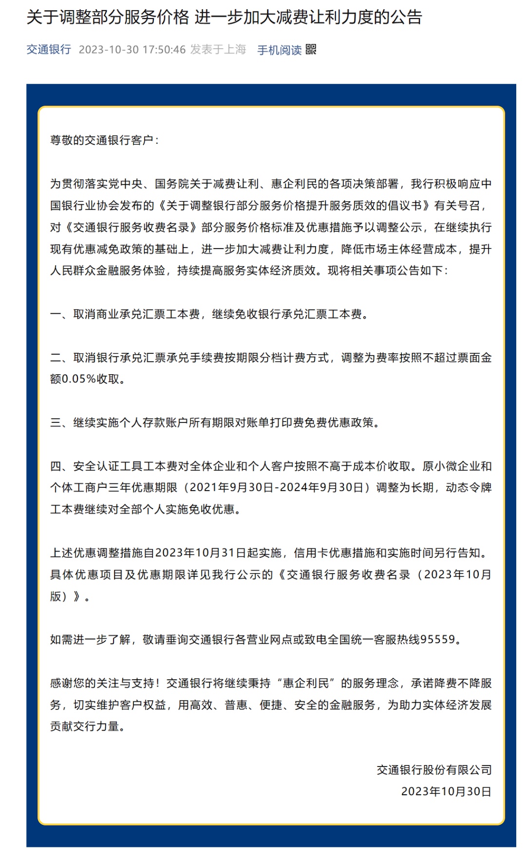
一、自2023年10月31日起,取消银行承兑汇票工本费和商业承兑汇票工本费。

二、自2023年3月11日起,银行承兑汇票承兑手续费按票面金额的0.05%收取。

三、自2023年10月31日起,在目前个人免费打印起始日距业务办理当日1年(含)内对账单基础上,暂免收取个人打印起始日距业务办理当日,1年至3年以内(含)及3年以上打印对账单服务费。

四、自2023年10月31日起,继续按照不高于成本价的标准向企业和个人客户收取安全认证工具工本费。

工商银行、中国银行、建设银行和交通银行、邮储银行的减免项目与农业银行基本上类似。

工商银行

中国银行

中国邮政储蓄银行

交通银行

建设银行