
国家药监局关于22批次药品不符合规定的通告
(2023年第48号)
经海南省药品检验所等5家药品检验机构检验,标示为陕西海天制药有限公司等14家企业生产的血府逐瘀片等22批次药品不符合规定。现将相关情况通告如下:
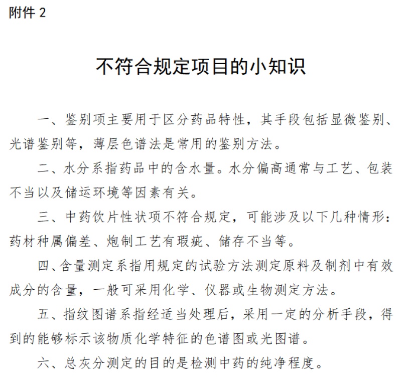
一、经海南省药品检验所检验,标示为陕西海天制药有限公司生产的7批次血府逐瘀片不符合规定,不符合规定项目为鉴别。
经浙江省食品药品检验研究院检验,标示为河北胡氏宇博药业有限公司、哈尔滨市润禾中药饮片加工厂、安徽健怡堂中药饮片有限公司、安徽省聚参堂中药饮片有限公司、安徽省百萃金方药业有限公司、亳州市景福中药饮片有限公司、河南聚仁中药饮片有限公司、湖南荣康中药饮片有限公司、重庆众妙药业有限公司生产的9批次炒酸枣仁不符合规定,不符合规定项目包括水分、性状、鉴别、含量测定。
经重庆市食品药品检验检测研究院检验,标示为河南红日康仁堂药业有限公司生产的1批次丹参配方颗粒不符合规定,不符合规定项目包括指纹图谱、含量测定。
经宁夏回族自治区药品检验研究院检验,标示为黑龙江旺达中药饮片科技有限公司生产的1批次地骨皮不符合规定,不符合规定项目为总灰分。
经中国食品药品检定研究院检验,标示为河北国仁堂药业有限公司、哈尔滨市润禾中药饮片加工厂、黑龙江旺达中药饮片科技有限公司、新疆恩泽中药饮片有限公司生产的4批次女贞子不符合规定,不符合规定项目为水分。
二、对上述不符合规定药品,药品监督管理部门已要求相关企业和单位采取暂停销售使用、召回等风险控制措施,对不符合规定原因开展调查并切实进行整改。
三、国家药品监督管理局要求相关省级药品监督管理部门依据《中华人民共和国药品管理法》,组织对上述企业和单位存在的涉嫌违法行为立案调查,并按规定公开查处结果。
特此通告。
附:1. 22批次不符合规定药品名单
2.不符合规定项目的小知识
国家药监局
2023年9月25日
责任编辑 徐玲
来源 浦东发布