为明确本市建设工程招标投标交易范围,完善建设工程招标投标分类监管体系,打造更加公开、公平、公正、有序的招标投标营商环境,市建设工程招标投标管理办公室、市建设工程交易服务中心就有关事项通知如下↓

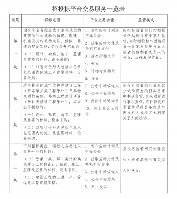
一、本市建设工程招标项目应当在上海市公共资源交易平台建设工程招投标分平台(以下简称“招投标平台”)进行全过程电子化招投标。招投标平台招标范围、交易功能、监管模式如下表,详见原文附件1。

可点击查看大图
二、应通过招投标平台进行招标的材料包括重要的结构性建筑材料和功能性材料,设备包括电气、消防、暖通、给排水、弱电等专业工程相关设备,名录如下,详见原文附件2。

可点击查看大图
三、政府投资的建设工程项目,项目实施时应当满足下列要求:
(一)招标人与中标人签订合同前,应通过招投标平台公开中标结果,公开时间不少于十日。
(二)招标人应在合同签订后三十日内支付项目预付款,原则上应在收到中标人发票十日内支付工程进度款。
本通知自2023年10月1日起施行。
供稿:市市场管理总站、委行政服务中心
编辑:何清扬
责任编辑:施伟华
来稿请投:zjwxwxczx@163.com
往期精选