市教育考试院介绍,2023年被部分外省市普通高校录取的本市常住户口考生,符合补贴范围的可申领一次性经济补贴1000元(查看相关外省市院校名单)。如何申请补贴?来看操作指南↓
一、申请登记
符合条件考生可于2023年10月8日至12月31日期间登录“一网通办”网站(https://zwdtuser.sh.gov.cn/)或“随申办市民云”APP,搜索关键字“一次性经济补贴”找到补贴申请链接(具体操作办法附文末),登入补贴申请平台并填写相关申请信息(注:申请信息中的银行卡必须使用上海开户的本人名下借记卡)。
逾期未办理登记,视同自动放弃,我院将不再受理。
二、资格审核
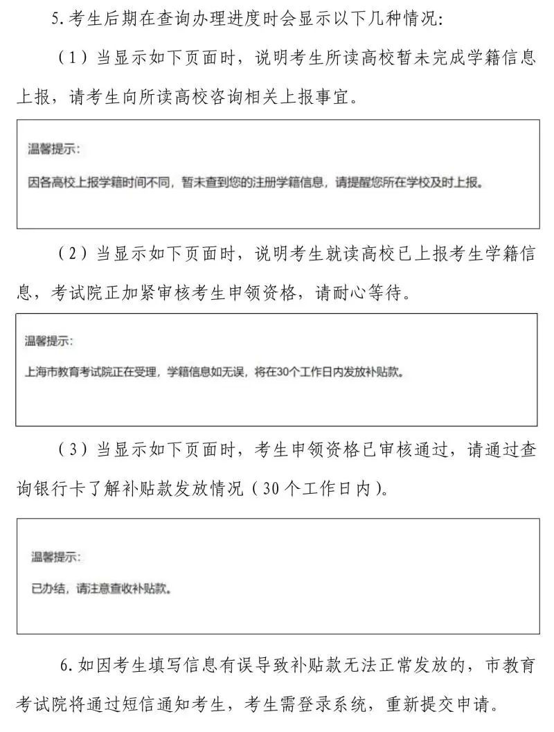
上海市教育考试院将于2024年1月开始根据教育部“中国高等教育学生信息网”(简称“学信网”)更新的考生学籍注册信息,审核考生的补贴发放资格。特别需要注意的是,由于各院校向教育部上报考生注册入籍信息的时间会影响学信网上考生学籍注册信息的更新,故资格审核的时长也存在差异。考生可通过申报平台查询办理进度。
三、补贴发放
上海市教育考试院在审核考生补贴申请信息无误后,将进行补贴发放。补贴发放过程中若因考生填写信息有误导致无法正常发放的,市教育考试院将通过短信(考生参加秋季高考报名时注册的手机号码)发送更正提示,请考生按照提示信息及时进行信息更正。补贴发放工作将在30个工作日内完成。考生可通过查询银行卡信息,及时了解补贴款发放情况。
2023年度一次性经济补贴发放工作将于2024年3月31日全部结束。







转录编辑:刘苧怿
转载请注明来自今日闵行官方微信
如果您不想错过“今日闵行”,记得“星标”,并多点“赞”和“在看”,这样,每天新文章推送,就会第一时间出现在您的订阅号列表里啦:)