
家政阿姨在照顾老人时受伤,并留下残疾。雇主不承认家政阿姨受伤是因照顾老人所致,拒绝赔偿。无奈之下,家政阿姨在黄浦区法律援助律师的帮助下,与雇主对簿公堂。
隐瞒老人实际情况 家政阿姨腰部受伤
2020年11月,陈阿姨受赵某雇佣做住家保姆,照顾他89岁、患有轻度阿尔兹海默症的独居外婆。雇佣时,赵某称外婆生活能够自理。可陈阿姨到了赵某家中才发现:实际上老人走路不稳,要倚靠保姆,而且经常不叫保姆就自己下床,摔倒后,又不能起身,需要保姆把老人拉回床上。
陈阿姨入职后两天,就因拉老人拉伤了腰,告知赵某后,赵某表示贴膏药就行,陈阿姨也就没有去医院就医。之后陈阿姨又因拉老人拉伤腰,多次向赵某表示,“腰疼、要去看病,找人接替她”后,赵某不情愿地找了新保姆。陈阿姨这才得以去医院就医。

腰椎骨折花费巨大 雇主断然拒绝赔偿
医院出具的诊断书却让陈阿姨大吃一惊,诊断为“骨质疏松性腰椎骨折”。陈阿姨花费5万余元,接受了手术治疗。
术后,赵某拿着陈阿姨的病历、就医发票通过家政服务保险获得理赔款1万元。他要求陈阿姨签一份大致内容为“给1万元后、不再找赵某赔偿”的承诺书,陈阿姨不同意,赵某便未给任何钱款。而且不承认陈阿姨的受伤是因照顾老人所致,称是陈阿姨腰部有旧伤。


无奈求助法援中心 律师助其讨回公道
面对漫长的术后恢复期,以及高额的医疗费用。陈阿姨身心都受到了很大的打击。无奈之下,她向黄浦区法律援助中心求助,中心指派上海明泰律师事务所胡弘律师承办本案。接受指派后,律师开展调查取证,陪同陈阿姨去法院立案,要求赵某赔偿陈阿姨医疗费、误工费等各项损失的60%,共计人民币10万余元。
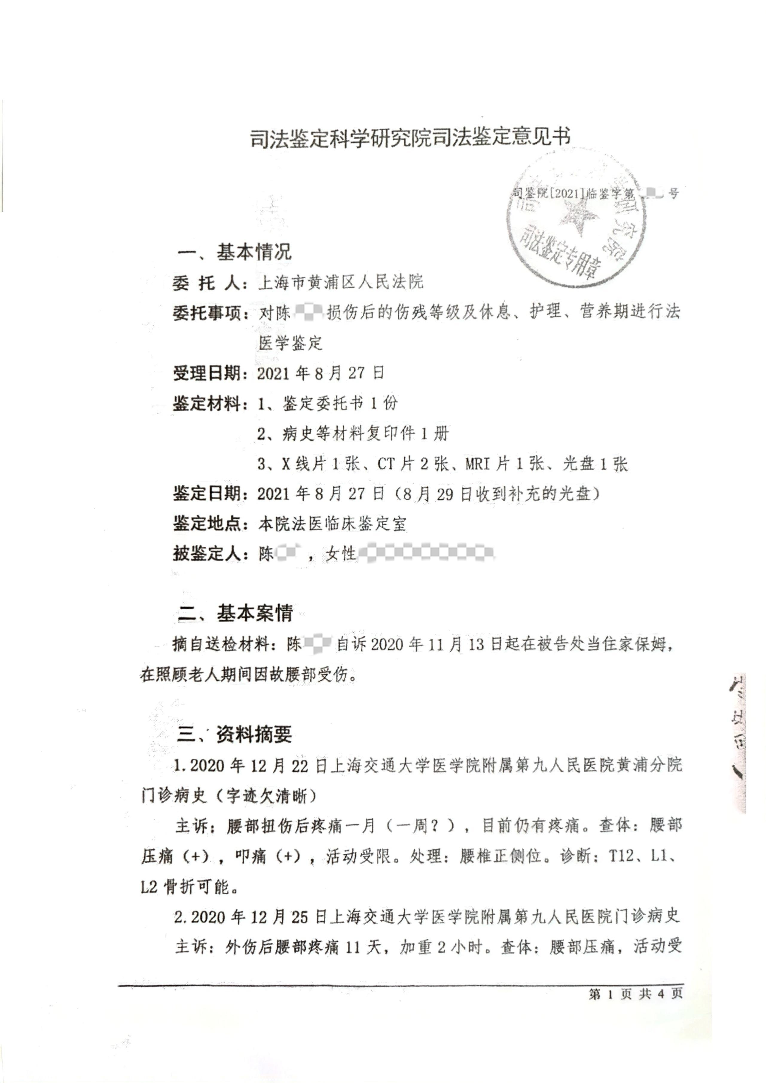
经司法鉴定科学研究院出具司法鉴定意见书:陈阿姨腰1、腰2椎体骨折应系在自身脊柱病变基础上遭受一定的外力作用所致,但根据现有材料,难以区分外伤与自身疾病在损害后果中孰轻孰重。若查证陈阿姨在照顾老人期间腰部确有外伤史,则可符合在自身脊柱病变的基础上遭受外力作用致腰1、腰2椎体压缩性骨折,已达人体损伤九级残疾,建议本次外伤为共同作用。
最终法院判决,确认陈阿姨腰伤系因搀扶老人导致,根据鉴定意见及陈阿姨在录音中的自认,能够证实其腰部曾受伤,就原告的各项损失,先考虑旧伤作用力因素,确认本次腰部受伤在作用力中占50%,在核定赔偿金额后,结合案情,酌情确定赵某按60%的责任比例向陈阿姨承担赔偿责任,共计人民币10万余元。

律师说法

上海明泰律师事务所 胡弘律师
《中华人民共和国民法典》第1192条规定:个人之间形成劳务关系,提供劳务一方因劳务受到损害的,根据双方各自的过错承担相应的责任。
根据现行法律规定,陈阿姨主张赵某赔偿,除需证明自己的受伤与从事家政服务有关外,还需证明赵某的过错。本案通过调查取证,对证据的梳理、分析等,论证了陈阿姨的受伤系因照顾老人所致,并通过陈阿姨的工作环境、其受伤后雇主赵某的行为等,阐述赵某的过错,帮助陈阿姨获得了赔偿。
家政人员应当注意自身健康和安全,在身体受到损害时,建议要及时就医和避免可能的进一步受伤,且一定要注意固定和保留证据,以免在维权过程中举证不能。