9月15日,融媒体时代高校校报创新发展论坛暨上海高校校报研究会2023年年会在复旦大学邯郸校区召开。上海市委宣传部传媒监管处处长陈琳琳,市教卫工作党委宣传处副处长张晓飞,以及新华社、《人民日报》《光明日报》《中国教育报》《文汇报》《中国青年报》等媒体资深记者、各高校校报编辑部代表出席年会。

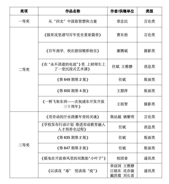
会上对获得2020-2021年度上海高校校报好新闻奖的作品予以表彰。全市高校共400余件作品参评,经专家评审,我校校报各类新闻作品质量得到广泛肯定,共有13件作品荣获2020-2021年度上海高校校报好新闻奖,其中一等奖1个,二等奖6个,三等奖6个。这是继我校在百年校庆参加全国高校校报好新闻评选首次实现全类型全覆盖全获奖后的又一次大满贯,新闻宣传能级进一步提升,彰显了学校在新百年新征程跑出加速度的强劲动能。

会上,我校党委宣传部任斌作为获奖高校代表作了题为《结合学校特点,探索校报与新媒体的有机互补》的交流发言。



《上海财经大学报》是学校党委领导下的机关报,承载着传播正能量,弘扬主旋律,记录学校发展变迁历史和传承大学文化的重要使命。近年来,《上海财经大学报》坚持立足学校办学特色,紧扣学校中心工作,加快融合发展,推出更多精品力作,全方位展现学校的办学理念、人才培养、科学研究、服务社会、文化建设等各方面工作及取得的成绩,成为展示学校办学成果的重要窗口。
获奖作品详情(同一奖项内按作者姓氏拼音首字母排序)

精选版面:




文 | 任斌 图 | 施蕾、任斌
来源 | 党委宣传部