宝爸宝妈们
2023学年“少儿住院互助基金”
集中参保缴费工作于9月1日
正式启动
集中参保缴费时间为
2023年9月1日至9月30日
请各位家长切勿错过
相关信息和参保缴费攻略
已经帮大家整理好啦
赶快跟着操作起来
上“随申办”一键参保缴费吧~
↓↓↓
缴费标准
2023学年分两个年龄段收费,具体标准为:
0-5周岁儿童(2017年8月31日以后出生)每人150元;
6周岁及以上儿童(2017年8月31日及以前出生)每人130元。
集中参保缴费渠道
>>“随申办”支付宝小程序、“随申办”APP提供【上海市少儿住院互助基金参保缴费项目(集中参保)】服务,可进行自助参保登记及缴费;
>>“一网通办”电脑端提供【上海市少儿住院互助基金参保缴费项目(集中参保)】服务,可进行参保申请(参保登记后,需使用“随申办”APP、“随申办”支付宝小程序完成缴费);
0-2周岁(2020年8月31日后出生)未入托入园的本市户籍儿童和《上海市居住证》达标准积分人员同住子女,以及托幼机构、学校组织使用“一网通办”参保的学生(儿童),可通过上述渠道进行自助参保登记与缴费。
提示:除线上自助缴费渠道外:
①本市各中小学校和中职校在籍在册学生、幼托机构儿童,可向所在学校、幼儿园专门设立的互助基金缴费窗口直接缴纳参保费;
②散居儿童,家长可自行到户籍所在地或《上海市居住证》积分通知书居住地址所属的社区卫生服务中心缴费参保。
操作指南
上海市少儿住院互助基金参保缴费项目
(集中参保)
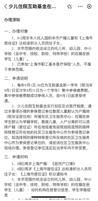
办理对象:
①0-2周岁未入托入园的本市户籍儿童和《上海市居住证》达标准积分人员同住子女。
②本市范围内依法设立的托儿所、幼儿园、中小学校(含中专、技校、职校、特殊学校)的在籍在册学生(儿童)。
③已参加“上海市职工基本医疗保险”人员,不属于参保范围。
操作指南:
①打开 “随申办”支付宝小程序或“随申办”APP,首页搜索关键词【少儿】,在办理事项中选择【上海市少儿住院互助基金参保缴费项目(集中参保)】进入服务;

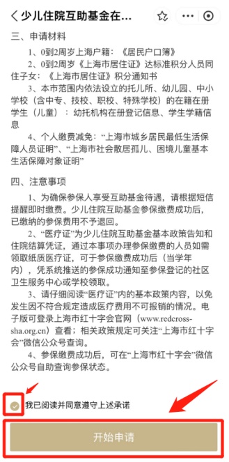
②仔细阅读办理须知,勾选“我已阅读…”并点击“开始申请”,根据实际情况选择对应入口即可开始办理参保登记。



③以幼托机构儿童和在校学生为例,完善参保人信息后,点击“下一步”,查看参保信息、联系人信息等,确认参保信息后点击“确认提交”。



③所上传的材料需进行审核,可至“办事—进度”中查看办件进度。如预审通过,点击“去支付”,进行缴费即可完成参保。



提示:①审核通过后会通过短信方式通知进行缴费,请在指定时间内完成缴费,如未收到短信,可在办件进度查看是否可缴费。缴费前会进行参保资格确认,如无法办理参保则无需缴费。
②符合参保条件的续保人员(指上一学年参加少儿住院互助基金的人员),如错过学年集中参保,可申请补缴参保,按年度标准缴费,并设置3个月等待期,等待期满后发生的医疗费用方可享受少儿住院互助基金待遇,记得使用上海市少儿住院互助基金参保缴费项目(补缴)办理。
上海市少儿住院互助基金参保缴费项目
(出生0-2个月)
办理对象:
①已在本市公安机关完成户口申报的出生两个月内的新生婴儿。
②《上海市居住证》达标准积分人员已增加为同住子女的出生两个月内的新生婴儿。
操作指南:
①打开 “随申办”支付宝小程序或“随申办”APP,首页搜索关键词【少儿】,点击【上海市少儿住院互助基金参保缴费项目(出生0-2个月)】进入服务。

②仔细阅读办理须知,勾选“我已阅读…”,点击“开始申请”,按照页面提示,填写、完善参保人信息、参保信息等内容,点击“提交”即可完成参保登记。



③可至“办事—进度”中查看材料预审进度,审核通过后进行缴费即可。



编辑:奚宇轩
资料:随申办 上海发布
*转载请注明来自上海杨浦官方微信