记者了解到,今年闵行旅游节期间,将举办6大类52项节庆活动,其中有12项活动还被列入了市级重点节庆活动。花车巡展、江南吃货节、“美好上海·花园生活”……带你一起共享生活的美好!
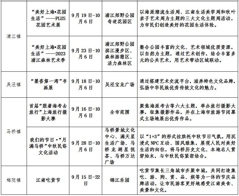
2023年闵行旅游节市级重点节庆活动


(具体安排以各主办方为准)
下面,撷取其中几项精彩活动提前“剧透”!
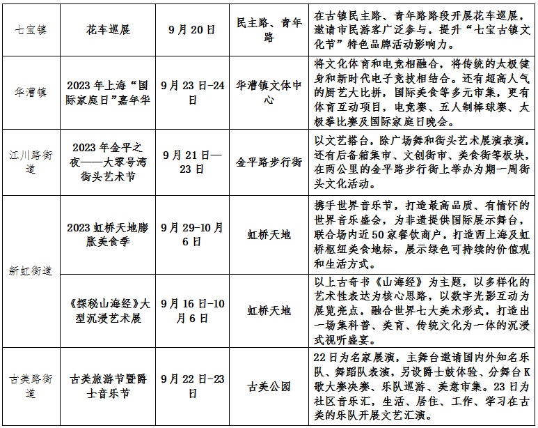
花车巡展

活动时间:9月20日(周三)16:00—20:00(其中18:30—19:30巡展展示)。
活动地点:七宝镇民主路全路段、青年路中段为巡展区域。

巡展线路:花车沿漕宝路进民主路,自北横沥路出。(备注:花车长12米*宽3米*高4米,16辆)

资料图
“美好上海·花园生活”
——PLUS花园艺术展
活动时间:9月19日—10月6日
活动地点:浦江郊野公园奇迹花园区
活动特色:以海派潮流生活周、江南生活美学周和秋叶亲子艺术周为主题的三大文化主题周活动,为市民们创造美好的花园生活体验。


“美好上海•花园生活”
——2023浦江森林艺术季

我们的节日·“月满马桥”
中秋民俗文化活动

活动时间:

“金平之夜”
——2023上海大零号湾街头艺术节

活动时间:
活动预热:9月21日
金平之夜:9月22日
活动持续:9月23日
活动地点:
闵行区金平路步行街(东川路至剑川路段)

活动特色:
3天持续狂欢,9场各类街头文艺演出,惊喜连连;文化艺术与休闲娱乐相结合,覆盖全年龄层居民,露天电影加持,浪漫与热闹尽在其中;游玩形式升级,设置市民主题打卡路线,带话题#2023金平之夜#上传至特定平台,增强活动影响力和话题度;非遗文创沉浸式体验、创意游戏互动、美食啤酒,燃动金平;全城联动、商圈联动、商户参与互动,赋予经济新活力。
2023年古美爵士音乐节
古美爵士音乐节自2017年起举办,每一年都带给社区居民中西方文化融合的美妙音乐,并于2023年获得闵行区文化和旅游局颁发的“区域文化品牌项目”荣誉。

活动时间:9月22日—23日
活动地点:古美公园
活动特色:
涵盖观光、休闲、娱乐、文体、展览、美食等各个部分,其中美术书法摄影展将持续至10月6日。爵士音乐将作为旅游节的开幕演出,邀请国内外知名乐队、舞蹈队,以“自由、即兴、互动”为理念,全方位展示爵士音乐的魅力,带给游园观众沉浸式的公园爵士音律体验。
9月22日为名家展演,活动由爵士乐巡游暖场,晚间上演醇正爵士音乐、舞蹈,另设爵士鼓体验区、互动区、市集区,形成一站式的奥尔良风情爵士体验。9月23日下午为首届社区K歌大赛,不论年龄、性别、曲风,给予爱唱歌的居民展示自我的平台。晚间为社区文艺汇演,由古美路街道20支文体团队精心筹划,组成“风从古美来”市民舞台文艺汇演,展示近年来编排优秀的文艺作品和深厚的群文基础。
“太有竞”
2023年上海国际家庭日嘉年华
自2017年以来,华漕镇举办的“国际家庭日”嘉年华活动,营造了国际社区参与共建的活动圈,让社区居民切身感受到了中西文化的碰撞和交融。

活动时间:9月23日—9月24日
活动地点:华漕镇文体中心
活动特色:

2023闵行旅游节更多精彩
等你来参与和体验!
供稿:区文旅局
转载请注明来自今日闵行官方微信
如果您不想错过“今日闵行”,记得“星标”,并多点“赞”和“在看”,这样,每天新文章推送,就会第一时间出现在您的订阅号列表里啦:)