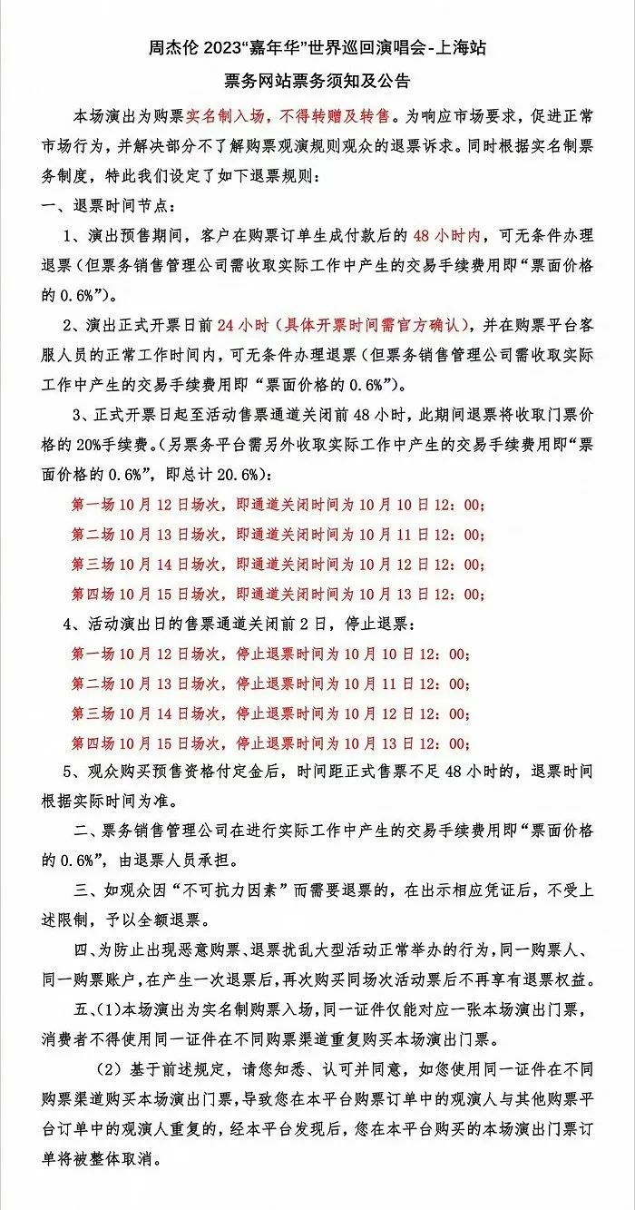
周杰伦2023“嘉年华”世界巡回演唱会上海站将于10月12日至15日举行,9月12日18时开启门票预售。演唱会官方票务平台为大麦、猫眼以及票星球。开票前一天,三家票务平台发布公告,宣布本场演出为购票实名制入场,门票可退,但不得转赠及转售,演出开始前48小时停止退票。“周杰伦上海演唱会强实名”随即登上微博热搜。
据大麦购票页面公告,除了周杰伦,在上海举办的所有演唱会也都实行“强实名制”购票。而此前,五月天2023“好好好想见到你”西安演唱会也曾发布“强实名制”购票规则,并表示所购门票不支持转赠、转售。对于票、证、人不符的购票情况,官方销售平台开通全额免费退票渠道,所产生的退票将通过官方销售平台再次公开销售。所谓“强实名制”是对演出实名制购票的进一步严格管理。演出实名制购票即消费者需要在票务平台上登记个人身份信息才能进行购票,但购票后可以直接凭门票入场,购票人与实际观演者可以不是同一人。一般的实名制购票规则下,每张身份证可以购买同场演出的多张门票,门票不可退,但可以转赠。门票的可流通性给了“黄牛”抬价倒卖的空间。周杰伦2023“嘉年华”世界巡回演唱会的天津站未采用“强实名制”。票务平台显示,天津站门票于7月18日开启预售,开票后1分钟内门票就已售罄。随后,闲鱼等二手平台上出现该场演唱会的高价门票,原价2000元的内场票被哄抬至十万元。因此,不少观众呼吁通过“强实名制”等手段抵制“黄牛”高价倒卖门票。“强实名制”是在实名制的基础上增加“人脸识别”,入场时必须扫本人身份证和面容才能够入场,即购票者与观演人必须一致。“强实名制”购票规则下,每张身份仅可购买每场演出的一张门票,门票不可转赠,但可在规定时间内退票。“强实名制”无疑是遏制“黄牛”先抢票再转卖的有力措施。早在今年6月14日,有网友留言询问关于演唱会门票实名制的问题时,文旅部市场管理司就表示,演唱会门票实名制是演出主办方为抵制“黄牛”采取的一项措施,对于打击捂票、囤票、炒票等违法违规行为具有积极作用,有利于维护演出票务市场秩序。
淘宝某个代拍链接有超过6万人付款,该链接中周杰伦上海站门票的代拍价格1600元起步。但“强实名制”并不能完全制止“黄牛”的行动。在热门演出门票供给远小于需求的情况下,“黄牛”难以通过倒卖门票获利,却涌现了代拍的业务。所谓代抢,是指“黄牛”获取个人的身份证件信息后为其进行抢票。代拍俨然成为一种热门的服务,在淘宝上不乏以代拍为产品的店铺,其中某个代拍链接中已有超过6万人付款。该链接中,周杰伦上海站门票的代拍价格分为1600元、2200元、2700元三个档次。1600元对应780元、980元和1280元的看台票;2200元对应1680元和2080元的内场票;2700元对应2380元的票。而该价格仅仅是代拍的服务费,并不包括门票本身的费用。由此可见,“强实名制”的确是高效打击“黄牛”的一种方式,但并不能一劳永逸,演出门票还有待更加严格的监管。
本文来源:界面新闻
突发!上海地铁8号线一乘客被卡站台与列车缝隙;最新消息→上海这座岛尴尬了!重要东西无法进出,上万人生活受影响,最新消息→