
省 流 版
虽然目前阿斯巴甜被归类为可能对人类致癌的2B类致癌物,人群证据有限,但建议不要无节制摄入,特别是儿童。

“阿斯巴甜”健康风险提醒
各位可能都已经听说了有关食品添加剂“阿斯巴甜”被确认为致癌物的新闻:
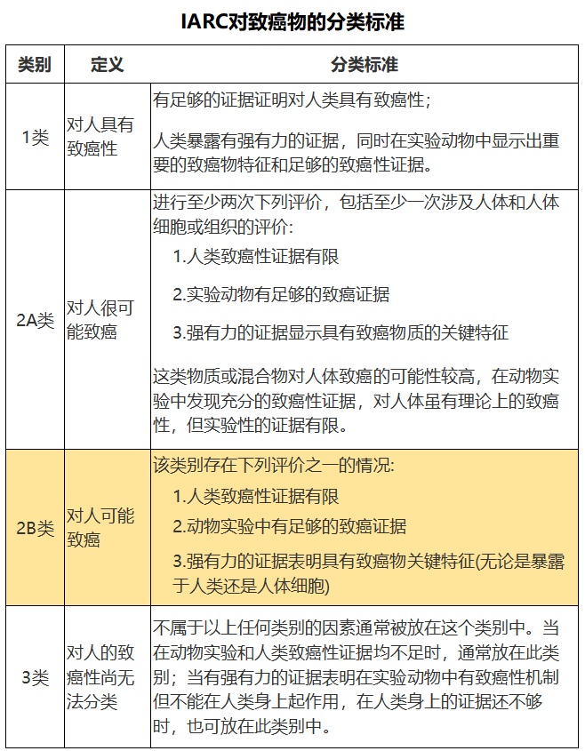
世界卫生组织(WHO)国际癌症研究机构(IARC)和联合国粮食及农业组织(FAO)食品添加剂联合专家委员会(JECFA)于7月14日正式发布了非糖甜味剂阿斯巴甜(Aspartame)对健康影响的评估结果。国际癌症研究机构根据其对人类致癌性研究的“有限证据”,将阿斯巴甜归类为可能对人类致癌的2B类致癌物。

阿斯巴甜是一种通过化学合成的人造甜味剂,其甜度是蔗糖的200倍,目前已是广泛使用的人造甜味剂,简直是国际大厂牌的最爱。
自20世纪80年代被发现以来便被广泛用于各种食品和饮料中,包括碳酸饮料、口香糖、冰淇淋、酸奶等乳制品、麦片、牙膏、止咳药水和维生素咀嚼片等药物。
“阿斯巴甜”可能致癌的理由
来自12个不同国家的25名独立专家组成的国际癌症研究机构专题工作组回顾了所有已发表或公开发布的相关文献7000多篇,涉及研究约1300项。发现只有3项人群研究中,肝细胞癌、乳腺癌、非霍奇金淋巴瘤和多发性骨髓瘤的发病率在统计上显著增加,在统计学关系上认为阿斯巴甜与人类癌症之间存在正相关,但不能排除偶然性或其他因素的干扰。只有3项阿斯巴甜饲养动物实验研究(都是Soffritti设计开展的),小鼠和大鼠这两个物种的肿瘤发病率有所增加。而研究提出的致癌机理,包括诱发氧化应激、诱导慢性炎症从而导致细胞基因突变,都较为牵强。
食品添加剂联合专家委员会认为没有阿斯巴甜能直接进入血液循环,口服阿斯巴甜会在胃肠道中被完全水解为苯丙氨酸、天冬氨酸和甲醇3种代谢产物,这些产物是非常常见的食物水解产物,因此没有理由推翻之前的安全性评估。阿斯巴甜不具有遗传毒性,与2型糖尿病、脑血管疾病之间存在统计学关联,但结论仍属可能而非确切。
“阿斯巴甜”的疑似致癌史
此次报道中,国际癌症研究机构指出阿斯巴甜的致癌性,主要是针对肝细胞癌的,但是证据非常有限,在动物实验中的致癌证据也有限,因此导致癌症的机理证据同样有限。但有限并不等于没有,所以该机构认为有责任提出预警,未来也会开展更多研究来完善认知。
虽然这是该机构对阿斯巴甜致癌性的首次评估,但实际上从阿斯巴甜诞生之初就背负起了可疑致癌的嫌疑。
阿斯巴甜的风雨60年
滑动查看
阿斯巴甜由美国科学家施拉特于1965年偶然发现,当时他在做化学实验时被产生的中间产物溅到手上。因为自信肯定无毒,而没有立即去洗手(这是不对的,小朋友们不要模仿!),还在取称量纸时还有用舌尖沾湿手指的习惯,就像很多人翻书页时那样。结果那天就尝到了强烈的甜味,于是命运的齿轮开始转动,阿斯巴甜就这样闯入了你我的生活。
当其投入市场后,糖精等老一辈甜味剂疑似致癌的恶名尚存,又恰值1970-1990年代欧美各国脑瘤发病率的加速上升期,于是善于观察和敢于怀疑的科学家,也对阿斯巴甜开展了致癌和神经毒性研究。
到1980年代初,已有大量研究证明阿斯巴甜不会对实验动物造成癌症或其他不良影响,欧美的权威监管部门也先后批准其市场的准入,但是研究没有就此终止。2005年《欧洲肿瘤学杂志》报道了意大利Cesare Maltoni癌症研究中心的科学家Morando Soffritti的一项研究,提出大剂量阿斯巴甜可能导致大鼠淋巴瘤和白血病的可能性,从而引发了不小的风波。但是经多国专家评判后,发现了实验设计中的诸多缺陷,因此并没有改变之前关于“阿斯巴甜是安全”的结论。2006年,美国国立癌症研究所基于对该国退休人员群体的饮食与健康队列研究数据的分析,又增加了一项饮用含阿斯巴甜饮料与脑癌、淋巴瘤和白血病的发生均无关的关键证据。在2013年的又一次流行病学证据评估,再次认为阿斯巴甜的使用与癌症风险之间没有一致的关联。但是以Soffritti为代表的科学家们还没有放弃,仍在孜孜不倦的搞着阿斯巴甜的相关研究。
“阿斯巴甜”的可接受摄入量
食品添加剂联合专家委员会认定阿斯巴甜的每日可接受摄入量40毫克/公斤(体重)。有专家指出阿斯巴甜在食品中最大的使用量是10克/公斤,在饮料中最大使用量是0.6克/公斤,只有符合这个标准,商品才能正常销售。举例说明,一罐355毫升的无糖可乐含阿斯巴甜180毫克,那么一个体重75公斤的成年人,每日要喝17罐(超过6升)才能达到摄入量的最高值,几乎没有人会这样喝,所以不必过分担心。
但如果是5-6岁的孩子,体重一般在20公斤左右,每天喝4-5罐(约1.5升)就超标了!同时也需要考虑到阿斯巴甜在其他食品中也可能存在,所以家长朋友们仍应该对于小朋友每日的阿斯巴甜合计摄入量多加注意,警惕超量风险。
此次“阿斯巴甜”被确认为2B组致癌物消息一出,就引发了各路媒体的争相报道,但并没有引发预想中的轩然大波,实际上大家都客观冷静地看待这个结果。毕竟与阿斯巴甜同属2B组致癌物的还有手机辐射、发动机尾气和汽油等,现代人的生活可谓没有一天不活在2B组致癌物的影响中。
我们也期待着随着阿斯巴甜相关研究的进展,关于这种人工甜味剂的终极真相在未来将浮出水面。
供 稿:吴春晓
编 辑:何倩影
审 稿:施 燕