新学期第一天,上海市进才中学东校的开学典礼上,初二(5)班的学生缪可妍与她的妈妈、导师丁天宇一起,郑重地在“成长契约”上签下名字。 与她一样,本学期,全校学生都将与家长、导师共同签订“成长契约”,开启新学期的成长时光。 如何培养学生成为自主、愉悦、高效的学习者?学校和家庭能发挥怎样的作用?上海市进才中学东校做出了新的尝试,打造《家·校成长时光手册》(简称“《成长手册》”)。 这是学校新学期送给孩子一份特殊“礼物”,“成长契约”就在《成长手册》的扉页。

翻开缪可妍的《成长手册》,上面工工整整地写着新学期的成长目标和成长契约:“我要认真学好每一门科目,做好复习与巩固,每天能够安排好自己的时间,把时间充分利用起来,多帮父母分担家务,改掉自己心态不好的毛病,有不懂的地方多向老师请教……”

“成长契约”以一个学期为周期,学生可以自己制定成长契约内容、成长目标和成长宣言,围绕校内学习、作业、时间管理、家庭生活、行为习惯等具体行为和安排入手,学生、家长、导师三方确认签字。
孩子们自己一笔一划写下的“成长契约”,是一份自己量身定制的评价标准,更是写下了对自己的“小小期许”。

为了帮助学生对自己有更全面的认识,从而更好地制定契约内容,《成长手册》中首先引导学生通过对“我喜欢做什么”“我身上的优点”“我崇拜的人物”“我喜欢的格言”“我擅长的学科”等问题进行思考,形成对我是谁、我要成为怎样的人的初步探索。
在进才中学东校校长郑钢看来,初中学生已经产生了责任意识,经过导师、家长的协助探讨和分析形成的成长契约,更容易被孩子接受,并在长期记录中帮助孩子形成“内驱力”。
学校也将契约与导师制结合起来,由导师对学生契约进行指导,并在日常学习过程中持续跟踪调整。学期末,还会形成一份“学习成长地图”,同样邀请导师和家长点评总结,一起记录下孩子学期成长中的闪光点、高光时刻和待改进之处。
“契约”和《成长手册》无疑给了家长一次深入参与和见证孩子学习成长的机会。缪可妍妈妈一拿到手册就翻阅学习。“了解到不少在培养孩子学习习惯方面需要关注的事项。缪可妍喜欢书法、舞蹈,她自己写下的成长契约里也说,希望能够合理分配、管理好时间,我也特别希望能帮她一起实现自己的小目标,在高效完成学业的同时培养丰富的兴趣爱好。”缪可妍妈妈说。
好习惯的养成并非“一蹴而就”,高效的时间管理需要有好的方法。如何帮助学生实现“自我管理”,养成良好习惯呢?
郑钢校长介绍,学校精心设计《成长手册》就是希望孩子们在记录中激发“内驱力”,掌握“自我管理”的方法,成为自主、愉悦和高效的学习者。


“你是一个拥有成长性思维的学生吗?这篇‘小贴士’让我印象最深刻。”缪可妍说,自己在制定成长契约时对照了拥有‘成长性思维模式’的人的特点。而像这样启发孩子思考的实用“小贴士”,在《成长手册》中还有很多。
面对综合性的学习任务毫无头绪?《成长手册》作业调控策略部分,引导孩子从回答“完成这项任务需要哪些知识”“你认为应该从哪里开始”等问题开始,找到合适的解决方案。
课堂上应该如何做笔记?错题要怎么整理?如何养成良好的阅读习惯?这些看似平常的小事,有可能就是难倒孩子的“拦路虎”。《成长手册》中也都为孩子们做了详细的解答。

“双减”之后,对学生综合素质的要求越来越高,学习不止于书本,也不止于校园。如何激发学生对自身兴趣、周围世界的探索,点亮孩子们的“好奇心”呢?学校《成长手册》中的10类“非书面”自选作业菜单引导学生学会学习、学会思考、学会探究,鼓励孩子们在丰富的阅读、劳动、艺术活动,乃至对身边人和大自然的观察中,丰富自己的人生体验。
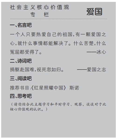
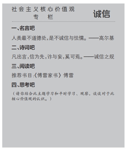
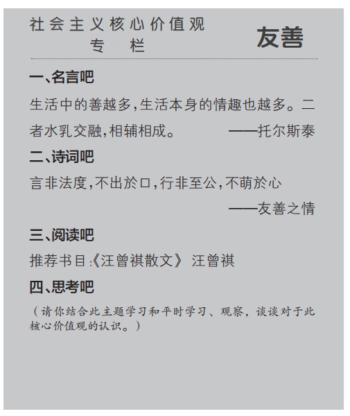
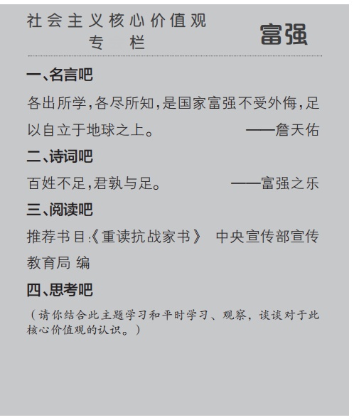
值得一提的是,《成长手册》中还设置有“社会主义核心价值观”专栏,老师们筛选出有代表性的名言、诗词和阅读篇目,帮助学生更加深入理解这“24个字”背后的历史文化意蕴和深刻内涵。




图片由学校提供
关注“第一教育”
分享至朋友圈惊喜更多!
___________________________