我的位置: 上观号 > 上海住房城乡建设管理 > 文章详情

本年度第一阶段安全生产专项督查结果出炉!这些项目“上榜”→

转自:上海住房城乡建设管理 2023-08-21 17:59:11

根据《关于开展2023年第一阶段建筑工程安全生产专项督查的通知》(沪建安质监〔2023〕22号)要求,市安质监总站于3月下旬至7月下旬对本市部分在建项目开展了本年度第一阶段安全生产专项督查工作。结果详见↓

基本情况

本次督查检查范围覆盖了本市16个区以及临港新片区和上海自贸区2个特定地区,共对38个在建项目实施监督检查。按照规定受检项目采用双随机的方式进行确定。

督查的重点事项包括危险性较大的分部分项工程安全管理的落实情况、年度施工现场安全整治重点的推进落实情况、建筑起重机械关键节点的安全管控情况、钢管扣件脚手架及承插型盘扣式钢管脚手架日常管控情况、安全防护用品进场管理情况等方面,同时结合本次督查,对脚手架及其构件和安全防护用品实施了监督抽检。

检查组对受检项目在检查中发现存在的各类安全隐患和行为方面问题,共开具了整改指令单29份;对安全隐患问题突出、危大工程管控缺失的项目共开具局部暂缓施工指令单10份,占检查工地总数的26%。

总体评价

受检的大部分在建项目都能够积极按照检查要求,结合项目的日常安全管理,基本落实了建筑工程安全生产专项督查事项清单内容。在危大工程实施过程中各环节的过程管理、年度整治重点推进等方面都体现了在建项目的安全管理,能够对新的行业管理要求积极落实、稳步推进。

脚手架及其构件监督抽检工作共抽取28组样品,其中钢管扣件16组,承插型盘扣式钢管支架构件12组。共有3组样品检测结果不合格,整体合格率为89%,承插型盘扣式钢管支架构件抽检12组样品结果均为合格。

安全防护用品监督抽检工作共抽取31组样品,其中安全帽17组,安全网8组,安全带6组。共有10组样品检测结果为不合格,整体合格率为67%。

督查共抽查65台建筑施工机械,涉及塔式起重机、施工升降机、附着式升降作业安全防护平台3个机型。共出具合格报告54份,不合格报告11份,总体合格率83%。

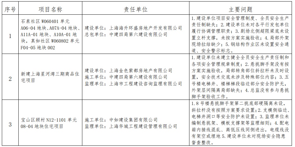
隐患问题突出项目清单

点击阅读原文,查看原文件
– END 

供稿:市安质监总站

编辑:周慧怡

责任编辑:施伟华

来稿请投:zjwxwxczx@163.com

上海市住房和城乡建设管理委员会新闻宣传中心


往期精选


【两旧一村】以更高品质的城市更新回应人民对美好生活的向往,青浦区全力推进“城中村”改造

控新减存!徐汇天平路街道吹响“城市更新”拆违冲锋号

长宁区这些重大工程今年开工,效果图先睹为快→
欢迎关注官方微信、微博、抖音