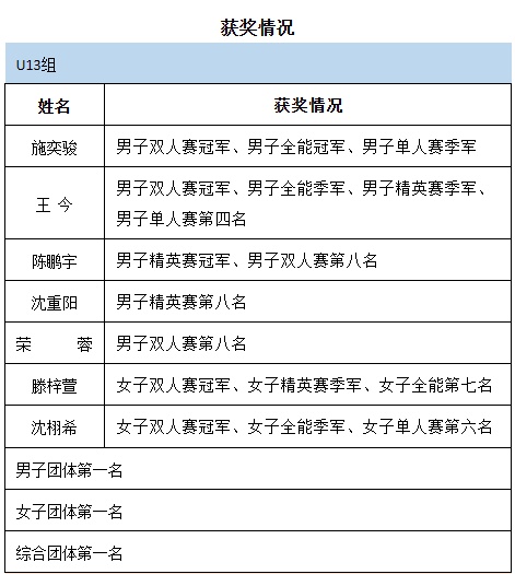
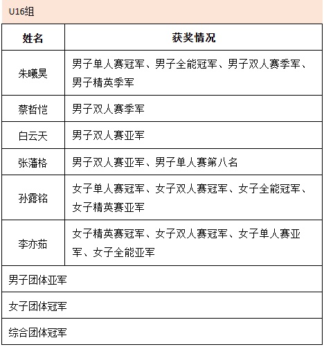
8月15日,由国家体育总局小球运动管理中心、中国保龄球协会举办的2023年全国青少年保龄球锦标赛在江苏盐城闭幕。在为期6天的比赛中,来自全国各省市35支青少年保龄球队163名青少年选手展开了激烈角逐,参赛人数创历史新高。本次比赛设U13、U16、U19、U22四个组别,共产生44块团体个人金牌。
黄浦区保龄球协会、上海昊至健身服务有限公司十分重视此项赛事,在黄浦区体育局、卢湾体育中心及市保龄球协会的大力支持下,在全体教练班子成员的共同努力下,精心准备,积极备战,全力保障,选派黄浦区青少年保龄球队15名在册运动员参加了U13、U16、U19、U22等4个组别28个小项的比赛。

在6天激烈竞争中,黄浦参赛小将凭借平时练就的技术,顽强拼搏,打出了水平,夺得14金、5银、9铜和5项团体冠军、1项团体亚军的历史最好成绩,揽获44块团体个人金牌中的19块,受到赛事组委会的高度称赞。





编辑 / 宗哲麟
来源 / 黄浦区保龄球协会
转载请注明来自上海黄浦官方微信
1. 本周末,这些公园诚邀医师们免费游园!
2. 这个小小的便民集市,为何会越办越火?