近日,宝山区大场镇这两项新建工程项目建议书收到批复,均位于联东村“城中村”改造5#地块。

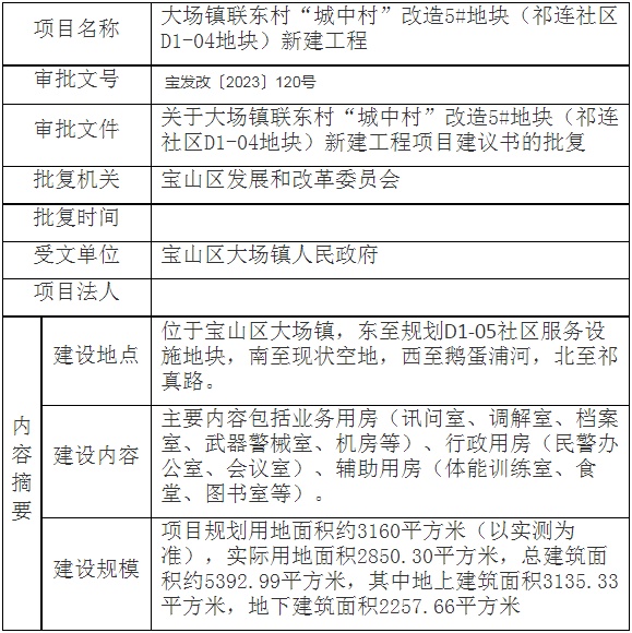
位于宝山区大场镇,东至规划D1-05社区服务设施地块、南至现状空地、西至鹅蛋浦河、北至祁真路。
主要内容包括业务用房(讯问室、调解室、档案室、武器警械室、机房等) 、行政用房(民警办公室、会议室)、辅助用房(体能训练室、食堂、图书室等)。
项目规划用地面积约3160平方米(以实测为准),实际用地面积2850.30平方米,总建筑面积约5392.99平方米,其中地上建筑面积3135.33平方米,地下建筑面积2257.66平方米。
祁连社区D1-05地块
社区服务设施

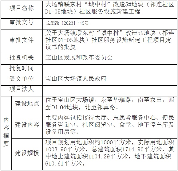
位于宝山区大场镇,东至华瑞路、南至农田、西至D1-04地块、北至祁真路。
主要内容包括接待大厅、志愿者服务中心、便民服务咨询室、社区阅览室、食堂、地下停车库及设备用房等。
项目规划用地面积约1000平方米,实际用地面积1003.90平方米,总建筑面积1714.90平方米,其中地上建筑面积1104.29平方米,地下建筑面积610.61平方米。
通讯员:林远
编辑:陆天宇
*转载请注明来自上海宝山官方微信