近日,环球自然日2023总决赛落下帷幕。围绕“见微知著——自然界的小角度与大视野”这一年度主题,学生们通过不同的作品演绎自己对生态文明的理解,从科学的角度表达自己对自然的领悟,与同龄人同台竞技,可谓大开眼界、收获满满。经过地区赛的层层选拔,来自北京、广州、天津、厦门、重庆等全国16个赛区的764组优秀队伍成功晋级总决赛,在上海角逐中英文展览组、表演、科普绘画、科学展演等各个板块的全国奖项。
宝山区青少年活动中心通过多途径落实青少年生态文明教育工作,尽心做好活动组织及学生培育工作,共有8支队伍14名学生成功晋级总决赛。最终荣获全国一等奖3项、二等奖1项和三等奖4项,上海赛区一等奖3项、二等奖3项和三等奖8项。



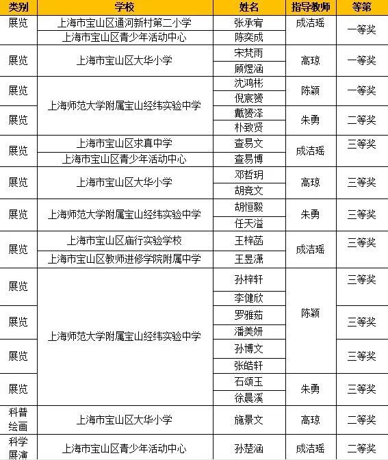
获奖名单
全国获奖情况

上海市获奖情况

“来到这里,你就是胜者!”2023年环球自然日——青少年自然科学知识挑战赛,对于每个参赛者来说,一步一个脚印完成每个阶段的探究过程,就是一种自我挑战并快速成长的过程。历时3个多月,参赛学生历经预赛、复赛、地区决赛、总决赛的层层关卡,完成确立选题、查找资料、实验探究、科学调查、展板制作、视频拍摄、科普绘画、科学展演等一系列过程,在精心打磨作品和积极备赛的过程中,科学素养、动手实践、创新表达、沟通交流、团队协作等多方面能力素养都得到了充分锻炼和显著提高。
活动掠影







