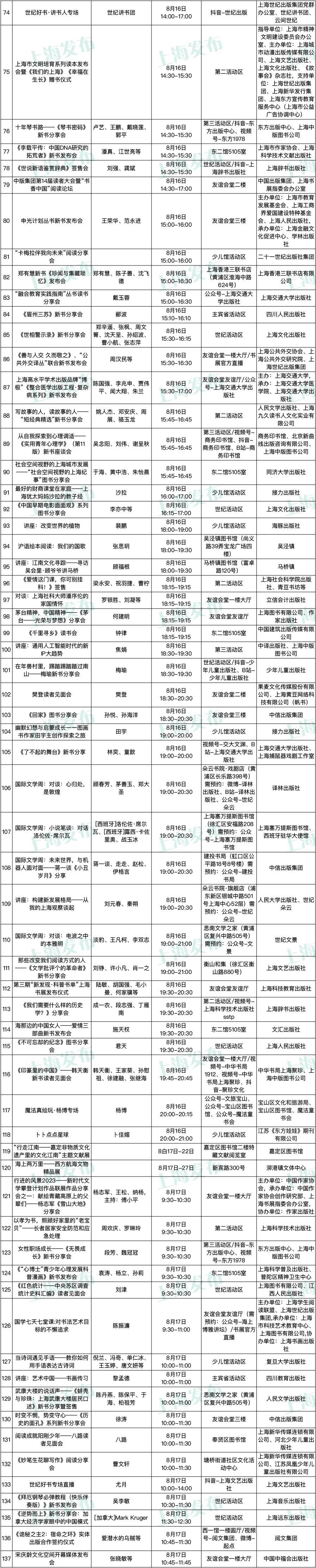
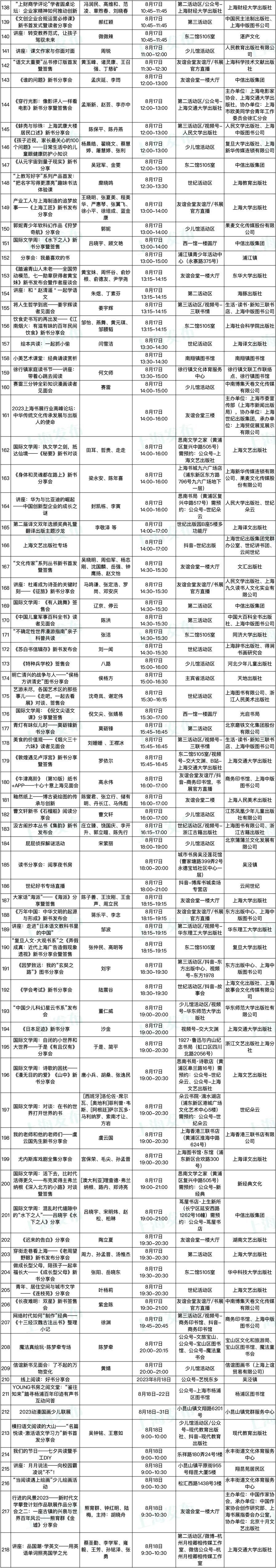
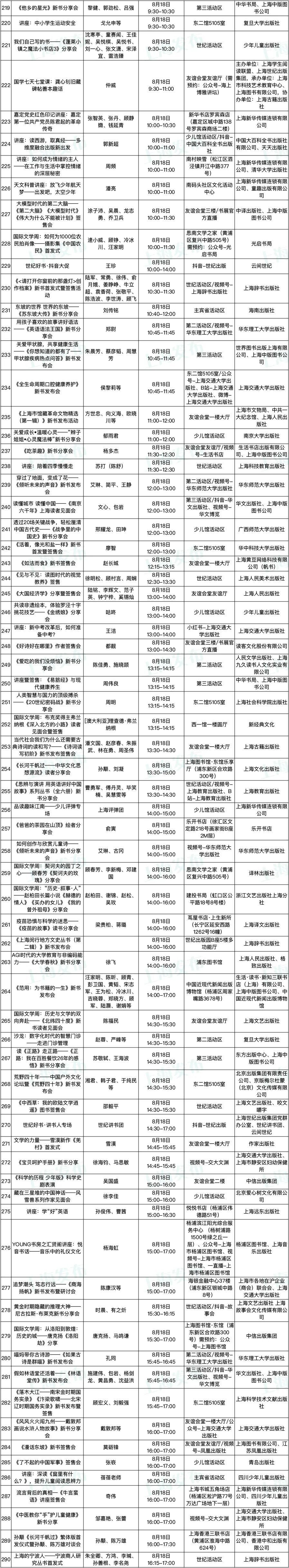
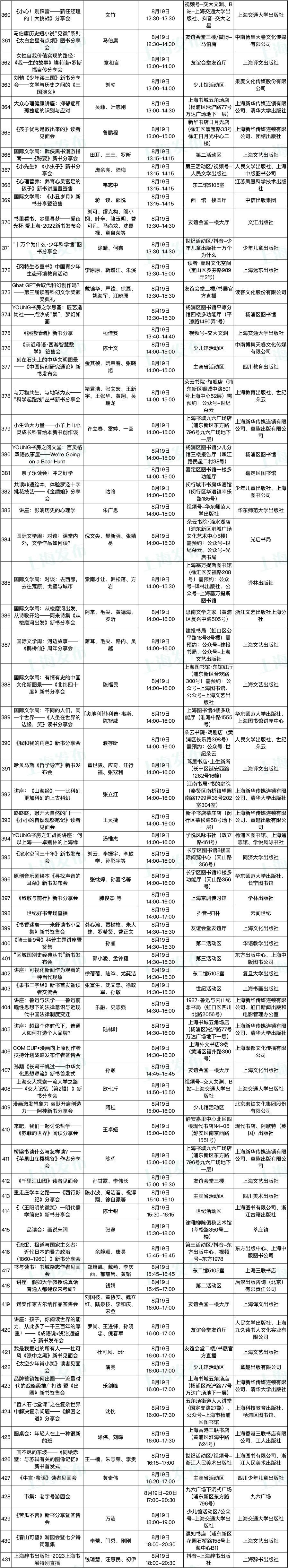
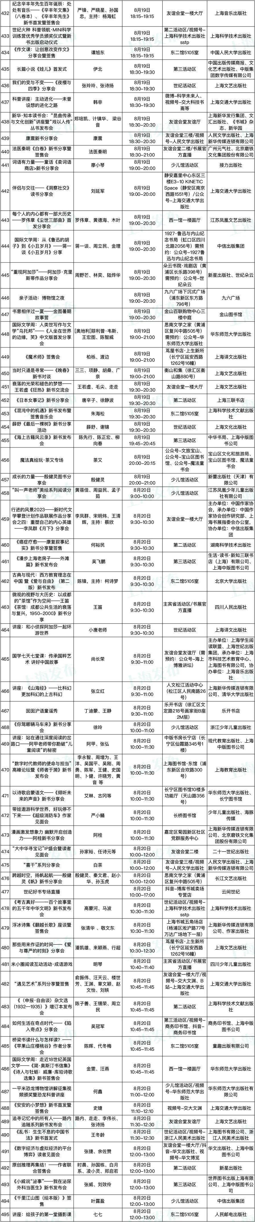
高质量的阅读活动一直是体现上海书展品牌影响力的重要支柱之一,2023上海书展活动总数约850场,其中主会场活动467场,特色分会场活动142场。从内容上看,既有专业精到的学术研讨,又有接地气的生活内容,既能吸引专业人士,又为广大市民群众喜闻乐见。以及,上海书展各项活动的举办不仅仅局限在上海展览中心主会场内,今年还在各区及临港新片区设置了“特色分会场”“阅读分会场”,进一步营造“全民阅读、书香满城”的浓厚阅读氛围。详见↓ 大多数活动,已经不再是简单的作者签售会,而是更注重作者、读者与编辑的分享和交流。从传播形式上看,不少出版社对一些重点的新书发布会、作者分享会等活动,都采用线下活动线上同步直播的方式,书展办也精选了近40场活动,联动澎湃新闻、东方网、上海社区发布、B站、小红书、抖音、喜马拉雅、京东、天猫、拼多多、帆书(排名不分先后)等“上海书展朋友圈”及相关出版社的线上空间,进行书展官方多平台内容播出,以进一步拓展活动的延伸范围、扩大活动的影响力。 (点击查看大图)









注:具体活动以现场为准。
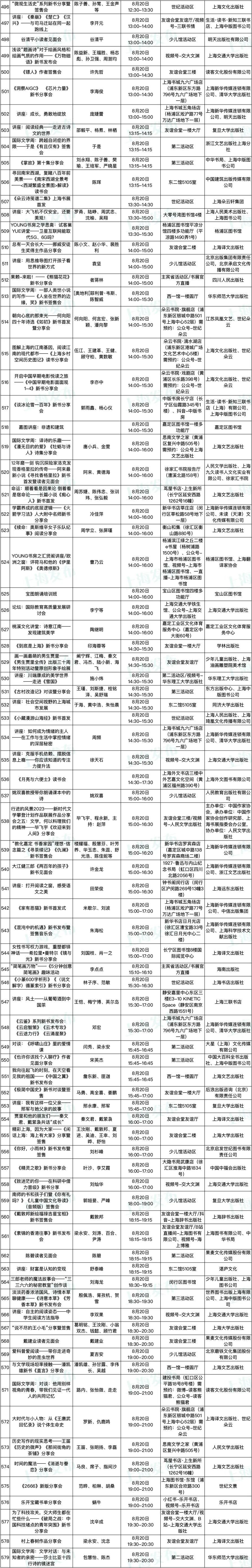
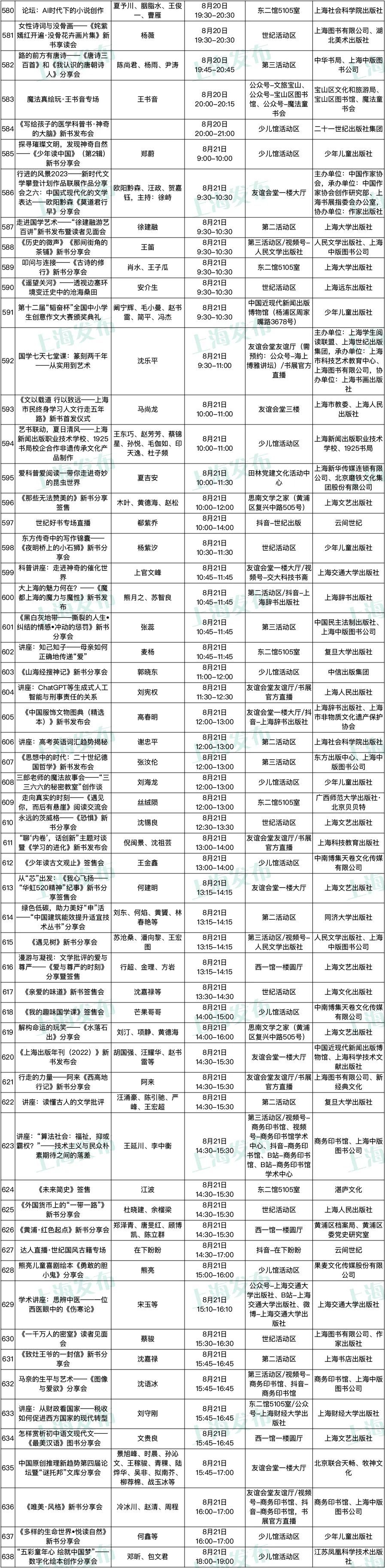
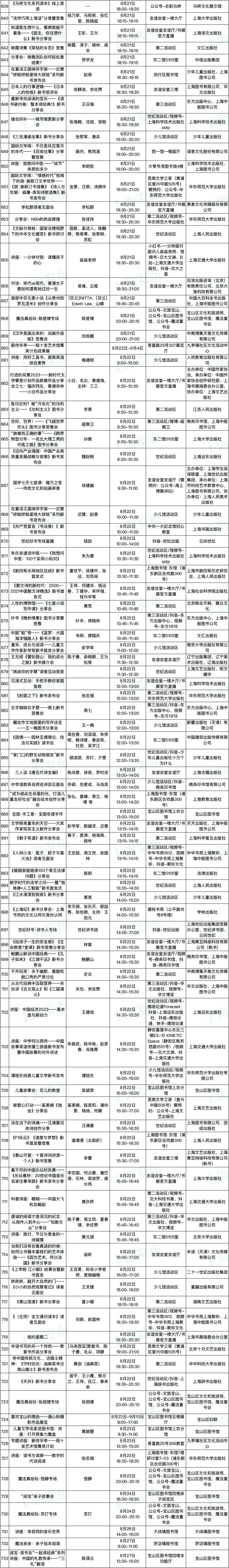
(点击查看大图)

注:具体活动以现场为准。
资料:上海书展
来源:上海发布
制图:韩筠婷
编辑:马晓敏