2023上海书展暨“书香中国”上海周将于8月16日至22日在上海展览中心举办。如何购买门票?将举办哪些阅读活动?有什么注意事项?详见↓
2023上海书展的阅读活动
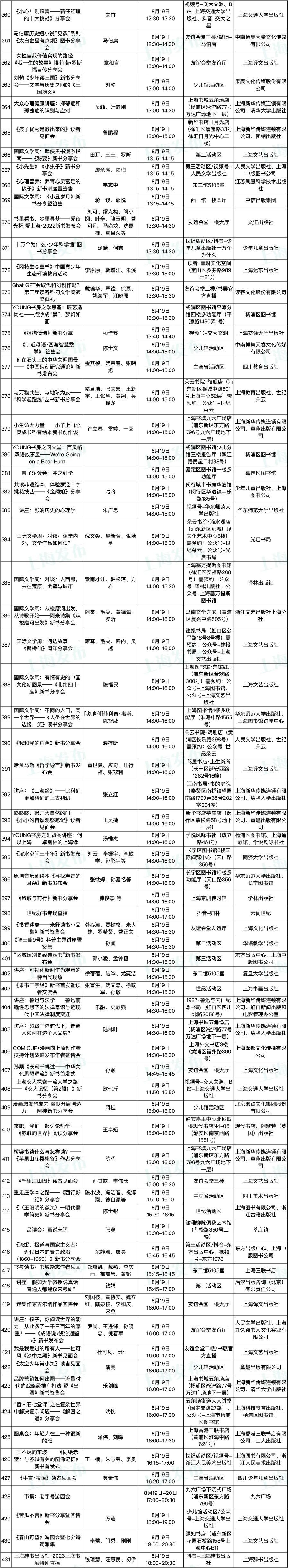
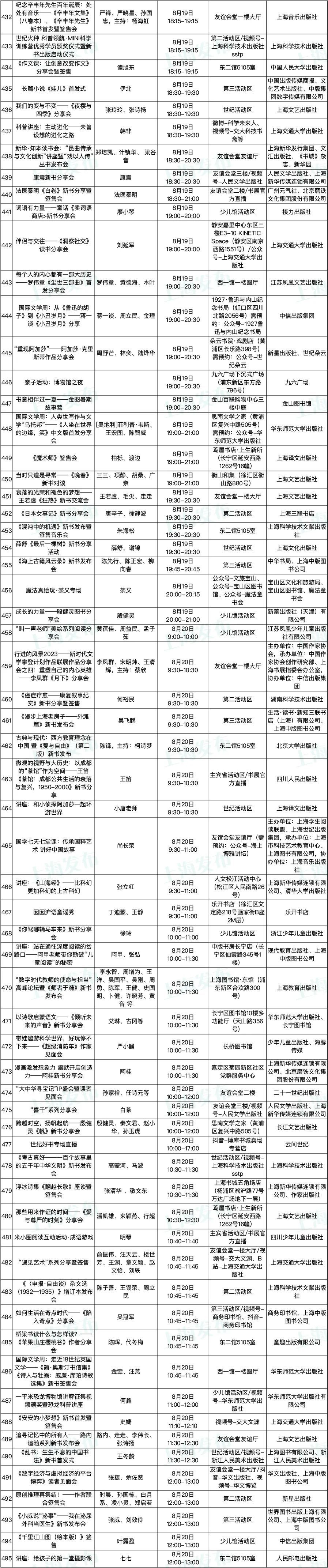
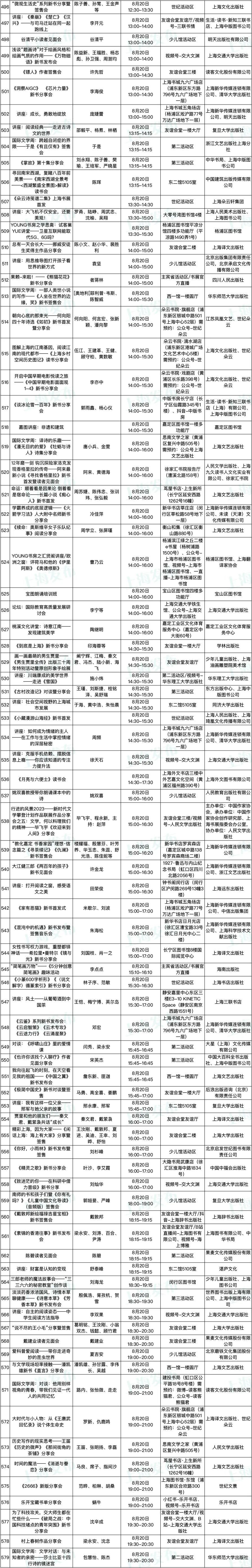
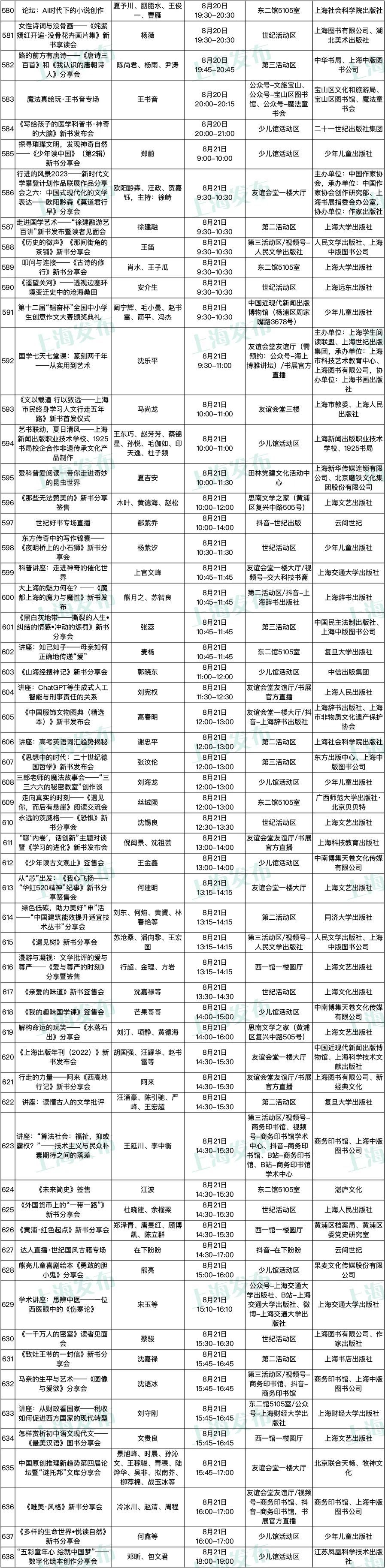
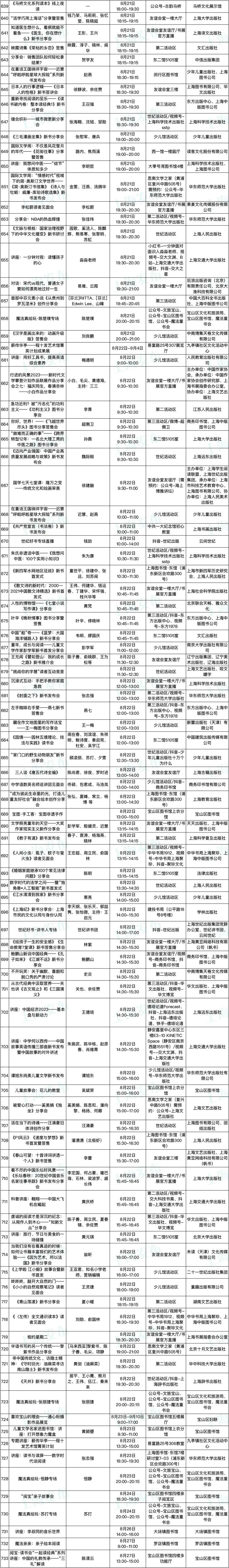
2023上海书展活动总数约850场,其中主会场活动467场,特色分会场活动142场。
从内容上看,既有专业精到的学术研讨,又有接地气的生活内容,既能吸引专业人士,又为广大市民群众喜闻乐见。大多数活动,已经不再是简单的作者签售会,而是更注重作者、读者与编辑的分享和交流。
从传播形式上看,不少出版社对一些重点的新书发布会、作者分享会等活动,都采用线下活动线上同步直播的方式,书展办也精选了近40场活动,联动澎湃新闻、东方网等“上海书展朋友圈”及相关出版社的线上空间,进行书展官方多平台内容播出,以进一步拓展活动的延伸范围、扩大活动的影响力。
上海书展各项活动的举办不仅仅局限在上海展览中心主会场内,今年还在各区及临港新片区设置了“特色分会场”“阅读分会场”,进一步营造“全民阅读、书香满城”的浓厚阅读氛围。
2023上海书展门票服务
一、展览参观时间:日场9:00至17:00(16:30停止入场),夜场18:00至21:00(20:30停止入场)。
二、参观门票价格:日场10元,夜场5元,共14个场次。每个账号限购5张/单个场次。
三、购票人按购票须知填写有效身份证件,同步完成实名绑定。有效身份证件包括:居民身份证、护照、港澳来往内地通行证、台湾居民来往大陆通行证等。儿童同样需购全价票、绑定身份信息,请家长协助。
四、日场票请于参观前一天12:00前完成购票,夜场票请于参观前一天22:00前完成购票。售完为止。
五、8月9日15:00起,开始售票。线上通过大麦网、上海书展官网等平台扫码购票,为了便于老年读者购票,在本市30家新华书店门店设线下购票网点。根据市公安局要求,各场次门票售完为止,并特别提醒,上海书展现场不售票。

(线下购票网点清单)
六、全场图书均享购书特惠,优惠信息购票成功后即可获得。
七、购票绑定流程:

八、购票二维码

2023上海书展入场指引
一、到达参观入口
2023上海书展设置位于延安中路的上海展览中心2号门、3号门和位于南京西路的8号门为观众入口。
温馨提示:建议绿色出行,采用公共交通到达展馆。公交71路上海展览中心站,地铁7号线、2号线静安寺站等。

二、检票安检
入场前出示购票绑定信息,并通过安检。

三、身份验证绑定入场
通过闸机验证身份证(护照)原件,并同步人脸识别绑定。

*儿童入场建议由家长陪同,若儿童无法出示身份证原件,须向工作人员出示户口本/出生证/儿童电子身份证,核验后方可入场。
*根据市公安局要求,入场参观严禁携带各类液体,包括但不限于水、茶、饮料(尤其是酒精饮料)等。
四、停车建议
书展现场无法提供机动车停车服务,建议市民读者绿色出行。与上海展览中心相邻的静安嘉里中心提供一定数量车位的停车服务,凭购票绑定信息及任意金额静安嘉里中心消费小票,可在商场客服台领取免费停车2小时券。
高质量的阅读活动一直是体现上海书展品牌影响力的重要支柱之一,2023上海书展活动总数约850场,其中主会场活动467场,特色分会场活动142场。从内容上看,既有专业精到的学术研讨,又有接地气的生活内容,既能吸引专业人士,又为广大市民群众喜闻乐见。以及,上海书展各项活动的举办不仅仅局限在上海展览中心主会场内,今年还在各区及临港新片区设置了“特色分会场”“阅读分会场”,进一步营造“全民阅读、书香满城”的浓厚阅读氛围。详见↓
大多数活动,已经不再是简单的作者签售会,而是更注重作者、读者与编辑的分享和交流。从传播形式上看,不少出版社对一些重点的新书发布会、作者分享会等活动,都采用线下活动线上同步直播的方式,书展办也精选了近40场活动,联动澎湃新闻、东方网、上海社区发布、B站、小红书、抖音、喜马拉雅、京东、天猫、拼多多、帆书(排名不分先后)等“上海书展朋友圈”及相关出版社的线上空间,进行书展官方多平台内容播出,以进一步拓展活动的延伸范围、扩大活动的影响力。










2023上海书展活动表
(点击查看大图)
注:具体活动以现场为准。
特色分会场

(点击查看大图)