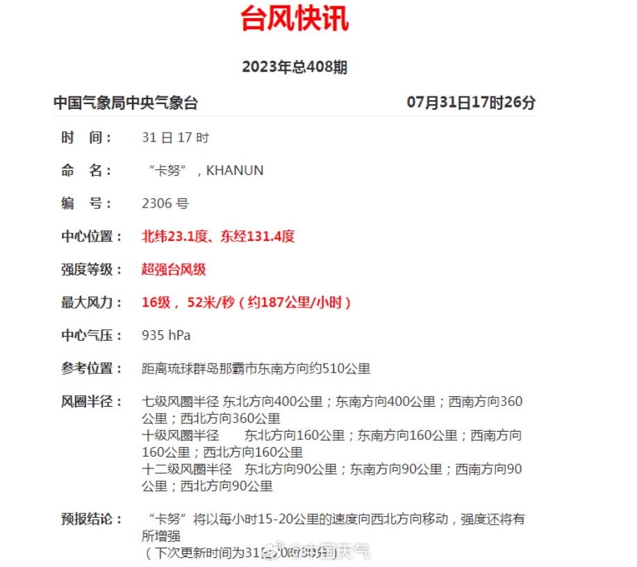
台风“卡努”又加强了!据中央气象台昨日17时消息“卡努”已加强为超强台风
在昨日一天内连升两级!

“卡努”从台风升级为强台风,再加强为超强台风。
从卫星云图上看,台风眼区清晰,周围云系紧密,结构对称。台风越“漂亮”越要警惕其危险性。

截至昨日(7月31日)17时,“卡努”距离琉球群岛那霸市东南方向约630公里。预计它将以每小时15—20公里的速度向西北方向移动,强度还将有所增强。

台风“卡努”走势如何?上海近期天气如何?
@中国天气 首席气象分析师胡啸表示,未来高空槽逐渐东移,对副热带高压强度和位置影响较大,副热带高压减弱,可能出现断裂的情况,这就使得台风没有了明显的引导气流移速减缓,而且转向北上的通道打开了,未来“卡努”往哪里走,还有很大不确定性,登陆我国、日本、韩国都有可能。
据上海天气发布消息,预计台风“卡努”于8月2日夜间进入东海,之后移速明显减慢,8月2—6日将对华东沿海海面有较大风雨影响。

随着台风“卡努”向华东沿海靠近,且进入东海后移速缓慢,8月初本市在其外围影响下,风力普遍较大,且多阵性降水。台风外围环流也会让蓝天白云常驻申城。
不管登陆与否,雨水都会有!
8月是台风影响高峰期
此外,据中国天气网专家表示,不管“卡努”登陆与否,它都会靠近我国华东沿海,给东海一带海域带去强风雨。受“卡努”影响,7月31日中午至8月1日中午,东海东部海域会有6—9级大风,阵风可达10—11级,过往船只需注意航行安全。伴随它逐渐靠近东海,东海大部海域以及华东沿海风力也会逐步加大。
除了大风,“卡努”也可能会给台湾、浙江等地带来强降雨。8月2日开始,台湾将自北向南有大到暴雨,局地大暴雨,浙江沿海也会有中到大雨。不过,中国天气网气象分析师张娟提醒,由于“卡努”路径仍存在一定变数,风雨影响的大小和它距离华东沿海的远近直接关联,还需持续关注台风动态。
今年以来,西太平洋和南海已有6个台风生成,其中2个登陆我国,与常年同期情况基本持平。
从常年数据来看,8月是一年中台风生成和登陆我国最多的月份,平均有5.63个台风生成,2.26个台风登陆我国,台风防御工作仍不可松懈。

台风季快速掌握相关信息,这个实用工具包请收藏!
如何快速掌握台风实时路径?来看市大数据中心介绍的查询方式,收好这个台风天实用工具包↓↓↓
看看台风将要往哪“走”?

此刻有没有航班延误?

留意最新潮位

台风路径还有变数,请大家继续留意最新天气预报,安排好出行计划,注意安全。