本周,
今年第6号台风“卡努”的走向牵动人心。
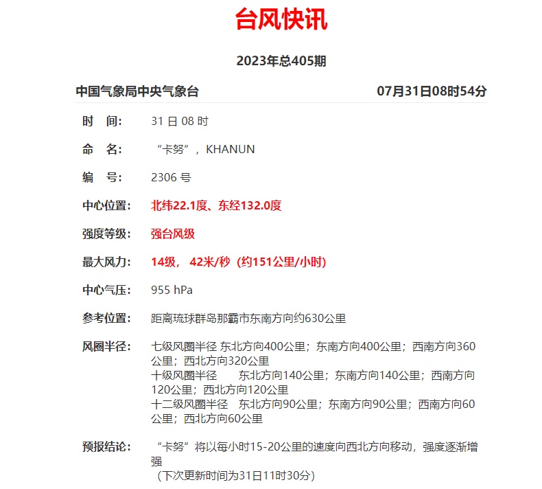
加强为强台风级
路径调整很大






据中央气象台消息,7月31日夜间至8月2日夜间,黄海南部海域、东海大部海域、巴士海峡、台湾以东洋面将有6~7级、阵风8~9级大风,其中东海南部部分海域将有8~11级、阵风12~13级大风,台风“卡努”中心经过的附近海域风力可达12~15级、阵风16级。

浙江将海上防台风应急响应调整为Ⅳ级
根据《浙江省防汛防台抗旱应急预案》,省防指决定于7月30日18时将海上防台风应急响应调整为防台风Ⅳ级应急响应。各地各部门按预案、方案要求做好防汛防台各项工作。
宁波象山
今年第6号台风“卡努”逐渐靠近,为躲避风浪潮影响,在象山附近海域作业的省内外渔船陆续驶往内港锚地避风。目前象山籍的2516艘渔船均已就近进港避风。

舟山
舟山海事局已于7月30日下午15时启动海上船舶防台Ⅲ级应急响应。舟山70条水上客运航线中,已有嵊泗方向高速客船航线等15条水上客运航线暂时停航。受台风连续影响,海岛旅游高峰暂缓,东极岛、普陀南部诸岛、嵊泗及东部诸岛等热门旅游海岛已疏散旅客4800余人。
台州
台州市防指已启动防台风Ⅳ级应急响应。7月29日开始,台州全力组织在避风等级低的渔港或锚地避风的渔船快速开展转港。截至7月30日,台州4117艘渔船已全部都在港避风。

上海天气趋势
随着台风“卡努”向华东沿海靠近,且进入东海后移速缓慢,8月初上海在其外围影响下,风力普遍较大,且多阵性降水。




闵行区

崇明区

徐汇区



↘ 阅读 推荐 被上海人猛夸过的“神仙姐姐”又来了!曾经一夜火上热搜,不少人特地来求签名→ “不是你死就是我死”?!最新通报→ 暂停营业,立案调查!不少上海人吐槽:太低俗,太坍台! 热搜第一!坐动车两次被提醒“管好孩子”,作家妈妈投诉!铁路部门回应了