我的位置: 上观号 > 上海奉贤 > 文章详情

“本文不必参考任何文献”?网友:作者本人就是参考文献……

转自:上海奉贤 2023-07-31 16:51:50


一篇论文曾让许多网友
先诧异、后恭敬
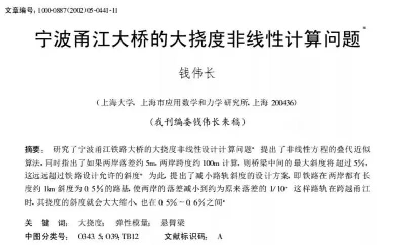
先看到的是该论文
“参考文献”部分的截图
“本文不必参考任何文献”

写论文时参考文献
往往必不可少
居然说“不必”?还“不必任何”?!
网友义愤填膺
点开头一页一看
作者赫然写着——
钱伟长
我国著名力学家、应用数学家、教育家
中国科学院院士
中国近代力学、应用数学的奠基人之一
仔细看在参考文献部分
关于为什么不引用参考文献
也解释得很充分
因为一些常识性理论知识
在材料力学书中都能见到
而他的文章是首次提出了一种解法
这当然也没有参考文献可引用

一张极具“冲击力”的介绍
瞬间刷屏评论区
网友:作者本人就是参考文献......

“高考”物理只考5分
却成了中国力学大师
他是世界著名力学家
中国近代力学的奠基人之一
与钱学森、钱三强
并称“三钱”

1912年,钱伟长
出生在江苏无锡一个书香门第
18岁那年
他以中文和历史两个一百分的成绩
考进了清华大学
他原本计划选择中文系
但入学不久发生的一件事
让他改变了主意

1931年9月18日
“九一八”事变爆发
钱伟长决定弃文从理
科学救国
“我听了以后就火了
没飞机大炮,我们自己造!
我下决心不学历史了
要学造飞机大炮”
清华大学物理系大师云集
是学校要求
最严格、最难毕业的院系
而钱伟长的物理、化学、英文三科成绩
加一起也只有25分
想进物理系简直是天方夜谭

为了能达到转系要求
钱伟长废寝忘食地学习
每天宿舍、教室和图书馆“三点一线”
天没亮就赶去科技馆看书
一年后,他达到转系要求
进入物理系

钱伟长除了吃饭睡觉

全部时间和精力
都扑在物理和数学上
四年后
他成为8名顺利毕业的学生之一
并且成绩优异

学术成果丰硕
轰动学界
1939年8月
钱伟长考取中英庚款公费留学
出发时,留学生们
却听到了船要在日本横滨
停靠三天的消息
钱伟长回忆说
“敌国我们不能去
有好多人当场就把护照
扔黄浦江里了”

钱伟长毅然放弃留学英国的机会
一年后转去加拿大留学
在多伦多大学读应用数学系
主攻弹性力学专业
入读多伦多大学不到两个月
钱伟长就一鸣惊人
他与辛琪教授合作研究
联名发表了论文《弹性板壳的内禀理论》
这是世界上第一篇
关于“板壳内禀统一理论”的文章
也被国际力学界称为“钱伟长方程”

拿到博士学位后
钱伟长又去美国做博士后
师从世界导弹之父冯·卡门
主要从事
火箭的空气动力学计算设计和
火箭弹道计算研究
那时,冯·卡门的门下除了钱伟长
还有钱学森、郭永怀、林家翘等
中国学生

他和导师冯·卡门
合作发表的论文《变扭率的扭转》
轰动学术界
师生俩也被国际公认为
该领域的奠基人
“我没有专业
国家需要就是我的专业”
正当科研事业如日中天之时
传来国内抗日战争胜利的消息
钱伟长毅然选择了回国
1946年5月6日
34岁的钱伟长只带了简单的行李
和几本必要的书籍
从洛杉矶乘船回国

回国后
钱伟长选择去母校清华大学任教
他开设的课程非常创新
不仅有力学的弹性理论
还有与火箭相关的课程
深受学生们喜爱
此外
他还有计划地培养力学科研人才
开设了长达半年的弹性力学讲座
讲稿经整理后出版发行
成为中国第一部弹性力学专著

1953年
钱伟长还参与起草了
中华人民共和国第一部宪法
1954年至1956年
他花大量精力参与由周恩来亲自领导的
制定我国自然科学12年规划的工作
周恩来赞誉
钱学森、钱三强和钱伟长为“三钱”
钱伟长曾说
“我没有专业
国家需要就是我的专业”
他一生研究的项目五花八门
推导过一万多个三角级数求和公式
还研究过汉字计算机编码
在生命的最后岁月里
钱伟长最关心的是
“培养具有创新能力的人才”
他为建立上海大学倾尽心血

2010年度感动中国十大人物
颁奖词这样形容他
从义理到物理,从固体到流体
顺逆交替,委屈不曲
荣辱数变,老而弥坚
这就是他人生的完美力学!

2010年7月30日钱伟长逝世

享年98岁

钱伟长逝世十周年

由中国科学院紫金山天文台

发现的一颗小行星

国际永久编号为283279

被正式命名为“钱伟长星”

缅怀钱伟长先生的生平业绩

和卓越贡献

致敬!缅怀!

来源:人民日报

编辑:夏阳

 • end • 


往期精彩回顾

  • 区领导“八一”建军节前拜访驻沪部队

  • 注意!“卡努”路径大调整!

  • 构筑食品安全“防火墙”,撑起群众健康“保护伞”!西渡街道开展食安执法整治月专项行动

  • 快来四团,甜蜜一夏,“梨”不开你!

  • “孕”动一夏——横向式呼吸丨贤医健康说