金山发布雷电黄色预警信号
和台风蓝色预警信号
今天13时22分
金山区气象台发布雷电黄色预警信号
预计未来24小时内
本区大部分街镇将发生雷电活动
可能会造成雷电灾害事故
并伴有1小时20毫米左右的短时强降水

今天11时
金山区气象台发布台风蓝色预警信号
受今年第5号台风“杜苏芮”外围影响
未来24小时本区风力将逐渐增大
预计28日早晨到29日白天
本区大部分街镇
将出现阵风7-8级的大风
请注意防范
台风对高空作业、交通出行、设施农业等方面
可能产生的不利影响
区防汛指挥部决定
同步启动全区防汛防台Ⅳ级响应行动

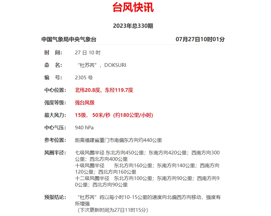
这次的台风有多猛? 中央气象台 今天继续发布台风红色预警 今天,有关台风“杜苏芮” 的多个词条冲上热搜 #台风杜苏芮路径拐了个直角# #厦门7月27日15时起三停一休# 再次升级为超强台风 中国气象局启动台风一级应急响应 今天下午 今年第5号台风“杜苏芮” 再次升级为超强台风 中国气象局启动台风一级应急响应 7月27日17时,台风“杜苏芮”的中心距离福建省厦门市南偏东方向约360公里,中心附近最大风力16级(52米/秒,超强台风级)。预计,“杜苏芮”将以每小时15-20公里的速度向北偏西方向移动,将于28日早晨到上午在福建东山到莆田一带沿海登陆,登陆时强度为强台风级或超强台风级(48-55米/秒,15-16级)。




记者从福建省气象台了解到,超强台风“杜苏芮”将正面袭击福建,省气象台今天9时将“台风预警”和“暴雨预警”提升为Ⅰ级。
今日18时起至29日12时实行“三停一休”
“直角”路径究竟是如何形成的?中国天气网气象分析师张娟表示,26日早上,“杜苏芮”受到菲律宾北部高山地形摩擦等作用影响,路径趋向了西南侧,随后又在副热带高压引导下逐渐往西北转向,因此在路径上出现了近乎直角的呈现。


上海未来天气趋势
台风“杜苏芮”北上减弱后,随着副热带高压(简称:副高)西伸加强,上海处在副高边缘,又回到“多云+午后雷阵雨”模式,气温有所上升,预计月底最高气温33℃附近。

资料:上观新闻、上海天气发布、金山区气象台
编辑 | 何小燕
责编 | 翁羽 陈薇婷