长宁区共有产权保障住房为长宁家庭解决了住房难问题,保障性租赁住房则为青年们实现“安居梦”,更好地满足大家对美好生活的向往。那么,共有产权保障住房和保障性租赁住房如何申请?又要满足哪些条件?“宁宁”为你详细解答↓
“90后”的长宁居民李女士一直同父母居住在一间面积不足40平方米的老房子里,虽然拥挤,但却十分温馨。然而随着李女士组建了自己的家庭,也准备迎接新生命的降临,对居住空间、生活环境的需求日渐增加,她和丈夫便商量起购房的事宜。

长宁区共有产权保障住房选房现场
然而李女士和丈夫都是职场新人,收入不高,存款也并没有太多,不足以支撑购买商品住房,于是他们便将目光锁定在了价格优惠的共有产权保障住房,也就是经济适用房。
在初步了解相关政策后,李女士夫妇来到属地街镇社区事务受理服务中心,对申请条件等进行了详细地咨询,随后参加了当年共有产权保障住房申请受理。

长宁区新建保障性租赁住房项目
“以后可以住得更宽敞舒适了。”如今李女士夫妇选好了一套两室一厅的房子,正期待着入住后的全新生活。除了像李女士一样申请共有产权保障住房实现安居梦,还有不少长宁青年通过申请保障性租赁住房收获了租金相对较低、环境更加舒适、通行更加便捷、配套设施更加完善的安居住所。
共有产权保障住房政策解读
问
什么是共有产权保障住房?
答
共有产权保障住房由政府提供政策优惠,居民出资购买部分产权,购房家庭产权份额比例不低于55%。
问
符合什么条件可以申请?(申请条件截至发稿日,最新政策以官方发布为准)
答
(一)本市户籍共有产权保障住房准入标准
共有产权保障住房准入标准维持不变,执行《上海市共有产权保障住房准入标准和供应标准》(沪房规范〔2020〕5号)及相关配套文件,同时符合下列标准的本市城镇居民家庭,可以申请购买共有产权保障住房:
1、家庭成员之间具有法定的赡养、抚养或者扶养关系,且共同生活;
2、家庭成员在本市实际居住,具有本市城镇常住户口连续满3年,且在提出申请所在地的城镇常住户口连续满2年;
3、家庭人均住房建筑面积低于15平方米(含15平方米);
4、3人及以上家庭人均年可支配收入低于7.2万元(含7.2万元)、人均财产低于18万元(含18万元);2人及以下家庭人均年可支配收入和人均财产标准按前述标准上浮20%,即人均年可支配收入低于8.64万元(含8.64万元)、人均财产低于21.6万元(含21.6万元);
5、家庭成员在提出申请前5年内未发生过住房出售行为和赠与行为,但家庭成员之间住房赠与行为除外。
同时符合上述标准,具有完全民事行为能力的单身人士(包括未婚、丧偶、或者离婚满3年的人士),男性年满28周岁、女性年满25周岁,可以单独申请购买共有产权保障住房。
另外,按照相关政策,烈士遗属、见义勇为、成年孤儿或法律、行政法规或者国务院规范性文件规定的其他对象可以列入优先供应范围。
(二)非沪籍共有产权保障住房准入标准
执行《关于进一步完善本市共有产权保障住房工作的实施意见》(沪府办规2018第27号)及相关配套文件,同时符合下列标准的非本市城镇居民家庭,可以申请购买共有产权保障住房:
1、持有《上海市居住证》且积分达到标准分值;
2、在本市无住房;
3、已婚;
4、在本市连续缴纳社会保险或者个人所得税满5年;
5、3人及以上家庭人均年可支配收入低于7.2万元(含7.2万元)、人均财产低于18万元(含18万元);2人家庭人均年可支配收入和人均财产标准按前述标准上浮20%,即人均年可支配收入低于8.64万元(含8.64万元)、人均财产低于21.6万元(含21.6万元)。
另外,按照相关政策,烈士遗属、见义勇为或法律、行政法规或者国务院规范性文件规定的其他对象可以列入优先供应范围。
问
供应标准是什么?
答
1、单身申请人士,购买一套一居室;
2、2人或者3人申请家庭,购买一套二居室;
3、4人及以上申请家庭,购买一套三居室;
4、申请家庭可以根据自身情况和房源供应数量,选择申请购买较小的房型。
问
如何进行申请 ?
答
本市共有产权保障住房申请采用集中线下受理方式,每批次咨询、受理时间由市房管局统筹安排。可登入长宁区房管局官网(https://www.shcn.gov.cn/col5677)、或关注“长宁区房管”微信公众号,查看长宁区共有产权保障住房批次公告,了解具体咨询、申请时间。也可至户籍所在地(非沪籍就业单位注册地)街镇社区事务受理服务中心-住房保障窗口咨询、申请。
问
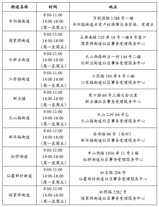
咨询点位分布在哪里?
答

保障性租赁住房政策解读
问
什么是保障性租赁住房?
答
保障性租赁住房是由政府出台相关政策,鼓励市场各主体参与建设运营,以市场租金水平的九折以下对外出租的住房保障新形式。
问
符合什么条件可以申请?(申请条件截至发稿日,最新政策以官方发布为准)
答
1、本市合法就业。
2、申请人家庭位于浦西7个中心城区、浦东新区(外环以内)的住房人均住房建筑面积低于15平方米。
问
如何进行申请?
答
可通过“随申办”,搜索“我要租房”应用服务,了解“市场化租赁住房服务”和“保障性租赁住房服务”情况。也可向具体保障性租赁住房项目提出申请,并在线提交材料。
资料由区房管局提供
撰稿:徐梦露
编辑:李冰倩
责编:李晶莹
*转载请注明来源于“上海长宁”