如何提升居家养老的安全性、便利性、舒适性?长宁区民政局持续推进居家环境适老化改造服务,通过对老年人居室的功能性改造、优化养老空间布局、按需增配适老化设施设备等方式达到了良好效果,令众多老年人的居家生活变得更加幸福、暖心。
浴缸拆掉后加装扶手,安装智能马桶、更新地砖墙砖......虹桥街道居民汪奶奶家的卫生间经过适老化改造后焕然一新。改造中尤其注意做了防滑处理,汪奶奶一个人在家洗澡变得方便、安全。

不仅如此,汪奶奶在观看街道设置的适老化改造实景展示厅后,还同步个性化地定制了厨房、玄关的改造方案,将房屋部分进行了适老化翻新。
值得一提的是,汪奶奶家厨房的整体翻新,不仅更换墙砖地砖,而且橱柜增加收纳的面积,靠近玄关一侧的天花板上,同步安装烟感报警器,一旦浓度超标,就会自动发出声响,提醒老人。
其实,整个申请流程并不繁琐,汪奶奶还享受到了一定的补贴政策。

家住虹桥小区的刘阿姨是纯老家庭。经过整体适老化改造,刘阿姨家4平方米的卫生间显得整洁利落。淋浴椅、扶手、智能马桶盖等为老人量身定制的“小设计”随处可见,让刘阿姨和老伴在洗澡、如厕时变得更加安全。
居家环境适老化改造政策解答
问 什么是适老化改造?
答 适老化改造指的是依托上海市居家环境适老化改造服务平台,采取市场化运作和政府资助等方式,引导困难、无子女、失能、高龄等老年人家庭对其居室中的厨房、卫生间等生活场所,以及家具配置、细节保护等做一定的调整或改造,并对符合条件的老年人家庭给予一定补贴。
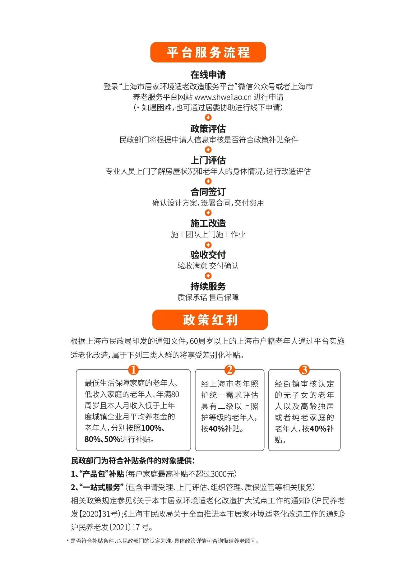
问 符合什么条件可申请?可以享受哪些补贴?
答 本市户籍年满60周岁的老年人,且对申请改造的住房拥有产权或长期使用权,改造内容符合要求的,可申请享受一定的补贴(非本市户籍老人可申请但无补贴)。
1、最低生活保障家庭可享受全额补贴。
2、低收入家庭可享受80%补贴。
3、月收入低于上年度城镇企业月平均养老金的老年人(80周岁)可享受50%补贴。
4、经上海市老年照护统一需求评估具有二级及以上照护等级的老年人,或经过街镇审核认定的无子女、独居、纯老家庭可享受40%的补贴。
享受补贴金额最高3000元,三年内已享受过“低保困难老年人家庭适老化项目”资助的不纳入补贴范围内。
问 适老化改造的内容与产品有哪些?
答 适老化改造内容与产品分为基础产品服务包、专项产品服务包、个性化产品服务包三大类。
(一)基础产品服务包
主要是满足老年人家庭基本适老化需求,包括根据肢体支撑需要,安装易于抓握、手感舒适的扶手和抓杆类产品;根据地面防滑处理需要,安装防滑贴、防滑垫等产品;根据紧急呼救需要,安装易燃气体和火灾自动监测报警、防灾应急装置等老年安全防护产品。

(二)专项产品服务包
主要是针对浴缸洗浴不便且不安全的问题,提供“浴改淋”标准化套餐服务,包括浴缸拆除、防滑处理、淋浴及助浴设备安装等。

(三)个性化产品服务包
主要是满足个性化居住环境要求,提供智能家居类、健康监测类等产品及服务,以及老旧电气线路改造等局部或全屋适老化改造服务。



问 适老化改造申请的方式有哪些?
答 1、登陆上海市养老服务平台(www.shweilao.cn),首页——办事指南——线上申报——适老化改造申请——“我要办理” 。

2、登录“上海市居家环境适老改造服务平台”微信公众号,点击“我要申请”,进入小程序进行申请。


3、若确无法自助申请,可由居委代为申请。
4、上海市居家环境适老化改造服务平台“4008201235”电话咨询申请。
问 适老化改造流程有哪几步?
答

资料由长宁区民政局提供
撰稿:闫 漫
编辑:毕扬静
责编:李晶莹
*转载请注明来源于“上海长宁”