中国队再夺世界冠军
在12日于日本千叶县落幕的
第64届国际数学奥林匹克竞赛中
中国队以240分获得总分第一
6人全部获得金牌
实现团体总分五连冠
中国队选手成绩分别如下:
王淳稷 上海中学 (42分,金牌)
史皓嘉 诸暨海亮高级中学 (42分,金牌)
梁行健 湖南师大附中 (41分,金牌)
张鑫亮 宁波镇海中学 (41分,金牌)
孙启傲 上海中学 (39分,金牌)
姜志城 深圳中学 (35分,金牌)

第64届IMO中国队6名成员个人成绩

(图片来源:上海市上海中学)
根据比赛规则,每个国家或地区可派不超过6名学生参赛,参赛选手要在连续两天内解答6道题,满分为42分。
今年国际数学奥林匹克竞赛(以下简称:IMO)的金牌分数线是32分,银牌分数线是25分,铜牌分数线是18分,团队总分第二到第五名分别是美国222分,韩国215分,罗马尼亚208分,日本181分。
在今年中国队在打破纪录的同时,IMO组委会也正式宣布:2026年的IMO将在中国上海举办!
近五届
中国IMO国家队成绩
↓↓↓




经过激烈角逐,中国队来自上海中学的王淳稷和来自浙江省诸暨市海亮高级中学的史皓嘉以满分的成绩摘得金牌;
另一名来自上海中学的选手孙启傲和来自湖南师范大学附属中学的梁行健、浙江省宁波市镇海中学的张鑫亮、深圳中学的姜志城也都获得了金牌。

(王淳稷 图片来源:上海市上海中学)

(孙启傲 图片来源:上海市上海中学)
国际数学奥林匹克竞赛是面向高中生的一项世界性数学赛事,每年举行一次。本届比赛有来自100多个国家和地区的600多名选手参加。下届比赛将移师英国举行。
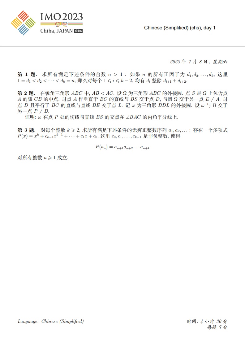
为了满足大家的好奇心
小编也把今年的题目找了出来
让我们看看
聪明如你
会做几道题呢?


图文信息综合:新闻坊、新华网、新华社(作者 钱铮)、上海市上海中学、上海maths