倪受彬
同济大学上海国际知识产权学院教授、博士生导师
要目
一、信义义务:受益人单一利益与最大化利益
二、受托人ESG投资义务
三、受托人信义义务与ESG投资的冲突及协调路径
结语

在全球高度重视可持续发展议题及中国积极践行绿色发展理念的背景下,中国及各国立法、规范性文件开始要求管理人在受托投资时应关注标的“环境、社会与治理”(ESG)等非财务表现。将环境、社会等非受益人利益因素纳入投资决策范围,这与信托法中受托人应为受益人单一与最大化利益服务的经典信义义务理论存在冲突。如何通过理论更新与制度变革应对受益人中心主义与ESG投资之间的冲突,是资产管理业绿色转型的现实要求。通过分析ESG投资义务的理论演进、理论创新及相关国家、地区和国际组织的ESG制度表达,在理论上引入外部性定价、共同所有权和福利最大化原则,修正原有的受益人财务回报最大化的缺陷,在对ESG投资义务的相关质疑观点进行回应的基础上,应基于信托分类,从委托人授权、信托财产类别和信托目的属性等角度协调传统信义义务与ESG投资之间的冲突。私益信托可以基于受益人同意和授权原则,解决信义义务与ESG投资之间的冲突。而对于养老金信托、慈善信托和国有资本信托,应该通过特别法予以规定,防止ESG投资和信义义务冲突处理的简单化和任意化。

ESG投资指的是,投资人(受托人)在标的选择、持有和管理全过程中不仅应关注投资的财务回报,还应关注环境(E)、社会责任(S)与治理(G)等非财务信息。与ESG投资相近似的概念还包括“绿色投资”“可持续投资”等。近年来,随着可持续发展理念的深入人心,特别是为回应全球气候变化危机,作为绿色金融的一部分,ESG投资已成为全球主要基金与机构投资者应遵循的投资原则。作为一种管理人义务或标准,ESG投资要求管理人在忠诚于受益人利益之外,还要关注环境、气候、代际公平、劳动者保护、商业贿赂、隐私合规等广泛的“利害关系人”利益。与之前的公司社会责任(CSR)相比,ESG义务已经从商事伦理转化成更多的约束性义务。实践中已有受托机构因违反ESG投资原则而受到行政处罚的案例,而且从趋势上看,ESG投资的约束性和应用性日趋增强。
但对ESG投资原则或义务也存有不同的声音,特别是其与信托法中受托人的信义义务存在冲突。按照传统的信托法,受托人只能为委托人(受益人)的单一利益和最大化利益服务。ESG投资要求受托人为第三人甚至更广泛的社会责任作出投资决策或调整资产配置,可能损害受益人利益,进而引发受托人滥用自由裁量权、扩大代理成本等问题。现代投资信托的治理中,受托人类似公司法中的董事会,委托人将财产的处分权以信托的形式交给专业受托人(机构),受益人仅保留剩余权和剩余支配权。从信托治理结构上,受托人存在代理成本与道德风险问题。如果弱化对受益人单一利益的坚守,受托人可能会为自身利益或第三人利益进行ESG投资,或迎合政府环境监管或促进就业等公共政策,或为声誉和监管排名而过分关注社会热点,实际结果却可能是受益减少。对ESG投资的质疑在司法实践中也有所反映,美国联邦最高法院的一个判例明确,退休雇员资金受托机构不得在投资中采用ESG原则,防止受托人的ESG投资会损害退休雇员的财产利益而引发公共政策危机。
一方面是应对气候变化,受托人投资的绿色转型已成新态势,但受托人ESG投资引发的学术、监管和司法的范式转换,也确实挑战了既有的信托治理模式、资产管理机构的义务履行认定标准等。其间的冲突和协调需要信托法与金融监管立法、司法予以理论回应。本文聚焦于受托人信义义务履行与ESG投资义务之间的冲突、平衡与协调的路径问题,第一部分讨论传统信托法单一利益原则、受益人利益最大化原则的理论与立法规定;第二部分讨论ESG投资原则的演变、理论基础及制度实践;第三部在综述和回应质疑ESG投资的观点与所持理论的基础上,提出协调受益人利益原则与ESG投资义务之间冲突的方法与路径,并对既有观点进行讨论与修正。
一、信义义务:受益人单一利益与最大化利益
传统信托法中受托人虽然占有信托财产,并取得受托财产的管理权和处分权,但受到信义义务的约束。受托人除了获取信托报酬外,不得有自身的其他利益诉求,只能为受益人的利益服务,不得顾及社会利益、环境利益等ESG内容。受托人应采取最有利于受益人的方式管理和运营信托财产,以符合受益人利益最大化目标的考量。在我国的资产管理实践中,信托产品多为集合资金信托,因而受托人的信义义务更是表现为,受托人的受托行为就是为了受益人金钱利益最大化而提供专业服务。
单一受益人利益原则
商事信托类似于公司,本质上都是实现受益人财产利益的制度工具。受托人与公司董事会一样,都是为他人利益(股东、受益人)而持有并管理信托财产。与董事会对股东的信义义务类似,信托法中受托人信义义务主要由忠诚义务和注意义务两部分构成。忠诚义务要求受托人仅为受益人的利益管理信托,即“单一利益原则”。“单一利益原则”有时候也被称为“绝对利益规则”,在这个严格规则之下,受托人除为受益人利益和完成信托目的的单纯动机外,不应为自己及其他人利益考虑,所有受托管理行为一律不得损害受益人利益。我国信托法第2条规定:“本法所称信托,是指委托人基于对受托人的信任,将其财产权委托给受托人,由受托人按照委托人的意愿以自己的名义,为受益人的利益或者特定目的,进行管理或者处分的行为。”这就强调了受托人只为受益人利益行为的基本原则。此外,我国信托法第25和26条关于利益冲突交易、违法收入的归入及受托人赔偿条款等的规定都可以看作是“单一利益原则”的具体制度体现。
在司法实践中,为捍卫基于忠诚义务衍生出的这个“单一利益原则”,针对受托人的某项投资行为是否符合“单一利益原则”,法院只要求受益人提交表面证据,证明受托人动机不纯即可。即使受托人没有进行利益冲突交易,只要被证明没有贯彻“单一利益原则”,就可能被证明违反信义义务而被追责。现代信托法虽然放松了对关联交易“绝对禁止”的规定,但依然需要受托人自己证明在进行此类利益冲突的交易行为之际,程序上履行了信息披露义务,交易的实际效果上按照公允价格执行,客观上也没有损害到受益人利益。
受益人利益最大化原则
在商事信托架构中,委托人(受益人)类似公司股东。根据经典公司法理论,公司是实现股东利益最大化的工具,即SVM(Shareholder Value Maximization)。我国信托法第25条规定:“受托人应该遵守信托文件的规定,为受益人的最大利益处理信托事务”,这就是信托法上“利益最大化原则”(Best Interest Rule)的制度表达。如果说“单一利益原则”属于信义义务中的忠诚义务,“利益最大化原则”则属于谨慎义务范畴。投资信托中的受托人作为专业人员或机构,接受委托人的财产委托,利用专业能力选择好的投资标的并进行投后管理,为受益人的最大化利益服务。相较于“单一利益原则”主要考察的是受托人的动机及主观因素,受益人最大利益原则的判断和考察则更多地从客观结果与行为谨慎义务标准方面进行衡量。
美国法上受托人谨慎义务的确立过程,正是循着受益人“利益最大化”的目标厘定而进行的制度演进。“谨慎义务”分别经历过投资正面名单管理、负面清单管理与谨慎投资人标准三个阶段。从20世纪40年代开始,美国各个州开始运用谨慎人规则,并放弃或修改了列表管理的思路,希望“谨慎人规则”能够更好地应用到信托管理投资中。但从20世纪70年代,社会经济环境开始改变,很多人开始怀疑谨慎人规则的适用性,并指出其中的问题,代表性理论成果主要有Graham和Dodd的观点,他们对“谨慎人规则”的研究集中在基金投资单一项目的安全性上。研究结果显示,如果每一项资金都是安全的,对应的组合也是安全的。
但是“谨慎人规则”缺少合理的科学基础,对投资风险评估过低,大概率会给投资管理者带来损失。随着多元化投资理论的确立,“谨慎投资人规则”(PIR)得以确立。在美国,现代投资理念对应的谨慎投资义务属于默示条款,并引入资产组合投资理论来指导受托人投资时应考虑的相关因素,要求受托人对可能招致信托财产价值变化的信息尽严格审查义务。对受托人在进行投资时是否履行了谨慎义务,应当根据受托人作出决定或者采取行动当时的情况和环境来判断,并采用一种“总体回报”标准来衡量受益人对与信托投资战略所带来的损失和收益的合理预期。可见,现代谨慎投资规则强调整体利益最大化的注意义务标准。我国资金信托监管与司法解释文件也建立了谨慎管理义务的制度规则,主要表现为多元化投资、资产安全维护义务、积极股东主义与委托人情势变更权的及时行使等。
比较而言,受益人“单一利益原则”与“利益最大化原则”虽然共同构成受托人的信义义务内容,但“单一利益原则”作为忠诚义务,其严格性强于利益最大化原则。换言之,利益最大化原则存在着一个谨慎义务标准问题,委托人或受益人不像证明违反忠诚义务一样,仅从动机和利益冲突的角度即可追究受托人因违反“单一利益原则”而招致的责任。如果要求追究受托人违反“利益最大化原则”的赔偿和补偿责任,司法实践还需要区分行为标准与责任标准,受益人必须能够成功证明受托人的行为违反了谨慎投资人的标准才能赢得责任追究的诉讼。考察司法实践,在各国公募或私募基金案中,涉及注意义务的胜诉非常少见。在为数不多的诉讼中,法院对管理人的责任认定采重大过失标准,基金管理人几乎很少因违反注意义务而对投资者承担赔偿责任。而且,受托人的行为是否违反利益最大化原则还会因利益最大化的计量范围和周期而不同。随着投资市场的复杂程度提高,受托人被赋予的裁量权在扩大,客观上使得受托人违反利益最大化原则而招致责任的可能性降低。
此外,笔者还认为,传统的受益人利益最大化还存在一个解释论上的难题,即“何种受益人的利益最大化问题”。无论在公司治理还是信托治理新的实践和案例中,我们已经观察到很多股东、受益人更关注福利的最大化而不仅仅是财产价值的最大化。例如,越来越多的股东和受益人考虑整合ESG因素的整体价值回报最大化,而不仅仅是财务回报。在现代资产管理实践中,结构化产品中受益人内部也存在着分级、分层,这有点类似于公司类别股东问题。实际上,由于股东的类别化,不同股东的利益最大化的标准并不一样,从而存在着股东利益协调的难题。同样,一个资产管理产品中既存在着关注长期价值投资的战略投资者,也有关注即期回报的财务投资者。在信托实践中,不同类别的受益人,其份额的多寡、优先劣后的类别使得原有的受益人利益最大化原则在实践中也并非简单明了。有鉴于此,后文将讨论不同类别的受益人或信托目的的具体情形,以防止笼统地将ESG投资与上述传统的信义义务直接对立。
二、受托人ESG投资义务
近年来,ESG投资兴起的主要原因是资产管理机构需要一种非财务指标体系来帮助识别具有长期投资价值的标的资产,因为原来仅仅关注财务指标,可能无法剔除不符合各国绿色产业政策转型的优质资产,从而会损害到投资人的利益,或者虽然财务上可行,但不符合监管机构的受托人合规要求。为实现绿色发展与气候变化目标,各国央行在内的金融监管机构,要求资产管理机构采用ESG投资和责任投资原则,以便将资产配置到环境友好、符合可持续发展原则的领域和项目。作为区别于传统财务指标的体系,ESG投资主要包含三个层面的内容,即ESG信息披露、ESG评级与ESG合规。
ESG投资的理论演进
社会责任投资的典型事件或触发原因是20世纪七八十年代越战与南非的种族隔离运动。社会责任投资运动要求所有投资机构不能为向越战提供军火服务的防务公司、南非的企业及美国本土支持种族隔离政策的企业提供投融资支持。资产管理人应该本着反战、民权的价值观进行投资,或者将已经持有的支持南非种族隔离运动的投资标的市场出清。该责任投资理论认为,作为资产管理人持有这些标的,本质上构成一种为不符合和平、种族平等的政权及其企业提供融资和帮助。
道德投资直接推动了公司社会责任理论的兴起。随着现代公司的发展,公司的社会影响力巨大,企业公民、利害关系人理论与公司社会责任的观念挑战了原有的股东中心主义(单一利益原则),公司是否仅以股东财务回报最大化为目标(SVM),还是应该以公司价值甚至整个社会福利最大化为目标(SWM),应关注环境利益、社区与劳动者的福利。ESG则是合并了环境因素的CSR的升级版,与CSR相比,ESG的指标体系更加丰富,其量化数据更适合投资价值的测量。相比于ESG的定量特征,CSR因更多的定性描述而不适合作为一种需要定量化处理的投资工具使用。而融合多元投资价值的ESG责任投资逐步演化为一种更多包容性的投资策略,并拥有丰富的投资手段,突破了横亘在责任投资与主流投资方式之间的阻碍。2007年金融危机和大萧条复兴了社会责任投资,进一步促进了ESG的重要发展,因为ESG筛选原则与关注因素可能会是更好的风险测度工具。
ESG投资的理论创新
ESG逐渐成为资产管理的主流实践并推动各国公司法、信托法领域的制度变革,其实践范式的转变主要基于以下理论基础:
1.可持续发展目标(SDG)与负责任投资(PRI)
1987年联合国世界环境与发展委员会(WCED)发布的《我们的共同未来》首次界定了“可持续发展”的概念,即人类发展须“既能满足我们现今的需求,又不损及后代子孙满足他们需求的能力”。而责任投资原则是2006年时任联合国秘书长的安南在纽约证券交易所提出的,由联合国环境署金融行动机构和联合国全球契约组织(UNGC)共同管理。ESG投资原则可视为可持续发展理论与负责任投资在金融投资领域的体现。责任投资原则号召投资者将ESG投资原则引入投资决策,强调以一种保护环境(E)、维护社会(S)及强化公司治理(G)的方式,即遵循ESG框架进行投资,追求长期收益。责任投资、可持续发展理念、ESG投资理论近年来受到如此重视,也是缘起于信托与资管领域的相关新动向与趋势。
一是投资人(受益人)的责任投资自觉。越来越多的投资者开始关注包括气候变化在内的投资责任,希望自己的财产增值投资应符合可持续发展的道德理念。换言之,投资者不再仅仅只关注金钱或财富利益。“仓廪实而知礼节,衣食足而知荣辱”,随着可持续发展理念的深入人心,各国都更加重视环境保护,希望采取集体行动降低气温,免受更多极端天气影响。越来越多的金融消费者在个人投资者过程中更愿意选择与自身可持续发展理念相符的金融产品。以英国为例,根据调查问卷数据,70%的受访者表示他们希望个人投资避免对社会和地球产生破坏影响,50%的受访者认为他们可以牺牲一定收益以实现对社会发展的积极影响。公司治理领域的新现象也支持上述观察和经验。股东也会基于ESG原则否定带来可观财务回报的提案。
二是受托机构(管理人)投资模型调整与声誉机制的内在需求。随着全球环境,特别是气候风险、系统性风险加剧,投资标的的物理风险与财务风险应该被关注,管理人应该主动回避对这些搁浅资产的投资从而提高受托资产的价值稳定与利益最大化。ESG所关注的环境因素,特别是气候变化风险对于投资管理的影响越来越大。资管机构作为受托人,其负有对投资者的财产进行妥善管理的义务。通过受益人大会的表决机制和管理人筛选,投资者责任投资的价值会传导给受托人,并影响到管理机构的投资决策模型。全球大型养老金、家族办公室作为机构投资者,在践行可持续投资方面处于领先地位,资管机构的气候风险管理被重视,资管机构会主动选择含有ESG投资主题的投资品。参与全球低碳绿色发展,加强气候变化风险管控,是资管机构的投资管理责任之一,如果不能有效管控气候变化风险,导致给投资者造成较大损失,也可能影响自身品牌价值。
三是管理人应对ESG合规要求使然。受益人和管理人具有ESG投资的自觉与理性如何转化成行动,还需要所在国和国际社会予以法律规制。环境是公共产品,存在公地悲剧,国家和政府应承担起环境利益、第三人利益(含代际公平)这一公共财产受托人角色。法律法规应该从可持续发展与金融稳定的角度,对受托人的商业行为进行合规监管,通过制度或标准体系规范受托人仅基于受益人利益最大化,但却会出现损害可持续发展的“不负责任”的急功近利与短视行为。
环境公共财产信托理论认为,自然环境及能源、矿藏属于一国甚至全人类共同财富,具有公共财产属性。国家作为环境这一公共财产的受托人,通过宪法授权,作为受托人为全民利益持有、管理环境财产并分配环境资源财产福利或收益。各国对环境治理分别采取激励与约束的手段进行。各国从ESG合规的角度对包括受托人在内的投资行为进行约束,这样的效果相当于国家代表公众向不符合ESG政策或法律的投资行为征税。通过这种合规压力,引导更多资本投向符合可持续发展政策的领域,从而实现全体国民“环境权益和福利”的最大化。
2.负外部性定价与受益人利益最大化的重新估值
无论是信托投资还是基金投资,本质上都是为投资标的和项目提供融资支持。原有受益人“利益最大化原则”只关注投资回报财务利益的最大化,而没有将标的企业(项目)所产生的环境污染(E)、不合规的侵犯职工利益(S)等负外部性纳入定价和估值范围。就环境损害侵权而言,公众或潜在受害人作为第三人欠缺参与信托投资定价和利益分享机制,客观上使得受益人的收益最大化含有对公众福利的剥夺或侵占,受益人的最大化利益存在估值方法不准确而并不公允与纯粹。导致这种不纯粹的原因除了“利益最大化”原则作为保守理论不愿意正视与承认外部性,不愿意结合ESG投资原则将环境损害纳入风险计提,应让渡出一定量的财务利益的“主观态度”之外,还有就是损害的“负外部性”一度因为损害范围、因果关系及计量手段局限等原因,很难衡量和统计而导致“追究困境”。以ESG评价指标中的碳排放因子为例,在碳足迹核查技术条件和能力成熟之前,很难计量一个企业及产品全生命周期的碳排放信息。土壤损害调查技术的缺失同样导致难以计量企业造成有毒土地的范围与修复成本。可见,ESG因素中的相关数据缺失使得受益人的利益最大化如何与负外部性进行损益计提缺乏量化的可能。近年来,随着卫星遥感、碳核查、数字化、区块链技术的逐步完善,对于ESG数据和信息的统计技术日新月异,投资标的的负外部性不再只是一个概念,而变得可统计、可追溯和可比较,ESG的制度化、标准化因此变得可能。单位产品的用能、用水数据确实也已纳入全球主要ESG披露指南和指标体系的范畴。新加坡金融管理局于2021年11月发起设立了“绿色足迹项目”,对企业经营中与绿色相关的轨迹进行跟踪、记录。新加坡交易所于2022年9月也发布了ESG信息披露——ESGenome作为“绿色足迹平台”,成为重要ESG数据披露的基础设施。
综上,在技术条件具备的背景下,笔者认为应该通过对受托人ESG投资义务的落实,来调整与重新计提并折扣非ESG投资义务之下的财务价值。在新技术条件下,改变单纯的伦理投资的“道德谴责”,真正复原企业的实际损益与外部性,“让事实和数据说话”,从而使得受益人利益与社会整体福利相协调和兼容。
3.共同所有权与福利最大化
诺贝尔经济学奖获得者哈特新近就ESG投资的正当性提出的共同所有权理论,有力地解释了ESG投资的合理性。哈特认为,资产管理机构的多元化组合投资,更关注的是组合投资的价值最大化而不是某个标的的价值最大化。也就是说,组合投资客观上会让企业之间的竞争弱化而更愿意走向合作,一个企业会更关注其他企业的价值。例如,一方面,企业上下游之间在供应链层面变得休戚相关;另一方面,环境、社会因素变成每个企业的共同外部资产。共同所有权在这个意义上就意味着企业之间“一损俱损,一荣俱荣”。一个符合ESG要求的营商环境有利于企业之间在合作基础上的竞争,从而符合整体福利最大化的帕累托改进。换言之,如果一家公司的生产行为虽然实现了即期利益最大化,但是不符合ESG评价,其破坏环境、商业贿赂、侵犯专利、损害社区利益的行为可能同时损害投资组合里其他标的整体营商环境或生产效益,从而在整体上抵消了个别的受益。可见,共同所有权理论已经注意到整体社会利益、环境的改善应该成为管理人考量的目标,而不仅仅是单一利益最大化。ESG投资,通过对环境、社会和治理因素的综合考虑,实现的是信托财产总价值最大化,而不是某一个类别甚至个别受托人的价值最大化。信托财产的整体价值最大化与社会福利最大化其实更为一致,而不一定是非此即彼的对立冲突。
此外,整体利益最大化还隐含了另外一种假设,即ESG投资关注更长周期,更稳定的投资回报,短期内某项ESG投资收益会低于非ESG投资。但考虑到监管成本、环境风险、社会声誉与员工稳定等ESG因素,如果拉长基金的考核周期,如此将“利益——风险调整系数”纳入,即使只考虑财务因素,受益人的整体利益也是最大化的。可见,ESG投资其实与非ESG投资并不是必然冲突的,两者存在协调和同向运行的可能性。
ESG投资的制度表达
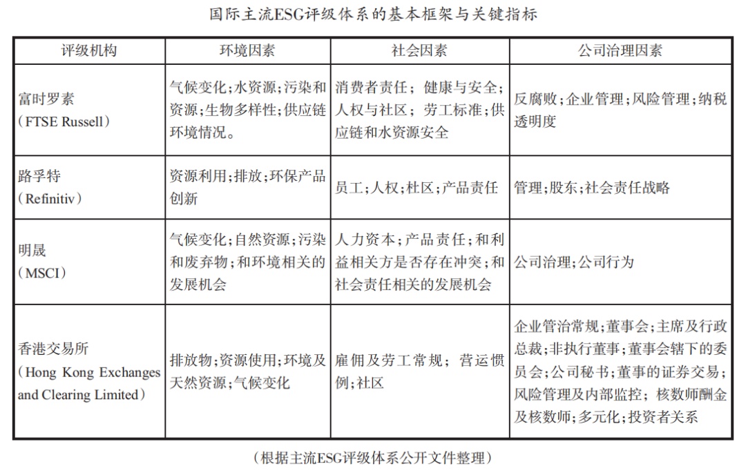
如前所述,ESG投资已成为主流投资原则并推动了ESG制度体系的形成。ESG与CSR的区别除了前文所述的数据化之外,另一个区别就是ESG正从企业自治层面进入他治层面。受托人的ESG投资义务正在受到制度化的ESG规则的约束与规范,甚至受到各国日趋严格的强制性规范的约束。通过分析全球的主流ESG制度体系,发现从渊源上包括以下类别:各国及国际组织的ESG披露制度、各国ESG监管规则和合规制度,其中以ESG信息披露制度为核心。实际上,国际组织发布的ESG披露指南已经成为实际上的软法,被各大资产管理机构采用,甚至通过立法被直接吸收到相关国家和地区的法律体系之中。
1.ESG信息披露制度
ESG制度体系是以投资标的的信息披露为基础,并通过作为金融机构的资产管理机构对持有标的ESG信息披露传导机制,完成了政府合规监管、管理人自律,市场ESG指数产品的正向激励约束体系构建。从ESG披露的强度角度来分,可分为强制ESG信息披露、自愿披露、半强制披露三种。目前,欧洲主要采取强制信息披露,美国市场则是自愿信息披露为主,而意大利及亚洲新兴市场,如韩国采取的是“不披露就解释”的半强制披露。
欧盟于2014年10月颁布《非财务信息披露指令》(NFRD),是欧盟首次系统纳入ESG因素的法律文件,以“遵守或解释”的披露要求,规定员工超过500人的大型公共利益企业需要公布非财务报告,信息披露内容覆盖环境、社会和员工权益等相关问题。2022年2月,欧洲理事会通过《企业可持续发展报告指令》(CSRD),把可持续发展报告应披露主体扩大到欧盟所有大型企业和受欧盟监管的证券交易所上市公司。2017年3月,美国纳斯达克推出首份专门针对北欧和波罗的海国家公司的《环境、社会和公司治理信息报告指南1.0》(ESG Reporting Guide 1.0),并于2019年5月发布修订后的《环境、社会和公司治理报告指南2.0》,设定了30个符合国际主流的披露指标,并将披露主体扩大至在其交易所上市的所有公司。

中国内地方面,2022年1月上海证券交易所发布《关于发布上海证券交易所科创板上市公司自律监管指引第1号至第3号的通知》,鼓励科创公司进行规范运作,自愿披露ESG信息,持续披露科创属性的ESG个性化信息。2022年1月,深圳证券交易所发布《深圳证券交易所上市公司自律监管指引第1号——主板上市公司规范运作》,要求公司在年度报告中披露社会责任履行情况,纳入“深证100指数”的上市公司单独披露社会责任报告;并将“是否主动披露ESG履行情况,报告内容是否充实、完整”作为信息披露工作的考核内容,形成了ESG信息披露的基本框架。国有企业由于其特殊的资产属性与服务于国计民生的立法定位,积极践行ESG义务也是法理所定。2022年5月国务院国有资产监督管理委员会在《提高央企控股上市公司质量工作方案》中提出,中央企业集团要推动上市公司完整、准确、全面贯彻新发展理念,进一步完善ESG工作机制,在资本市场中发挥带头示范作用;立足国有企业实际、积极参与构建具有中国特色的ESG信息披露规则、ESG绩效评级和ESG投资指引;推动央企控股上市公司ESG专业治理能力、风险管理能力不断提高;推动更多央企控股上市公司披露ESG专项报告,力争到2023年相关专项报告披露“全覆盖”。
2.资产管理人ESG投资义务
资产管理机构作为受托人管理着数量庞大的资产。如前所述,越来越多的资产管理机构加入“负责任投资原则”。各国金融监管机构认识到包括资产管理机构在内的金融机构应该加强其持有资产的ESG投资管理,因为如果金融机构本身没有践行负责任投资原则,漠视气候变化带来的物理风险和财务风险,就会危及全球的金融稳定。气候变化风险会通过影响宏观经济和微观主体最终传导并形成信用风险和市场风险。以物理风险为例,台风、暴雨等极端气候会影响企业生产,表现为企业资产遭受损失,短期生产能力下降,盈利水平下滑,进而影响企业股价,带来投资风险。以转型风险为例,政府加大低碳绿色发展,更多地使用非化石能源,而煤炭、石油等化石能源企业可能面临现有资源贬值的风险,市场需求萎缩,经营成本上升,偿债能力下降,增大违约风险。
为应对气候等转型风险,资产管理机构被要求披露其如何管理其受托资产以确定其是否贯彻ESG投资原则。2021年3月生效的欧盟《可持续金融信息披露条例》(SFDR)将ESG信息披露范围扩大到金融领域,要求欧盟境内所有金融市场参与者与金融咨询机构都应披露主要的可持续性风险以及投资决策中对可持续性的不利影响,以提高金融产品可持续发展信息披露的透明度,更好地将资本引导到可持续投资上。《欧盟可持续金融分类方案》(EU taxonomy)于2020年6月22日正式发布,目的在于创建一种通用的ESG分类方法,减少SFDR在实践中由于概念模糊而产生的不确定性,明确相关概念,促进SFDR有效实施。2022年中国人民银行发布《金融机构环境信息披露指南》,其中6.7.2规定了“资产管理机构投资所产生的环境影响”。6.7.3特别就信托公司投融资所产生的环境影响作出规定。
3.受托人ESG合规指引
随着监管部门对于气候风险的研究深入和实践经验分享,监管部门开始逐步形成具有较高指导性的经验,加快指导资管机构有效开展好气候风险管理。按照ESG投资原则,受托人应该在资产管理实践中贯彻责任投资原则,各国据此加强了针对受托人的管理制度构建。2020年12月,新加坡发布《面向资产管理人的环境风险管理指引》,该指引中的环境风险包含气候变化风险、土地污染风险等,要求资管机构董事会、高级管理层确定与环境风险有关的战略、业务政策以及产品开发策略;如果认为环境风险较为突出,需要将其纳入研究和资产组合管理当中并对外披露环境风险管理方法和方式。
英国2016年发布一份投资治理指南,申明“法律充分灵活地允许受托人将非财务因素纳入考量范围”。2021年6月,英国发布针对职业年金受托人的气候变化风险管理和报告指引,主要指导受托人按照气候相关财务信息披露工作组的建议,做好治理、政策、情景分析、风险管理工具等方面的管理。
美国部分州还通过立法规定养老金或社保基金在ESG责任投资中的比重,并要求其履行相应的ESG信息强制披露义务。美国加利福尼亚州参议院第185号法案,要求加利福尼亚州公务员养老金和加利福尼亚州教师养老金停止对煤炭投资,并向清洁、无污染能源过渡,以支持加利福尼亚州经济脱碳;加利福尼亚州参议院通过的964号法案,进一步强化对上述基金中气候变化风险的管控以及相关信息披露的强制程度,并将气候变化相关的金融风险上升为重大风险级别。2018年特拉华州修改信托法典,明确要求受托人应按照ESG投资原则进行投资,成为ESG投资进入信托法的第一州。
ESG合规的案例也已出现。2022年5月,美国证券交易委员会(SEC)结束了对纽约梅隆银行(Bank of New York Mellon Corp.)的调查,并对其投资咨询部门处以150万美元的罚款。此前监管机构调查发现,该公司的部分投资没有经过ESG审查。纽约梅隆投资顾问公司向投资者宣称其投资策略包括“在研究过程中识别和考虑环境、社会和治理的风险、机会和问题”。但SEC的调查显示,以纽约梅隆银行的一只基金为例,185项投资中有67只证券并没有ESG质量得分。SEC认为梅隆公司违反了《1940投资顾问法》第206(2)和206(4)条及细则第206(4)-7和第206(4)-8条以及《投资公司法》第34(b)条。SEC认为管理人的投资偏离ESG主题,在基金的投资和风险方面误导投资者。SEC制定的新规要求基金专注于具有特定特征的投资,ESG投资低于其他概念投资的基金将不得使用ESG或相关的名称。
4.受托人ESG投资义务与积极股东主义的制度实践
积极股东主义属于国际可持续投资联盟所倡导的ESG投资策略。积极股东主义也成为受托人的重要义务标准。所谓积极股东主义,指除了投资标的选择应按照ESG投资原则执行之外,资产管理机构作为机构投资者和股东,在行使表决权或参加目标公司董事会时,应通过与董事会或管理层直接对话、提交股东提案,召开临时大会以及代理投资等方式履行ESG投资义务。纵观全球资产管理实践,越来越多的机构股东通过ESG原则,否决符合单一利益原则公司投资决策行为。管理人同时作为股东,贯彻ESG投资原则应该关注长期表现,把投后与改进工作,结合股东积极主义,要求资产受托人全过程按照ESG原则履行受托义务,而不能停留在资产选择这样的单一阶段。
中国已经引入ESG投资与股东积极主义理念。2018年中国证券投资基金业协会发布的《绿色投资指引》,其第4条、第5条首次明确提出了基金管理人ESG投资的义务。要求投资基金管理人在标的选择、行使积极股东方面,将资金投资到符合环境效益、治理良好的企业,并积极促使企业降低碳排放和资源节约。《绿色投资指引》强调,受托人ESG义务的贯彻不仅限于投资标的的选择,而特别指出受托人应该“行使积极股东”。
三、受托人信义义务与ESG投资的冲突及协调路径
ESG作为一种新的投资义务和评价标准,也面临着各种质疑和挑战。特别是其将环境利益、社会利益和经济利益置于一个评价框架之内,一方面使得原有的清晰的受益人利益模型分析变得复杂和难以计量,容易引发受托人的道德风险;另一方面,环境利益和社会利益作为公共产品,不应牺牲受益人的利益而应由政府承担为宜。但是,如上文所见,随着全球ESG投资成为主流趋势并制度化,应该在深入分析不同类型的信托财产和信托目的的基础上,找到制度变革的共识和冲突的缓和路径。
对ESG投资的质疑与批判
ESG投资极大地修正了原有受托人投资的评价模型,要求投资人增加对受益人之外的第三人的利益考量。将一些ESG投资纳入强制法的法域,对ESG投资原则的实施会颠覆受益人利益单一原则与最大化原则,至少有将受益人利益置于次要位置的实际效果。因此,对ESG投资也存在着不同的声音。对此,学者认为ESG及其激励政策的正当性应该重新考量。他们认为,由于ESG投资的制度体系无法有效解决实证研究所需要的因果识别和内生性控制问题,ESG实现整个社会福利提升的机制链条至少从目前的经验证据来看还不够清晰和令人信服。
纽约大学商学院的Aswath Damodaran教授对ESG概念进行了系统全面的批评,质疑ESG所强加的道德准则。他甚至把ESG的鼓吹者称为“道貌岸然且傲慢的傻瓜”。该学者认为,过分强调受托人在投资中关注环境友好,甚至解决男女平等、充分就业等目标,客观上容易淡化政府作为“公共品”提供者的责任,而让私人资本为政府的义务埋单。此外,ESG投资会扭曲受托人的行为,使得对其的考核变得难以量化,甚至容易产生受托人的代理成本问题。比如,受托人会选择一些短期难以产生经济效益,却会带来荣誉性的投资,以迎合监管需求从而获取自己利益等。塔夫茨大学Kenneth Pucker教授和波士顿大学Andrew King教授在《哈佛商业评论》撰文,揭示ESG投资并不会解决人类环境和社会问题,只有政府干预才能够解决气候灾难。他们认为ESG投资通常投向二级市场的证券资产,没有带来环境和社会责任的额外影响。真正能够产生影响力的投资需要展示如何通过投资活动把原本不会发生的环境和社会责任活动变得商业可行。
市场上质疑ESG投资的声音转化为行动。一些资产管理机构成立“反ESG基金”,并谋求在能源类公司中的董事会席位和投票权。一些国家的立法机构也要求养老金等机构的管理人不再需要关注ESG要求,而可以向能源恢复开采的项目进行投资。
协调路径
如何处理信托受益人利益最大化与日益增强的ESG投资义务之间的冲突,受托人如何“一仆二主”,既是司法实践中解决受托人违反信义义务的责任界分问题,也是信托法理论需要回应的问题。本文试图提出缓和调和ESG投资与信义义务冲突的几种路径和方式。
1.受托人基于风险调整的ESG投资
基于风险调整的ESG投资就是受托人基于专业判断的风险受益调整策略。例如,在“双碳”背景下,ESG投资原则要求管理人应该将化石能源投资的比例降低甚至逐步出清。现有的金融市场低估了化石能源行业的减值、诉讼或其他的风险,因此根据ESG原则,在投资组合中“脱碳”是符合风险调整收益原则的。根据这个假设,PRI在2005年的一份报告中认为ESG投资作为一种积极投资、利润获取型的主动投资策略,是与信托法的信义义务不谋而合的,2015年PRI更认为ESG与信义义务的争论可以终止了。
更有研究表明,ESG在信用风险管理中发挥着重要而积极的作用。ESG表现良好的公司违约风险较低,这可能表明其融资成本较低,与同行业中ESG评级较低的公司相比,它们更具竞争力。也就是说,受托人通过对投资标的市场价值的专业判断,实现了社会利益与财产利益的统一,也就不会存在传统的利益最大化的信义义务与ESG投资之间的冲突。
2.受益人授权或同意
受托人的信义义务,特别是“单一利益原则”,虽然非常严格,但在私益信托中,本质上还是任意条款,可通过委托人的同意而被缓和。这就为ESG投资义务与受益人单一原则之间冲突解决提供了可能。也就是说,委托人可以通过事先同意条款允许受托人在投资时考虑环境、社会等非受益人利益的因素,最终可能会造成损失,但是受托人不必为此承担赔偿责任。信托法本质上是民商法,特别对私人信托而言,受益人可以基于自己的意思表示而授权受托人进行ESG投资。受益人同意受托人作出的不符合自己利益最大化的ESG投资,实际上是受益人对自己利益的处分行为。具体而言,受托人被允许进行ESG投资,又可以分成这样几种情形:
一是ESG主题产品。ESG主题是指在信托项目设立之时,就明确按照某种ESG标准募集并投资某类符合ESG的资产类别,或者设立信托时就明确允许受托人可以将道德或利益第三人的动机纳入投资决策。委托人于项目设立时就同意并知道产品的ESG主题性质。
二是事后同意或豁免责任。受益人事后同意或追认,是指在信托设立时虽没有明确或授权受托人进行ESG投资,但在信托存续期间,通过受益人会议同意受托人可以将原有的投资策略变更为ESG投资,或在受托人已经进行ESG投资后,受益人大会予以追认。
三是委托人基于情势变更原则行使调整权。我国信托法第21条规定,“因设立信托时未能预见的特别事由,致使信托财产的管理方法不利于实现信托目的或者不符合受益人的利益时,委托人有权要求受托人调整该信托财产的管理方法”,这就是信托法上的情势变更原则。就ESG投资实践而言,受益人基于市场的变化或自己的投资偏好,认为原有的投资,虽然可能短期利益最大化,但不符合长期利益最大化。甚至虽然可以获得可观的利润,但不符合受益人的价值观或最大福利,或者违反了法律政策最新出台的ESG信息披露要求、合规要求或软法,如果不予以变更将存在政府处罚或被供应商从名单中剔除等风险,委托人因而基于变更请求权而指示受托人进行投资调整。需要说明的是,上述基于信托法规定的情势变更原则下的调整权,是受益人基于市场变化的主动变更请求权,虽然与事后追认一样属于民法的形成权,但是发起的条件、适用的情形毕竟不同。
笔者认为,上述受益人授权同意即可进行ESG投资,应该被限制在私益信托的交易背景下,不能扩展到所有信托财产类别。有学者认为,信托是一个合同,委托人作为合同的缔约方当然可以授权受托人为任何行为,受托人在受益人同意的情况下,即使受托人的管理行为违反了受益人的单一利益或受益人利益最大化的原则,受托人也不需要承担违反信义义务的责任。这种观点存在着绝对化的误区,或者说有需要限定的地方。信托法具有一定的强制法特征,很多义务不能通过合同设定或排除。笔者认为,如果ESG投资在某个法域是制定法所强制要求的,即使委托人反对受托人的ESG投资,这种限制ESG投资的条款效力本身无效。反之亦然,即使受益人给予授权或追认,受托人并不一定就能因接受委托人(受益人)的指令而自然免责。也就是说,单纯的委托人或受益人(含部分受益人)的指令或同意,并不自然成为受托人免责的理由。
具体到慈善财产、养老金、国有财产等特定类型的投资信托,虽然也采取了信托架构,但这些财产具有公共属性,受托人ESG投资义务应该根据特别法界定的信托目的及财产保护的法理来处理与传统信义义务的关系协调问题。
3.信托财产类别、投资目的属性与ESG义务的协调
我国《绿色投资指引》第5条强调,“为境内外养老金、保险资金、社会公益基金及其他专业机构投资者提供受托管理服务的基金管理人,应当发挥负责任投资者的示范作用,积极建立符合绿色投资或ESG投资规范的长效机制”。该条规定的可取之处是提出应从受托资产类别的角度确定养老金、社会公益基金等特殊资产的ESG投资义务。但存在的问题是对这些特殊财产的ESG投资义务缺乏细致论证及学理检视。
其一,根据慈善信托法,慈善目的与ESG指标高度重合,环境治理、社会救助等均属于慈善信托财产目的。慈善本身就是社会治理功能的重要载体,如果某一慈善信托在设立时,确定了环境保护、扶贫等保值增值投资目标,这本身就是ESG投资。在国内外慈善信托实践中,即使委托人设立信托时语焉不详,但如果信托被认定为慈善信托,受托人的投资行为也必须在慈善事务范畴内。也就是说,慈善信托的界定隐含了受托人ESG投资义务。换言之,慈善财产受托人义务与ESG投资的目的和义务趋同,但如何进行ESG投资,则需要结合具体的慈善目的进行,不得擅自挑选或更改特定的慈善目的。
其二,比较法就养老金信托及其他退休计划管理人是否可以采取ESG投资并不统一。即使美国各州之间也各有规定,但是联邦层面的雇员退休收入保障法第403条、第404条要求,资产计划应完全是为计划的参与者及其受益人提供利益。美国联邦最高法院的相关判决,恢复支持”受益人单一原则”的绝对性,并将单一原则进一步确定为金融回报和金钱回报的最大化。也就是说,单一利益原则中的“利益”都是指向受益人财务回报的最大化,而不考虑ESG等非财务因素。按照“单一利益原则”,养老金信托受托人的“单一利益原则”与ESG投资不能兼容。美国佛罗里达州州长Ron DeSantis 2022年更通过了一项决议,要求该州养老金的基金经理在不考虑ESG标准的情况下,优先考虑回报最高的投资方式。美国法强调养老金信托依然绝对贯彻“受益人利益最大化原则”,是担心受托人将养老金混同于慈善类的资产,在投资过程中过多考虑环境治理、劳动者保护与就业政策等“社会利益”。
如前所述,我国《绿色投资指引》将养老金作为社会公益基金优先资产管理纳入ESG投资原则的鼓励范畴。国内也有学者支持养老金的ESG投资义务。笔者认为,养老金信托是区别于私人信托与慈善信托的特别法规制的信托。实际上,养老金关系到社会稳定、退休人员的福利,政府作为巨额养老金的受托人还承担指定管理人之责,如果过分放松受托人的ESG投资权限,极易引发利益冲突和寻租风险。我国养老金目前采取委托投资模式,养老金信托的受益人群体庞大,由全国社保基金理事会委托专业基金管理人进行管理。受益人在受托人选聘、监督机制上均难以发挥作用,难以像私人信托那样通过受益人会议机制监督受托人,可能发生以ESG投资为名却滥用投资权的“败德行为”,有可能会诱发政府与管理机构合谋挪用养老金,结果是以ESG投资为名替代财政义务,受益人却难以追究受托人的侵权行为。因此,笔者认为,应借鉴美国联邦养老金信托投资的经验,禁止养老金信托的ESG投资行为,明确坚持依然以受益人利益最大化为受托人是否履行义务的判断标准。我国《绿色信托指引》混淆了养老金财产属性与信托目的,应在后续立法中予以调整。相反,应该将国有资产等纳入ESG投资范畴。
其三,受托管理人在接受国有资产委托投资时,应该遵循ESG投资原则。按照企业国有资产法,国有资产的管理和投资(国有资本投资公司)的受托人所应遵循的公共利益最大化原则,以国有资产的保值增值为目标。国有资产应该被投资于国计民生与公共福利相关领域,理应将资金投放到环境治理、社会公平以及公共健康、促进就业等ESG领域,而不是简单地实现利润最大化,从而避免与其他市场主体产生利益冲突,实现与民营经济的功能错位。此次公司法修改之际,就有学者论及国有企业应采取政府公司的形式,作为公法主体承载类似政府的公共职能。
结语
在中国“双碳”目标与绿色发展的背景下,作为金融投资的资产管理信托也应该随之转型。ESG投资作为可持续发展的一部分,受托人的ESG投资义务如何与传统的“单一受益利益原则”“受益人利益最大化原则”进行协调,是信托法新发展理念背景下面临的范式转换和理论更新问题。本文认为,一方面应该承认或尊重私人信托的因应变化的灵活性,可以通过受益人的授权同意机制解决两者之间可能存在的冲突。在信托法理论上,通过解释受益人利益最大化与福利最大化内在一致的可能性,以及受托人ESG义务与信义义务之间可能存在的短期冲突问题,按照总受益最大化或总福利最大化的整体判断原则,也可以缓和两者之间的冲突。在判断受托人义务冲突的处理时,还应基于不同类别财产的属性和信托目的予以区分。虽然同为私益信托,养老金信托受益人具有特殊性,养老金信托应该回归“受益人利益最大化”原则,以防止损害受益人行为的发生,应坚持传统信义义务的优先性。对于慈善信托财产,慈善目的本身就与ESG高度符合,在解释上要求受托人必须遵循ESG投资原则,但受托人尚需在具体慈善目的范围内践行,否则也会构成违约。对国有资产等具有公共资产属性的信托投资不是考虑简单的利益最大化的传统信义义务,而是关注国计民生等公共利益,并可通过立法明确国有资本信托财产受托人的ESG投资义务。
